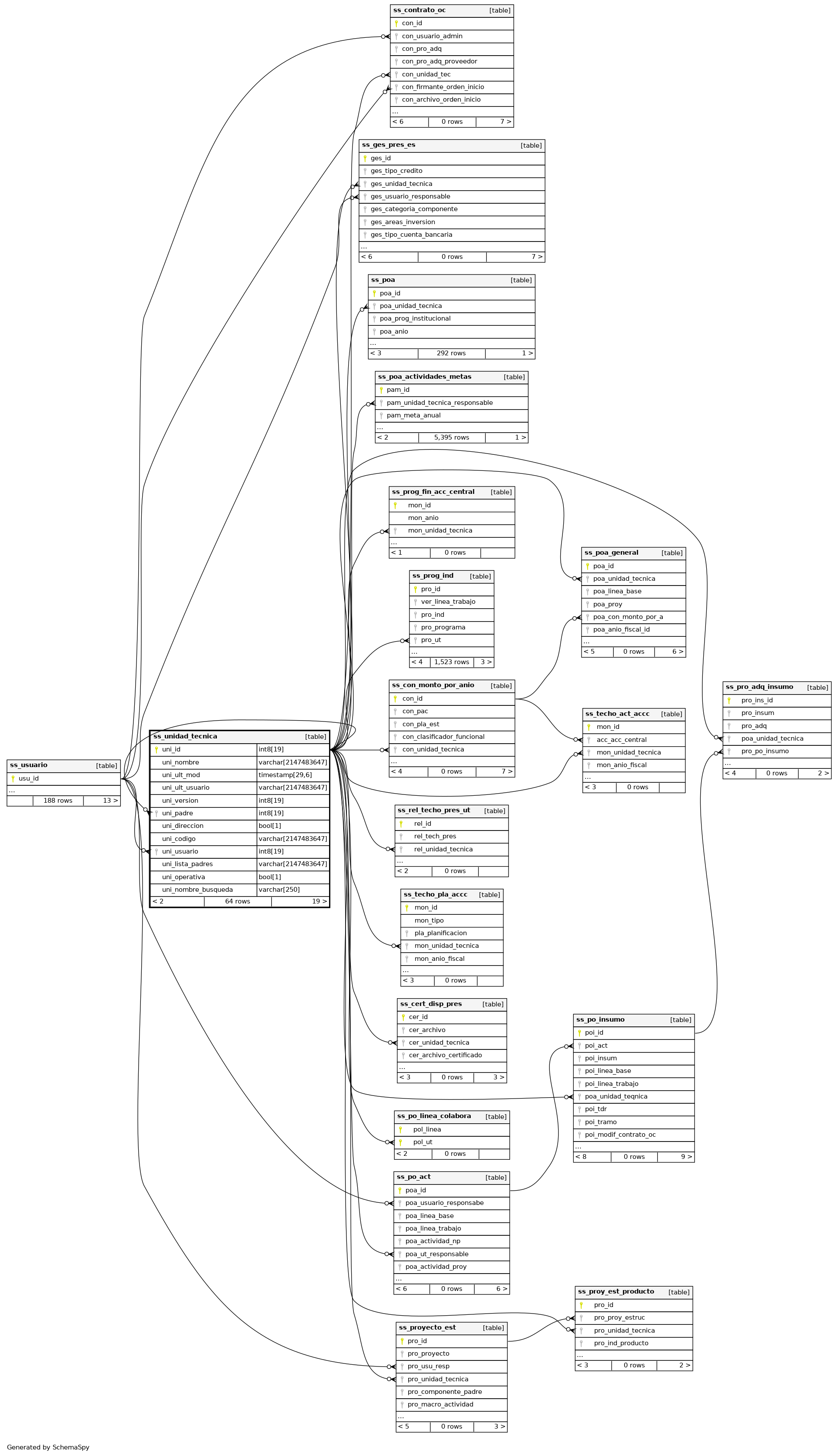
Columns
| Column | Type | Size | Nulls | Auto | Default | Children | Parents | Comments | |||||||||||||||||||||||||||||||||||||||||||||||||||||||||
|---|---|---|---|---|---|---|---|---|---|---|---|---|---|---|---|---|---|---|---|---|---|---|---|---|---|---|---|---|---|---|---|---|---|---|---|---|---|---|---|---|---|---|---|---|---|---|---|---|---|---|---|---|---|---|---|---|---|---|---|---|---|---|---|---|---|
| uni_id | int8 | 19 | null |
|
|
||||||||||||||||||||||||||||||||||||||||||||||||||||||||||||
| uni_nombre | varchar | 2147483647 | √ | null |
|
|
|||||||||||||||||||||||||||||||||||||||||||||||||||||||||||
| uni_ult_mod | timestamp | 29,6 | √ | null |
|
|
|||||||||||||||||||||||||||||||||||||||||||||||||||||||||||
| uni_ult_usuario | varchar | 2147483647 | √ | null |
|
|
|||||||||||||||||||||||||||||||||||||||||||||||||||||||||||
| uni_version | int8 | 19 | √ | null |
|
|
|||||||||||||||||||||||||||||||||||||||||||||||||||||||||||
| uni_padre | int8 | 19 | √ | null |
|
|
|||||||||||||||||||||||||||||||||||||||||||||||||||||||||||
| uni_direccion | bool | 1 | √ | null |
|
|
|||||||||||||||||||||||||||||||||||||||||||||||||||||||||||
| uni_codigo | varchar | 2147483647 | √ | null |
|
|
|||||||||||||||||||||||||||||||||||||||||||||||||||||||||||
| uni_usuario | int8 | 19 | √ | null |
|
|
|||||||||||||||||||||||||||||||||||||||||||||||||||||||||||
| uni_lista_padres | varchar | 2147483647 | √ | null |
|
|
|||||||||||||||||||||||||||||||||||||||||||||||||||||||||||
| uni_operativa | bool | 1 | √ | false |
|
|
|||||||||||||||||||||||||||||||||||||||||||||||||||||||||||
| uni_nombre_busqueda | varchar | 250 | √ | null |
|
|
Indexes
| Constraint Name | Type | Sort | Column(s) |
|---|---|---|---|
| sys_c00154786 | Primary key | Asc | uni_id |

