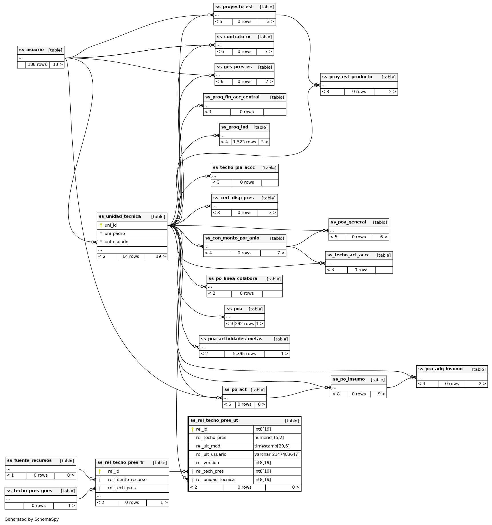
Columns
| Column | Type | Size | Nulls | Auto | Default | Children | Parents | Comments | |||
|---|---|---|---|---|---|---|---|---|---|---|---|
| rel_id | int8 | 19 | null |
|
|
||||||
| rel_techo_pres | numeric | 15,2 | √ | null |
|
|
|||||
| rel_ult_mod | timestamp | 29,6 | √ | null |
|
|
|||||
| rel_ult_usuario | varchar | 2147483647 | √ | null |
|
|
|||||
| rel_version | int8 | 19 | √ | null |
|
|
|||||
| rel_tech_pres | int8 | 19 | √ | null |
|
|
|||||
| rel_unidad_tecnica | int8 | 19 | √ | null |
|
|
Indexes
| Constraint Name | Type | Sort | Column(s) |
|---|---|---|---|
| sys_c00154694 | Primary key | Asc | rel_id |

