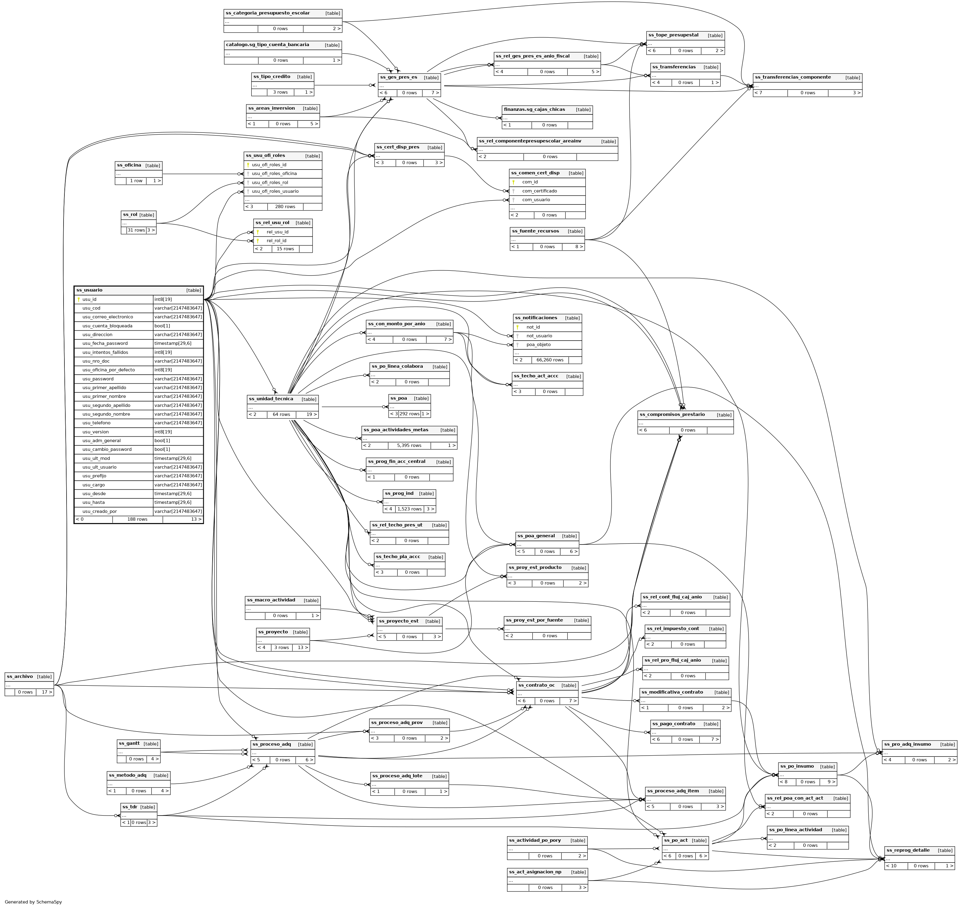
Columns
| Column | Type | Size | Nulls | Auto | Default | Children | Parents | Comments | |||||||||||||||||||||||||||||||||||||||
|---|---|---|---|---|---|---|---|---|---|---|---|---|---|---|---|---|---|---|---|---|---|---|---|---|---|---|---|---|---|---|---|---|---|---|---|---|---|---|---|---|---|---|---|---|---|---|---|
| usu_id | int8 | 19 | null |
|
|
||||||||||||||||||||||||||||||||||||||||||
| usu_cod | varchar | 2147483647 | √ | null |
|
|
|||||||||||||||||||||||||||||||||||||||||
| usu_correo_electronico | varchar | 2147483647 | √ | null |
|
|
|||||||||||||||||||||||||||||||||||||||||
| usu_cuenta_bloqueada | bool | 1 | √ | true |
|
|
|||||||||||||||||||||||||||||||||||||||||
| usu_direccion | varchar | 2147483647 | √ | null |
|
|
|||||||||||||||||||||||||||||||||||||||||
| usu_fecha_password | timestamp | 29,6 | null |
|
|
||||||||||||||||||||||||||||||||||||||||||
| usu_intentos_fallidos | int8 | 19 | √ | null |
|
|
|||||||||||||||||||||||||||||||||||||||||
| usu_nro_doc | varchar | 2147483647 | √ | null |
|
|
|||||||||||||||||||||||||||||||||||||||||
| usu_oficina_por_defecto | int8 | 19 | √ | null |
|
|
|||||||||||||||||||||||||||||||||||||||||
| usu_password | varchar | 2147483647 | √ | null |
|
|
|||||||||||||||||||||||||||||||||||||||||
| usu_primer_apellido | varchar | 2147483647 | √ | null |
|
|
|||||||||||||||||||||||||||||||||||||||||
| usu_primer_nombre | varchar | 2147483647 | √ | null |
|
|
|||||||||||||||||||||||||||||||||||||||||
| usu_segundo_apellido | varchar | 2147483647 | √ | null |
|
|
|||||||||||||||||||||||||||||||||||||||||
| usu_segundo_nombre | varchar | 2147483647 | √ | null |
|
|
|||||||||||||||||||||||||||||||||||||||||
| usu_telefono | varchar | 2147483647 | √ | null |
|
|
|||||||||||||||||||||||||||||||||||||||||
| usu_version | int8 | 19 | √ | null |
|
|
|||||||||||||||||||||||||||||||||||||||||
| usu_adm_general | bool | 1 | √ | true |
|
|
|||||||||||||||||||||||||||||||||||||||||
| usu_cambio_password | bool | 1 | √ | true |
|
|
|||||||||||||||||||||||||||||||||||||||||
| usu_ult_mod | timestamp | 29,6 | √ | null |
|
|
|||||||||||||||||||||||||||||||||||||||||
| usu_ult_usuario | varchar | 2147483647 | √ | null |
|
|
|||||||||||||||||||||||||||||||||||||||||
| usu_prefijo | varchar | 2147483647 | √ | null |
|
|
|||||||||||||||||||||||||||||||||||||||||
| usu_cargo | varchar | 2147483647 | √ | null |
|
|
|||||||||||||||||||||||||||||||||||||||||
| usu_desde | timestamp | 29,6 | √ | null |
|
|
|||||||||||||||||||||||||||||||||||||||||
| usu_hasta | timestamp | 29,6 | √ | null |
|
|
|||||||||||||||||||||||||||||||||||||||||
| usu_creado_por | varchar | 2147483647 | √ | null |
|
|
Indexes
| Constraint Name | Type | Sort | Column(s) |
|---|---|---|---|
| sys_c00154790 | Primary key | Asc | usu_id |

