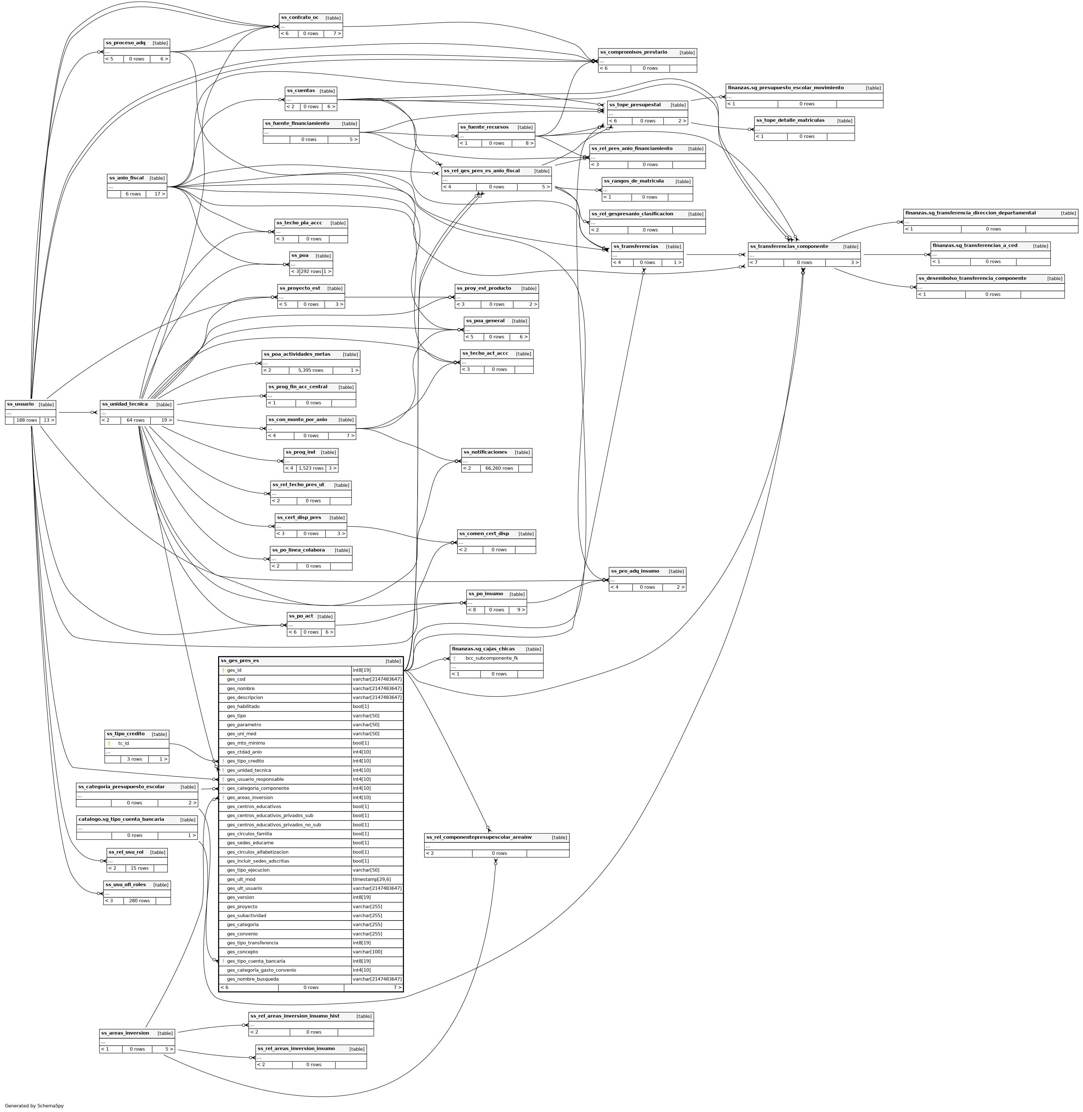
Columns
| Column | Type | Size | Nulls | Auto | Default | Children | Parents | Comments | |||||||||||||||||||||
|---|---|---|---|---|---|---|---|---|---|---|---|---|---|---|---|---|---|---|---|---|---|---|---|---|---|---|---|---|---|
| ges_id | int8 | 19 | null |
|
|
Correlativo |
|||||||||||||||||||||||
| ges_cod | varchar | 2147483647 | √ | null |
|
|
Codigo identificador del registro |
||||||||||||||||||||||
| ges_nombre | varchar | 2147483647 | √ | null |
|
|
Nombre del registro |
||||||||||||||||||||||
| ges_descripcion | varchar | 2147483647 | √ | null |
|
|
Descripción del registro |
||||||||||||||||||||||
| ges_habilitado | bool | 1 | √ | null |
|
|
Estado del registro |
||||||||||||||||||||||
| ges_tipo | varchar | 50 | √ | null |
|
|
Tipo de recurso |
||||||||||||||||||||||
| ges_parametro | varchar | 50 | √ | null |
|
|
Parametro de relacion |
||||||||||||||||||||||
| ges_uni_med | varchar | 50 | √ | null |
|
|
Unidad de medida |
||||||||||||||||||||||
| ges_mto_minimo | bool | 1 | √ | null |
|
|
Aplica monto minimo |
||||||||||||||||||||||
| ges_ctdad_anio | int4 | 10 | √ | null |
|
|
Identificador de cantidad de veces al año |
||||||||||||||||||||||
| ges_tipo_credito | int4 | 10 | √ | null |
|
|
Tipo de credito |
||||||||||||||||||||||
| ges_unidad_tecnica | int4 | 10 | √ | null |
|
|
Unidad técnica a la que aplica |
||||||||||||||||||||||
| ges_usuario_responsable | int4 | 10 | √ | null |
|
|
Usuario responsable de la unidad tecnica |
||||||||||||||||||||||
| ges_categoria_componente | int4 | 10 | √ | null |
|
|
Categoria de componente de presupuesto escolar |
||||||||||||||||||||||
| ges_areas_inversion | int4 | 10 | √ | null |
|
|
Areas de inversion la que aplica el registro |
||||||||||||||||||||||
| ges_centros_educativos | bool | 1 | √ | null |
|
|
Aplica centros educativos |
||||||||||||||||||||||
| ges_centros_educativos_privados_sub | bool | 1 | √ | null |
|
|
Aplica centros educativos subvencionados |
||||||||||||||||||||||
| ges_centros_educativos_privados_no_sub | bool | 1 | √ | null |
|
|
Aplica centros educativos no subvencionados |
||||||||||||||||||||||
| ges_circulos_familia | bool | 1 | √ | null |
|
|
Aplica circulos de familia |
||||||||||||||||||||||
| ges_sedes_educame | bool | 1 | √ | null |
|
|
Aplica a sedes edúcame |
||||||||||||||||||||||
| ges_circulos_alfabetizacion | bool | 1 | √ | null |
|
|
Aplica circulos de alfabetización |
||||||||||||||||||||||
| ges_incluir_sedes_adscritas | bool | 1 | √ | null |
|
|
Aplica incluir sedes adscritas |
||||||||||||||||||||||
| ges_tipo_ejecucion | varchar | 50 | √ | null |
|
|
Tipo de ejecución |
||||||||||||||||||||||
| ges_ult_mod | timestamp | 29,6 | √ | null |
|
|
Última fecha de modificación de registro |
||||||||||||||||||||||
| ges_ult_usuario | varchar | 2147483647 | √ | null |
|
|
Último usuario en modificar registro |
||||||||||||||||||||||
| ges_version | int8 | 19 | √ | null |
|
|
Número de version del registro |
||||||||||||||||||||||
| ges_proyecto | varchar | 255 | √ | null |
|
|
Proyecto relacionado |
||||||||||||||||||||||
| ges_subactividad | varchar | 255 | √ | null |
|
|
Subactividad relacionada |
||||||||||||||||||||||
| ges_categoria | varchar | 255 | √ | null |
|
|
Descripción de categoría |
||||||||||||||||||||||
| ges_convenio | varchar | 255 | √ | null |
|
|
Aplica convenio |
||||||||||||||||||||||
| ges_tipo_transferencia | int8 | 19 | √ | null |
|
|
Tipo de transferencia |
||||||||||||||||||||||
| ges_concepto | varchar | 100 | √ | null |
|
|
Descripción concepto |
||||||||||||||||||||||
| ges_tipo_cuenta_bancaria | int8 | 19 | √ | null |
|
|
Tipo de cuenta bancaria |
||||||||||||||||||||||
| ges_categoria_gasto_convenio | int4 | 10 | √ | null |
|
|
Categoria de gasto del convenio |
||||||||||||||||||||||
| ges_nombre_busqueda | varchar | 2147483647 | √ | null |
|
|
Indexes
| Constraint Name | Type | Sort | Column(s) |
|---|---|---|---|
| ss_ges_pres_es_pkey | Primary key | Asc | ges_id |

