Columns
| Column | Type | Size | Nulls | Auto | Default | Children | Parents | Comments | |||
|---|---|---|---|---|---|---|---|---|---|---|---|
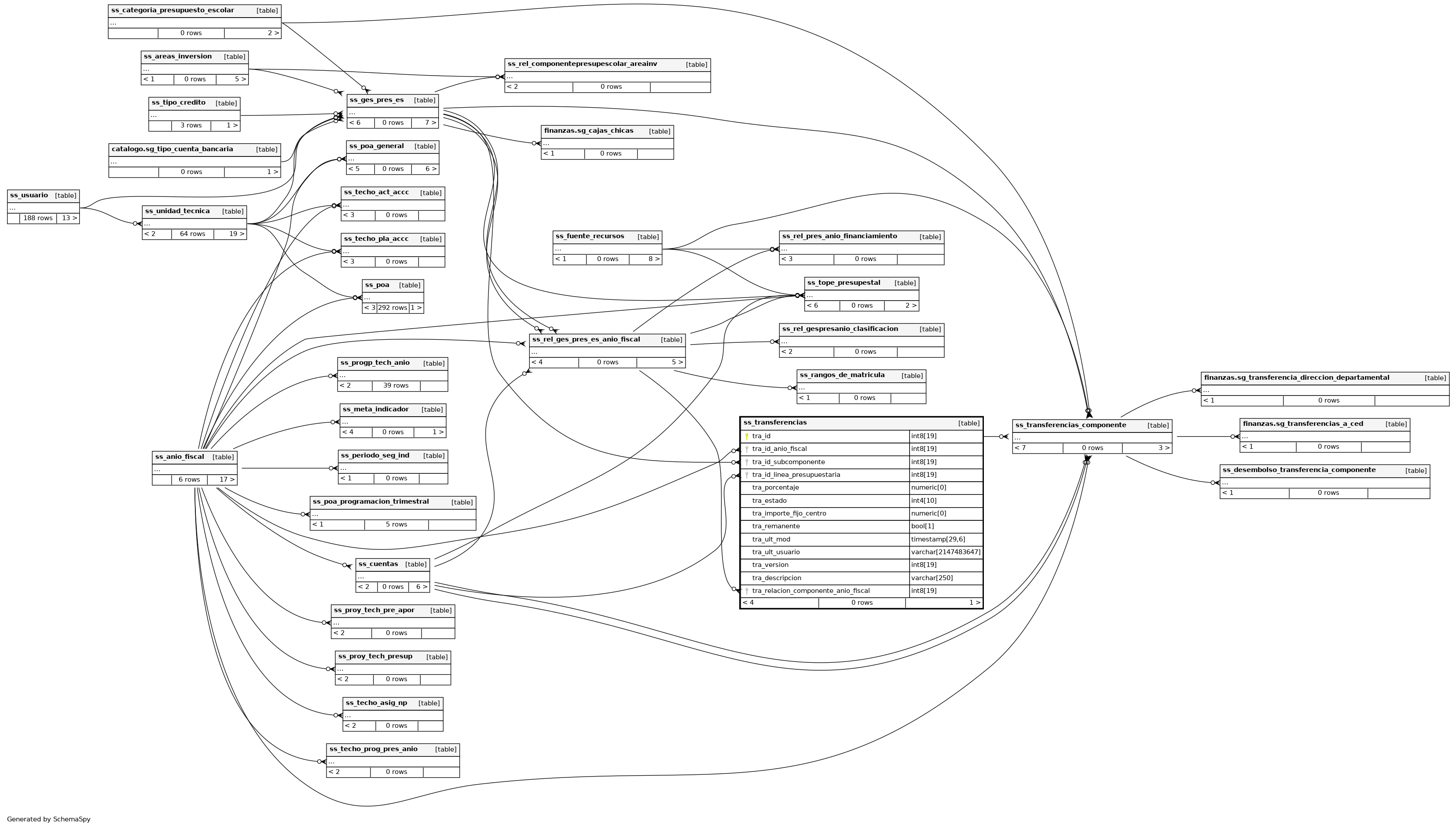
| tra_id | int8 | 19 | null |
|
|
Correlativo |
|||||
| tra_id_anio_fiscal | int8 | 19 | √ | null |
|
|
Relación con año fiscal |
||||
| tra_id_subcomponente | int8 | 19 | √ | null |
|
|
Relación con subcomponente presupuesto escolar |
||||
| tra_id_linea_presupuestaria | int8 | 19 | √ | null |
|
|
Relación con Cuenta |
||||
| tra_porcentaje | numeric | 0 | √ | null |
|
|
Porcentaje de asignación |
||||
| tra_estado | int4 | 10 | √ | null |
|
|
Estado del registro |
||||
| tra_importe_fijo_centro | numeric | 0 | √ | null |
|
|
Opción importe fijo por centro |
||||
| tra_remanente | bool | 1 | √ | null |
|
|
Opción remanente |
||||
| tra_ult_mod | timestamp | 29,6 | √ | null |
|
|
Última fecha de modificación |
||||
| tra_ult_usuario | varchar | 2147483647 | √ | null |
|
|
Último usuario modificador |
||||
| tra_version | int8 | 19 | √ | null |
|
|
Última version del registro |
||||
| tra_descripcion | varchar | 250 | √ | null |
|
|
Descripción de la transferencia |
||||
| tra_relacion_componente_anio_fiscal | int8 | 19 | √ | null |
|
|
Relacion con presupuesto escolar y anio fiscal |
Indexes
| Constraint Name | Type | Sort | Column(s) |
|---|---|---|---|
| transferencias_pk | Primary key | Asc | tra_id |

