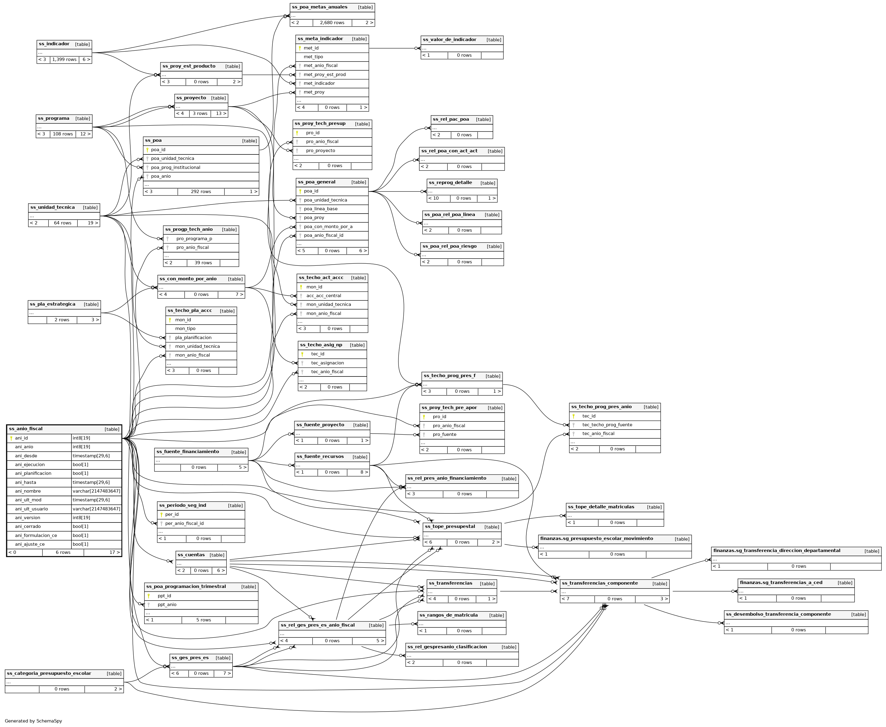
Columns
| Column | Type | Size | Nulls | Auto | Default | Children | Parents | Comments | |||||||||||||||||||||||||||||||||||||||||||||||||||
|---|---|---|---|---|---|---|---|---|---|---|---|---|---|---|---|---|---|---|---|---|---|---|---|---|---|---|---|---|---|---|---|---|---|---|---|---|---|---|---|---|---|---|---|---|---|---|---|---|---|---|---|---|---|---|---|---|---|---|---|
| ani_id | int8 | 19 | null |
|
|
||||||||||||||||||||||||||||||||||||||||||||||||||||||
| ani_anio | int8 | 19 | √ | null |
|
|
|||||||||||||||||||||||||||||||||||||||||||||||||||||
| ani_desde | timestamp | 29,6 | √ | null |
|
|
|||||||||||||||||||||||||||||||||||||||||||||||||||||
| ani_ejecucion | bool | 1 | √ | null |
|
|
|||||||||||||||||||||||||||||||||||||||||||||||||||||
| ani_planificacion | bool | 1 | √ | false |
|
|
|||||||||||||||||||||||||||||||||||||||||||||||||||||
| ani_hasta | timestamp | 29,6 | √ | null |
|
|
|||||||||||||||||||||||||||||||||||||||||||||||||||||
| ani_nombre | varchar | 2147483647 | √ | null |
|
|
|||||||||||||||||||||||||||||||||||||||||||||||||||||
| ani_ult_mod | timestamp | 29,6 | √ | null |
|
|
|||||||||||||||||||||||||||||||||||||||||||||||||||||
| ani_ult_usuario | varchar | 2147483647 | √ | null |
|
|
|||||||||||||||||||||||||||||||||||||||||||||||||||||
| ani_version | int8 | 19 | √ | null |
|
|
|||||||||||||||||||||||||||||||||||||||||||||||||||||
| ani_cerrado | bool | 1 | √ | null |
|
|
|||||||||||||||||||||||||||||||||||||||||||||||||||||
| ani_formulacion_ce | bool | 1 | √ | null |
|
|
|||||||||||||||||||||||||||||||||||||||||||||||||||||
| ani_ajuste_ce | bool | 1 | √ | null |
|
|
Indexes
| Constraint Name | Type | Sort | Column(s) |
|---|---|---|---|
| sys_c00154235 | Primary key | Asc | ani_id |
| sys_c00156574 | Must be unique | Asc | ani_anio |

