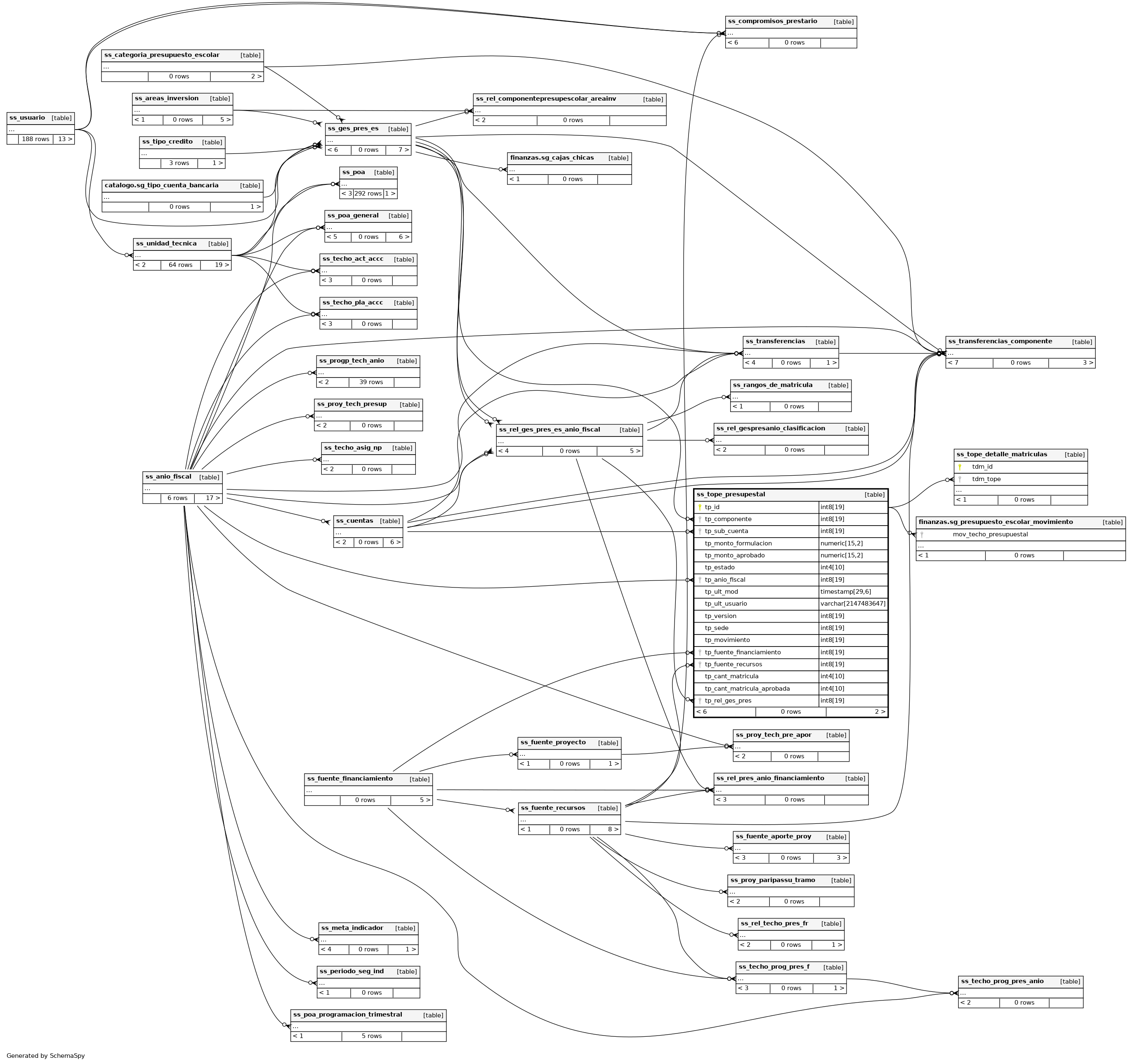
Columns
| Column | Type | Size | Nulls | Auto | Default | Children | Parents | Comments | ||||||
|---|---|---|---|---|---|---|---|---|---|---|---|---|---|---|
| tp_id | int8 | 19 | null |
|
|
Correlativo |
||||||||
| tp_componente | int8 | 19 | √ | null |
|
|
Relación con componente de presupuesto escolar |
|||||||
| tp_sub_cuenta | int8 | 19 | √ | null |
|
|
Relación con Cuenta |
|||||||
| tp_monto_formulacion | numeric | 15,2 | √ | null |
|
|
Monto en formulación |
|||||||
| tp_monto_aprobado | numeric | 15,2 | √ | null |
|
|
Monto en aprobación |
|||||||
| tp_estado | int4 | 10 | √ | null |
|
|
Estado del registro |
|||||||
| tp_anio_fiscal | int8 | 19 | √ | null |
|
|
Relación con año fiscal |
|||||||
| tp_ult_mod | timestamp | 29,6 | √ | null |
|
|
Última fecha de modificación |
|||||||
| tp_ult_usuario | varchar | 2147483647 | √ | null |
|
|
Último usuario modificador |
|||||||
| tp_version | int8 | 19 | √ | null |
|
|
Última version del registro |
|||||||
| tp_sede | int8 | 19 | √ | null |
|
|
Relación con sede |
|||||||
| tp_movimiento | int8 | 19 | √ | null |
|
|
Relación con presupuesto escolar movimiento |
|||||||
| tp_fuente_financiamiento | int8 | 19 | √ | null |
|
|
Relación con fuente de financiamiento |
|||||||
| tp_fuente_recursos | int8 | 19 | √ | null |
|
|
Relación con fuente de recursos |
|||||||
| tp_cant_matricula | int4 | 10 | √ | null |
|
|
||||||||
| tp_cant_matricula_aprobada | int4 | 10 | √ | 0 |
|
|
||||||||
| tp_rel_ges_pres | int8 | 19 | √ | null |
|
|
Indexes
| Constraint Name | Type | Sort | Column(s) |
|---|---|---|---|
| ss_tope_presupestal_pkey | Primary key | Asc | tp_id |

