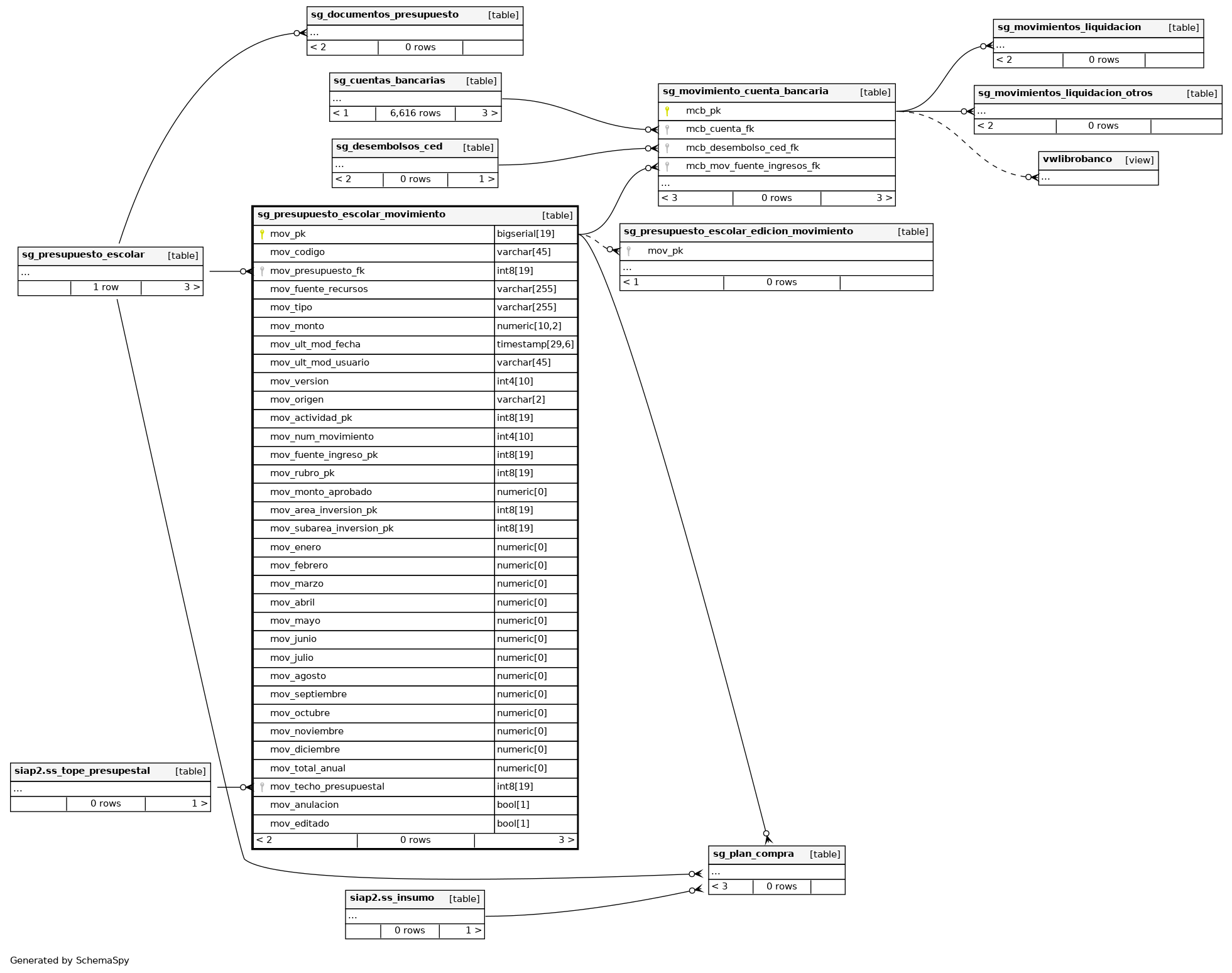
Columns
| Column | Type | Size | Nulls | Auto | Default | Children | Parents | Comments | |||||||||
|---|---|---|---|---|---|---|---|---|---|---|---|---|---|---|---|---|---|
| mov_pk | bigserial | 19 | √ | nextval('finanzas.sg_presupuesto_escolar_movimiento_pk_seq'::regclass) |
|
|
Número correlativo autogenerado. |
||||||||||
| mov_codigo | varchar | 45 | √ | null |
|
|
Código del registro. |
||||||||||
| mov_presupuesto_fk | int8 | 19 | √ | null |
|
|
Indica la llave del presupuesto a la que pertenece el Movimiento |
||||||||||
| mov_fuente_recursos | varchar | 255 | √ | null |
|
|
Indica la fuente del registro |
||||||||||
| mov_tipo | varchar | 255 | √ | null |
|
|
Indica el tipo de registro |
||||||||||
| mov_monto | numeric | 10,2 | √ | null |
|
|
Muestra el valor en $ por el cual el se realizo el registro |
||||||||||
| mov_ult_mod_fecha | timestamp | 29,6 | √ | null |
|
|
Última fecha en la que se modificó el registro. |
||||||||||
| mov_ult_mod_usuario | varchar | 45 | √ | null |
|
|
Último usuario que modificó el registro. |
||||||||||
| mov_version | int4 | 10 | √ | null |
|
|
Versión del registro. |
||||||||||
| mov_origen | varchar | 2 | √ | null |
|
|
Indica el Origen del registro. |
||||||||||
| mov_actividad_pk | int8 | 19 | √ | null |
|
|
Indica la llave de la actividad del registro. |
||||||||||
| mov_num_movimiento | int4 | 10 | √ | null |
|
|
Indica el número correlativo del registro. |
||||||||||
| mov_fuente_ingreso_pk | int8 | 19 | √ | null |
|
|
Indica la llave de la fuente de Ingreso del registro. |
||||||||||
| mov_rubro_pk | int8 | 19 | √ | null |
|
|
Número de referencia a la tabla Rubros. |
||||||||||
| mov_monto_aprobado | numeric | 0 | √ | 0 |
|
|
Muestra el valor aprobado en $ por el cual el se realizo el registro |
||||||||||
| mov_area_inversion_pk | int8 | 19 | √ | null |
|
|
Indica la llave del area de inversion a la que pertenece el Movimiento |
||||||||||
| mov_subarea_inversion_pk | int8 | 19 | √ | null |
|
|
Indica la llave de la subarea de inversion a la que pertenece el Movimiento |
||||||||||
| mov_enero | numeric | 0 | √ | 0 |
|
|
Indica el valor de egreso parea el Movimiento del mes de Enero |
||||||||||
| mov_febrero | numeric | 0 | √ | 0 |
|
|
Indica el valor de egreso parea el Movimiento del mes de Febrero |
||||||||||
| mov_marzo | numeric | 0 | √ | 0 |
|
|
Indica el valor de egreso parea el Movimiento del mes de Marzo |
||||||||||
| mov_abril | numeric | 0 | √ | 0 |
|
|
Indica el valor de egreso parea el Movimiento del mes de Abril |
||||||||||
| mov_mayo | numeric | 0 | √ | 0 |
|
|
Indica el valor de egreso parea el Movimiento del mes de Mayo |
||||||||||
| mov_junio | numeric | 0 | √ | 0 |
|
|
Indica el valor de egreso parea el Movimiento del mes de Junio |
||||||||||
| mov_julio | numeric | 0 | √ | 0 |
|
|
Indica el valor de egreso parea el Movimiento del mes de Julio |
||||||||||
| mov_agosto | numeric | 0 | √ | 0 |
|
|
Indica el valor de egreso parea el Movimiento del mes de Agosto |
||||||||||
| mov_septiembre | numeric | 0 | √ | 0 |
|
|
Indica el valor de egreso parea el Movimiento del mes de Septiembre |
||||||||||
| mov_octubre | numeric | 0 | √ | 0 |
|
|
Indica el valor de egreso parea el Movimiento del mes de Octubre |
||||||||||
| mov_noviembre | numeric | 0 | √ | 0 |
|
|
Indica el valor de egreso parea el Movimiento del mes de Noviembre |
||||||||||
| mov_diciembre | numeric | 0 | √ | 0 |
|
|
Indica el valor de egreso parea el Movimiento del mes de Diciembre |
||||||||||
| mov_total_anual | numeric | 0 | √ | null |
|
|
Indica el valor de egreso parea el Movimiento durantel el año |
||||||||||
| mov_techo_presupuestal | int8 | 19 | √ | null |
|
|
Número de referencia al tope presupuestal de siap2. |
||||||||||
| mov_anulacion | bool | 1 | √ | null |
|
|
Bandera que muestras si aplica a anulación |
||||||||||
| mov_editado | bool | 1 | √ | false |
|
|
Permite identificar si el registro fue editado |
Indexes
| Constraint Name | Type | Sort | Column(s) |
|---|---|---|---|
| sg_presupuesto_escolar_movimiento_pkey | Primary key | Asc | mov_pk |



