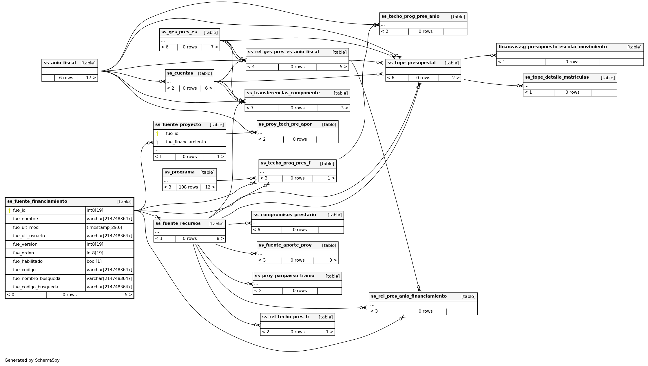
Columns
| Column | Type | Size | Nulls | Auto | Default | Children | Parents | Comments | |||||||||||||||
|---|---|---|---|---|---|---|---|---|---|---|---|---|---|---|---|---|---|---|---|---|---|---|---|
| fue_id | int8 | 19 | null |
|
|
||||||||||||||||||
| fue_nombre | varchar | 2147483647 | √ | null |
|
|
|||||||||||||||||
| fue_ult_mod | timestamp | 29,6 | √ | null |
|
|
|||||||||||||||||
| fue_ult_usuario | varchar | 2147483647 | √ | null |
|
|
|||||||||||||||||
| fue_version | int8 | 19 | √ | null |
|
|
|||||||||||||||||
| fue_orden | int8 | 19 | √ | null |
|
|
|||||||||||||||||
| fue_habilitado | bool | 1 | √ | false |
|
|
|||||||||||||||||
| fue_codigo | varchar | 2147483647 | √ | null |
|
|
|||||||||||||||||
| fue_nombre_busqueda | varchar | 2147483647 | √ | null |
|
|
|||||||||||||||||
| fue_codigo_busqueda | varchar | 2147483647 | √ | null |
|
|
Indexes
| Constraint Name | Type | Sort | Column(s) |
|---|---|---|---|
| sys_c00154312 | Primary key | Asc | fue_id |
| codigo_fuente_uk | Must be unique | Asc | fue_codigo_busqueda |
| fuente_uk | Must be unique | Asc | fue_codigo |

