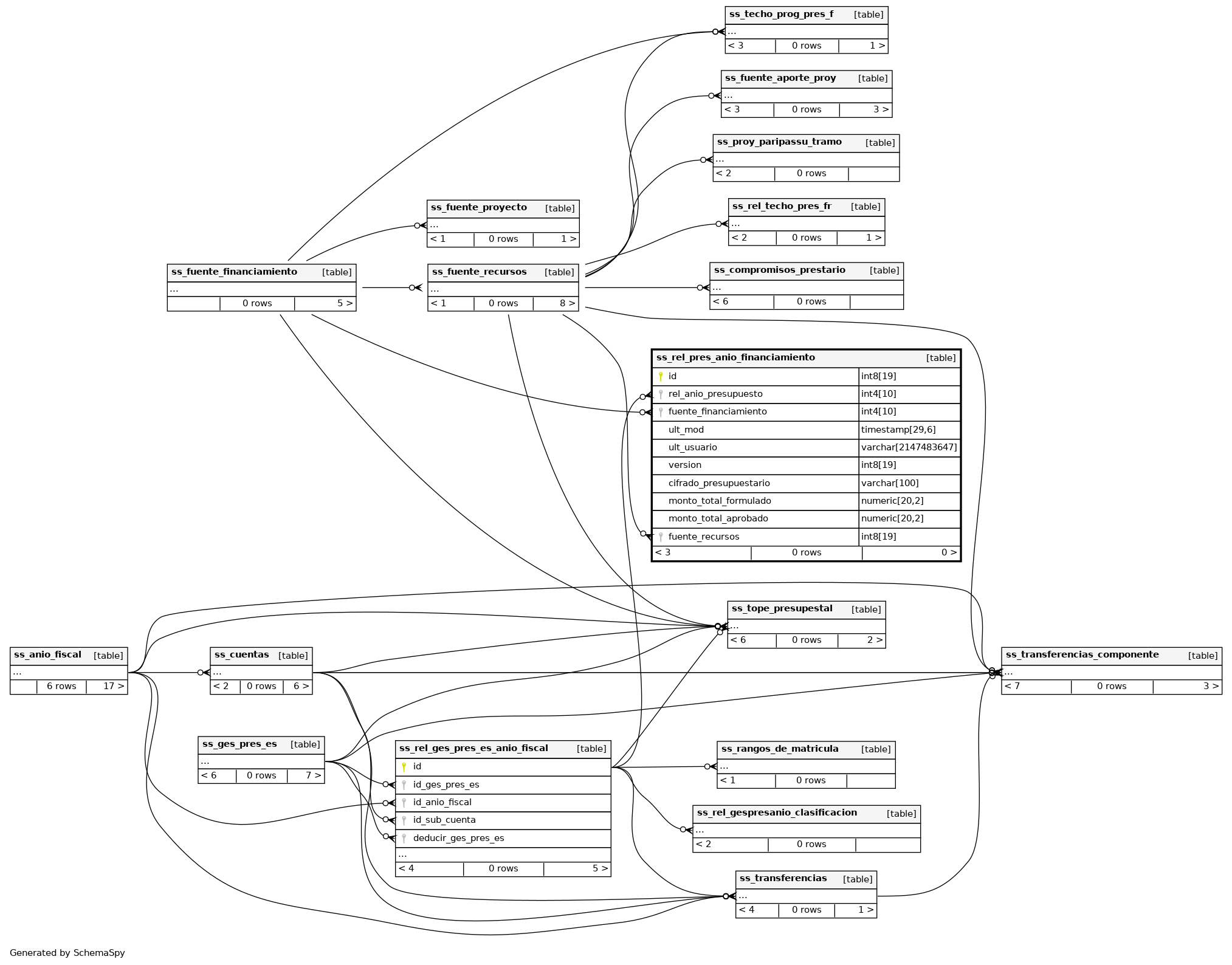
Columns
| Column | Type | Size | Nulls | Auto | Default | Children | Parents | Comments | |||
|---|---|---|---|---|---|---|---|---|---|---|---|
| id | int8 | 19 | null |
|
|
Correlativo |
|||||
| rel_anio_presupuesto | int4 | 10 | √ | null |
|
|
Relacion con Subcomponente-AñoFiscal |
||||
| fuente_financiamiento | int4 | 10 | √ | null |
|
|
Relación con fuente de financiamiento |
||||
| ult_mod | timestamp | 29,6 | √ | null |
|
|
Última fecha de modificación |
||||
| ult_usuario | varchar | 2147483647 | √ | null |
|
|
Último usuario modificador |
||||
| version | int8 | 19 | √ | null |
|
|
Última version del registro |
||||
| cifrado_presupuestario | varchar | 100 | √ | null |
|
|
Código de cifrado presupuestario |
||||
| monto_total_formulado | numeric | 20,2 | √ | null |
|
|
Monto total formulado |
||||
| monto_total_aprobado | numeric | 20,2 | √ | null |
|
|
Monto total aprobado |
||||
| fuente_recursos | int8 | 19 | √ | null |
|
|
Relación con fuente de recursos |
Indexes
| Constraint Name | Type | Sort | Column(s) |
|---|---|---|---|
| ss_rel_pres_anio_financiamiento_pkey | Primary key | Asc | id |

