Columns
| Column | Type | Size | Nulls | Auto | Default | Children | Parents | Comments | |||||||||||||||
|---|---|---|---|---|---|---|---|---|---|---|---|---|---|---|---|---|---|---|---|---|---|---|---|
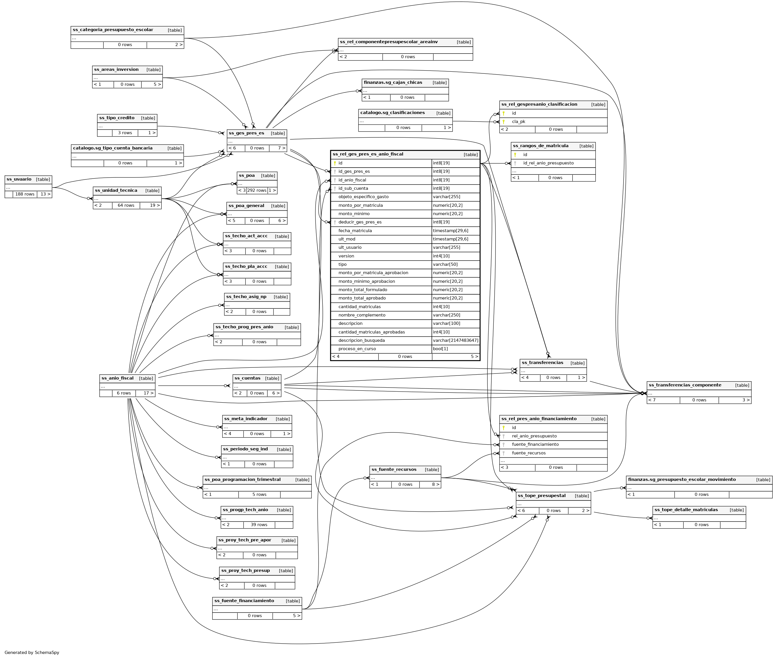
| id | int8 | 19 | null |
|
|
Correlativo |
|||||||||||||||||
| id_ges_pres_es | int8 | 19 | √ | null |
|
|
Relación con Subcomponente |
||||||||||||||||
| id_anio_fiscal | int8 | 19 | √ | null |
|
|
Relación con AñoFiscal |
||||||||||||||||
| id_sub_cuenta | int8 | 19 | √ | null |
|
|
Relación con LineaPresupuestaria |
||||||||||||||||
| objeto_especifico_gasto | varchar | 255 | √ | null |
|
|
Objeto específico de gasto |
||||||||||||||||
| monto_por_matricula | numeric | 20,2 | √ | null |
|
|
Monto por matrícula |
||||||||||||||||
| monto_minimo | numeric | 20,2 | √ | null |
|
|
Monto minimo |
||||||||||||||||
| deducir_ges_pres_es | int8 | 19 | √ | null |
|
|
Subcomponente a deducir |
||||||||||||||||
| fecha_matricula | timestamp | 29,6 | √ | null |
|
|
Fecha de matrícula |
||||||||||||||||
| ult_mod | timestamp | 29,6 | √ | null |
|
|
Ultima fecha de modificación |
||||||||||||||||
| ult_usuario | varchar | 255 | √ | null |
|
|
Último usuario modificador |
||||||||||||||||
| version | int4 | 10 | √ | null |
|
|
Última version del registro |
||||||||||||||||
| tipo | varchar | 50 | √ | null |
|
|
Descripción de tipo |
||||||||||||||||
| monto_por_matricula_aprobacion | numeric | 20,2 | √ | null |
|
|
Monto por matrícula aprobación |
||||||||||||||||
| monto_minimo_aprobacion | numeric | 20,2 | √ | null |
|
|
Monto minimo aprobación |
||||||||||||||||
| monto_total_formulado | numeric | 20,2 | √ | null |
|
|
Monto total formulado |
||||||||||||||||
| monto_total_aprobado | numeric | 20,2 | √ | null |
|
|
Monto total aprobado |
||||||||||||||||
| cantidad_matriculas | int4 | 10 | √ | null |
|
|
Cantidad de matriculas por centro educativo |
||||||||||||||||
| nombre_complemento | varchar | 250 | √ | null |
|
|
Nombre de complemento del tipo de presupuesto |
||||||||||||||||
| descripcion | varchar | 100 | √ | null |
|
|
|||||||||||||||||
| cantidad_matriculas_aprobadas | int4 | 10 | √ | 0 |
|
|
|||||||||||||||||
| descripcion_busqueda | varchar | 2147483647 | √ | null |
|
|
|||||||||||||||||
| proceso_en_curso | bool | 1 | √ | false |
|
|
Indexes
| Constraint Name | Type | Sort | Column(s) |
|---|---|---|---|
| ss_rel_ges_pres_es_anio_fiscal_pkey | Primary key | Asc | id |

