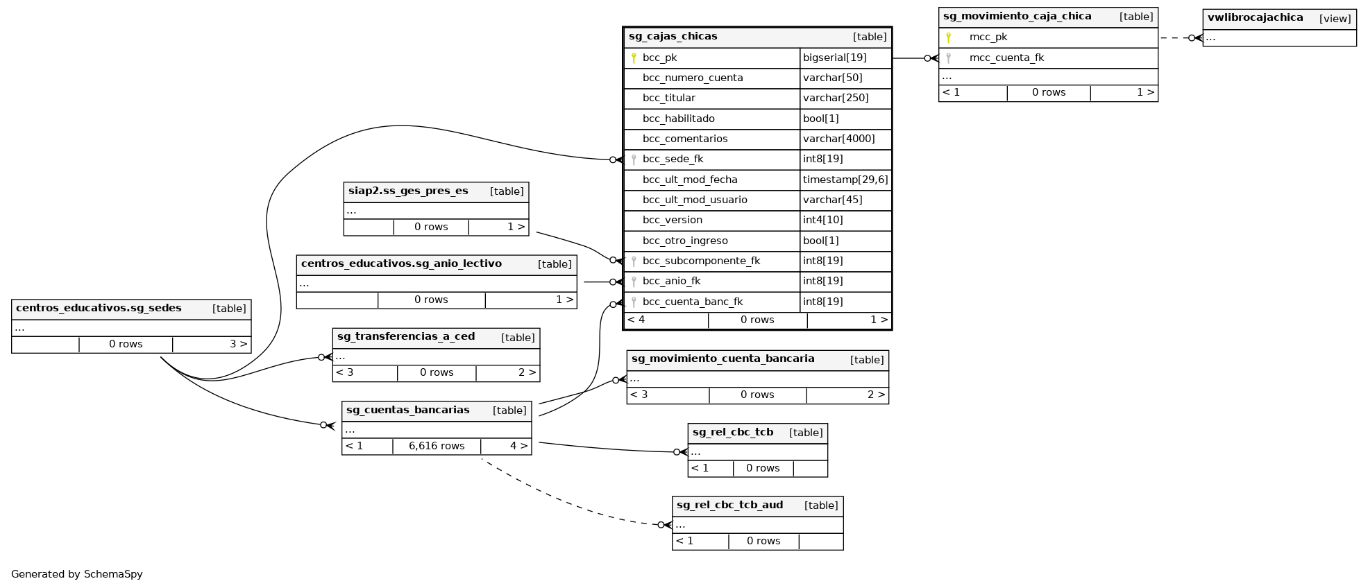
Columns
| Column | Type | Size | Nulls | Auto | Default | Children | Parents | Comments | |||
|---|---|---|---|---|---|---|---|---|---|---|---|
| bcc_pk | bigserial | 19 | √ | nextval('finanzas.sg_cuentas_bancarias_bcc_pk_seq'::regclass) |
|
|
Número correlativo autogenerado. |
||||
| bcc_numero_cuenta | varchar | 50 | √ | null |
|
|
Número de cuenta. |
||||
| bcc_titular | varchar | 250 | √ | null |
|
|
Titular de la cuenta. |
||||
| bcc_habilitado | bool | 1 | √ | null |
|
|
Indica si el registro se encuentra habilitado(true) o inhabilitado(false). |
||||
| bcc_comentarios | varchar | 4000 | √ | null |
|
|
Comentarios de cuentas bancarias. |
||||
| bcc_sede_fk | int8 | 19 | √ | null |
|
|
Sede educativa. |
||||
| bcc_ult_mod_fecha | timestamp | 29,6 | √ | null |
|
|
Última fecha en la que se modificó el registro. |
||||
| bcc_ult_mod_usuario | varchar | 45 | √ | null |
|
|
Último usuario que modificó el registro. |
||||
| bcc_version | int4 | 10 | √ | null |
|
|
Versión del registro. |
||||
| bcc_otro_ingreso | bool | 1 | √ | null |
|
|
Indica si el registro es de otro ingreso marcado(true). |
||||
| bcc_subcomponente_fk | int8 | 19 | √ | null |
|
|
Número de referencia al subcomponente del registro. |
||||
| bcc_anio_fk | int8 | 19 | √ | null |
|
|
|||||
| bcc_cuenta_banc_fk | int8 | 19 | √ | null |
|
|
Origen de fondos, número de referencia a la cuenta bancaria del registro. |
Indexes
| Constraint Name | Type | Sort | Column(s) |
|---|---|---|---|
| sg_cuentas_bancarias_cc_pkey | Primary key | Asc | bcc_pk |



