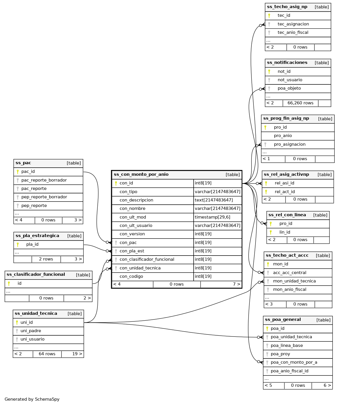
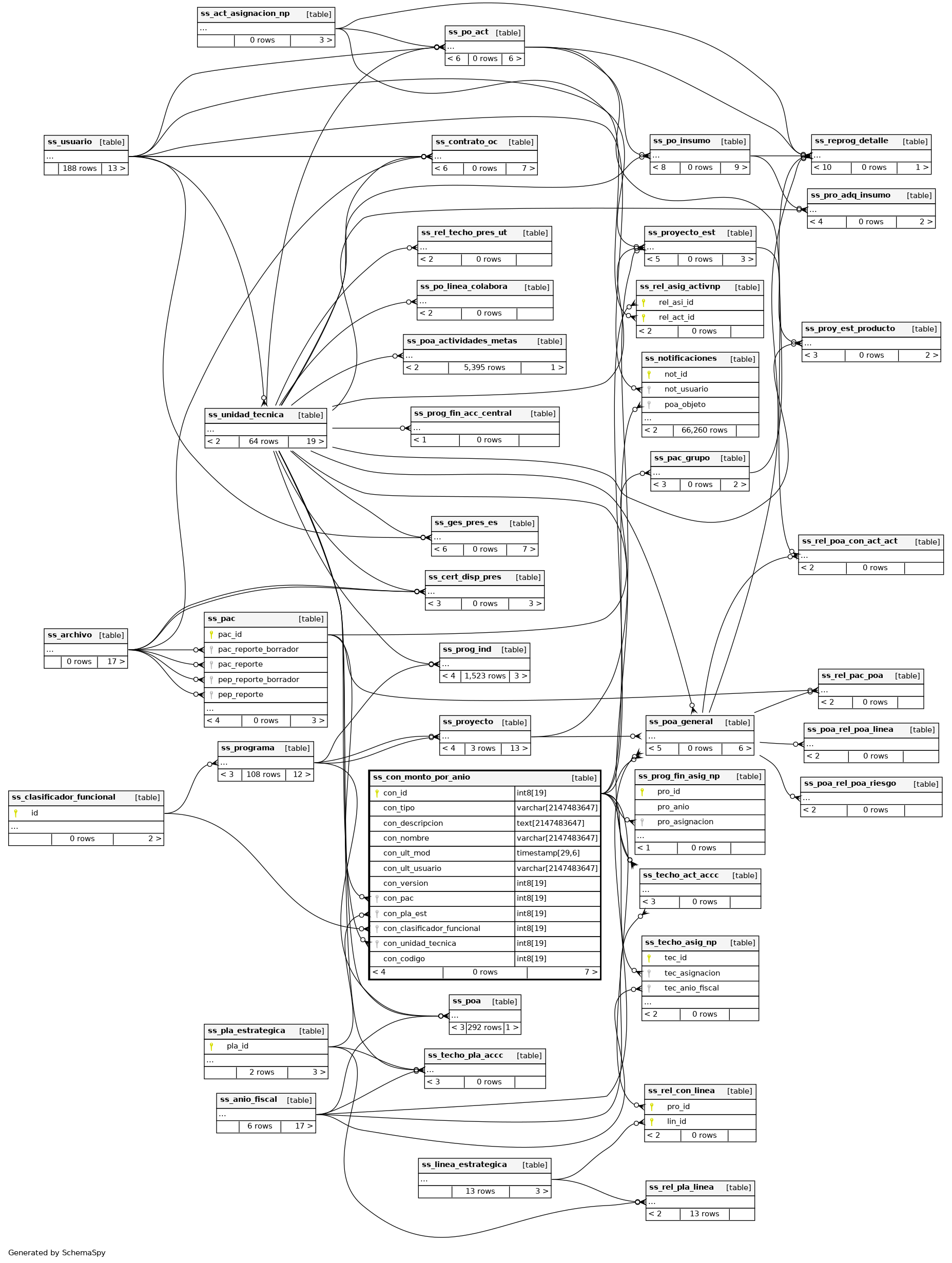
Columns
| Column | Type | Size | Nulls | Auto | Default | Children | Parents | Comments | |||||||||||||||||||||
|---|---|---|---|---|---|---|---|---|---|---|---|---|---|---|---|---|---|---|---|---|---|---|---|---|---|---|---|---|---|
| con_id | int8 | 19 | null |
|
|
||||||||||||||||||||||||
| con_tipo | varchar | 2147483647 | √ | null |
|
|
|||||||||||||||||||||||
| con_descripcion | text | 2147483647 | √ | null |
|
|
|||||||||||||||||||||||
| con_nombre | varchar | 2147483647 | √ | null |
|
|
|||||||||||||||||||||||
| con_ult_mod | timestamp | 29,6 | √ | null |
|
|
|||||||||||||||||||||||
| con_ult_usuario | varchar | 2147483647 | √ | null |
|
|
|||||||||||||||||||||||
| con_version | int8 | 19 | √ | null |
|
|
|||||||||||||||||||||||
| con_pac | int8 | 19 | √ | null |
|
|
|||||||||||||||||||||||
| con_pla_est | int8 | 19 | √ | null |
|
|
|||||||||||||||||||||||
| con_clasificador_funcional | int8 | 19 | √ | null |
|
|
|||||||||||||||||||||||
| con_unidad_tecnica | int8 | 19 | √ | null |
|
|
|||||||||||||||||||||||
| con_codigo | int8 | 19 | √ | null |
|
|
Indexes
| Constraint Name | Type | Sort | Column(s) |
|---|---|---|---|
| sys_c00154291 | Primary key | Asc | con_id |

