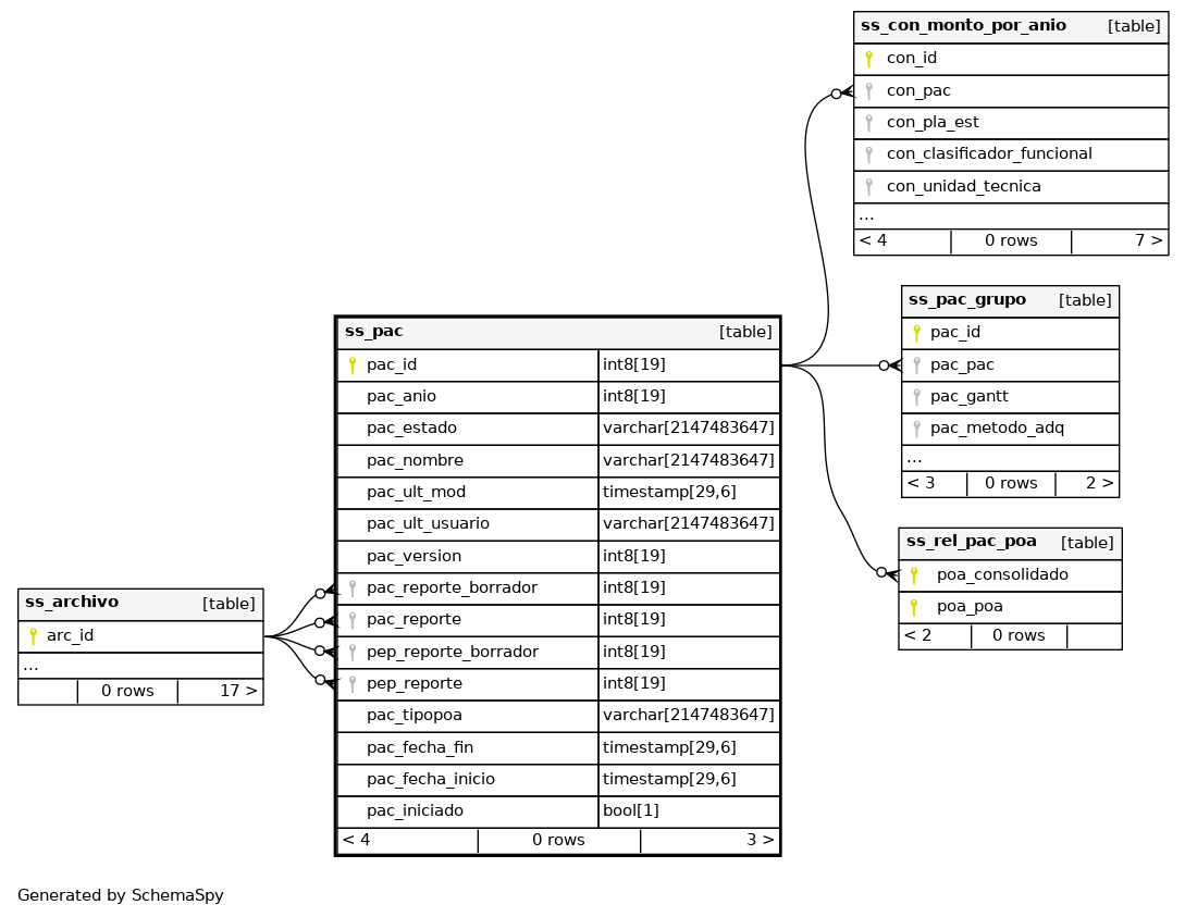
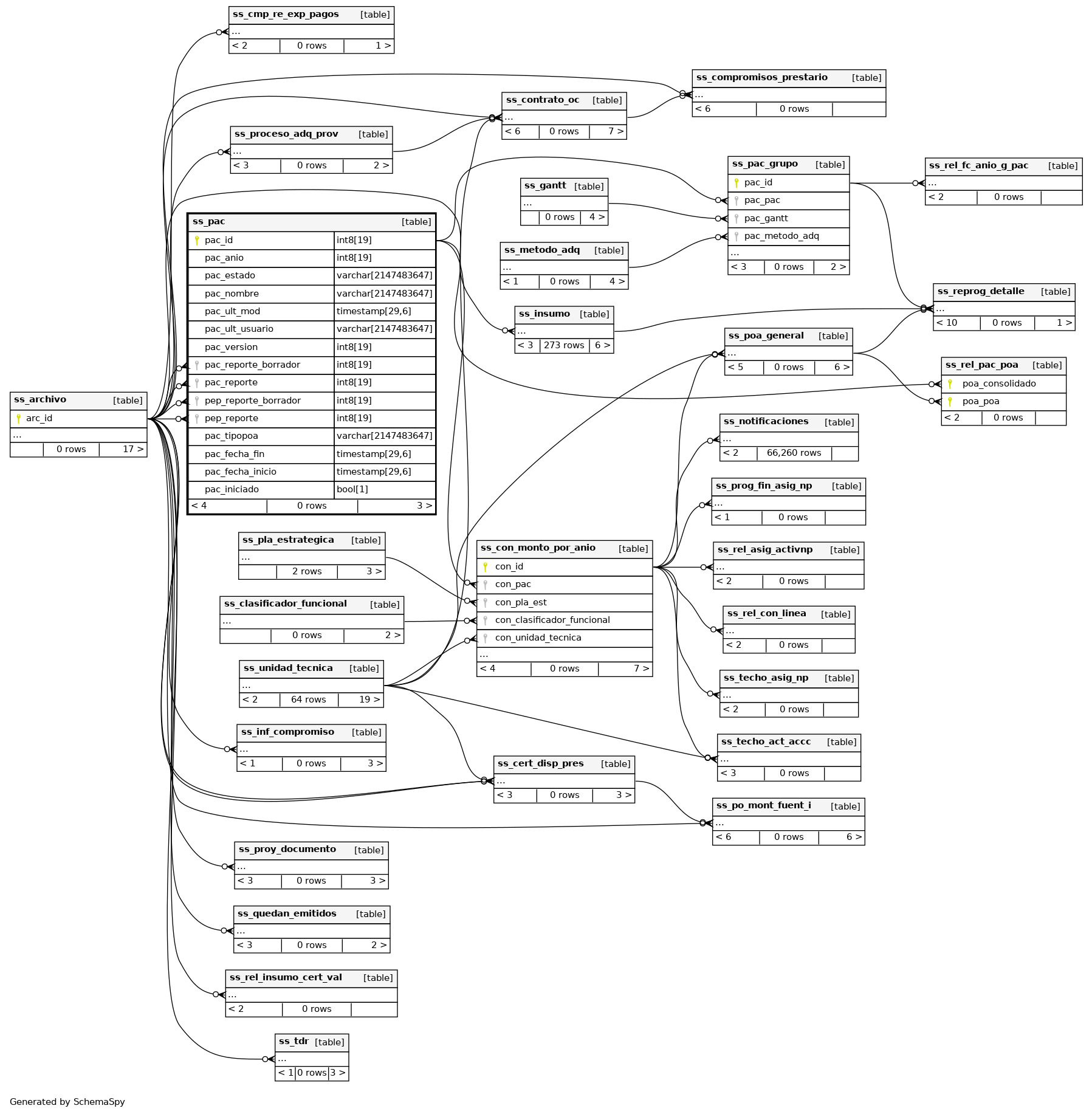
Columns
| Column | Type | Size | Nulls | Auto | Default | Children | Parents | Comments | |||||||||
|---|---|---|---|---|---|---|---|---|---|---|---|---|---|---|---|---|---|
| pac_id | int8 | 19 | null |
|
|
||||||||||||
| pac_anio | int8 | 19 | √ | null |
|
|
|||||||||||
| pac_estado | varchar | 2147483647 | √ | null |
|
|
|||||||||||
| pac_nombre | varchar | 2147483647 | √ | null |
|
|
|||||||||||
| pac_ult_mod | timestamp | 29,6 | √ | null |
|
|
|||||||||||
| pac_ult_usuario | varchar | 2147483647 | √ | null |
|
|
|||||||||||
| pac_version | int8 | 19 | √ | null |
|
|
|||||||||||
| pac_reporte_borrador | int8 | 19 | √ | null |
|
|
|||||||||||
| pac_reporte | int8 | 19 | √ | null |
|
|
|||||||||||
| pep_reporte_borrador | int8 | 19 | √ | null |
|
|
|||||||||||
| pep_reporte | int8 | 19 | √ | null |
|
|
|||||||||||
| pac_tipopoa | varchar | 2147483647 | √ | null |
|
|
|||||||||||
| pac_fecha_fin | timestamp | 29,6 | √ | null |
|
|
|||||||||||
| pac_fecha_inicio | timestamp | 29,6 | √ | null |
|
|
|||||||||||
| pac_iniciado | bool | 1 | √ | null |
|
|
Indexes
| Constraint Name | Type | Sort | Column(s) |
|---|---|---|---|
| sys_c00154397 | Primary key | Asc | pac_id |

