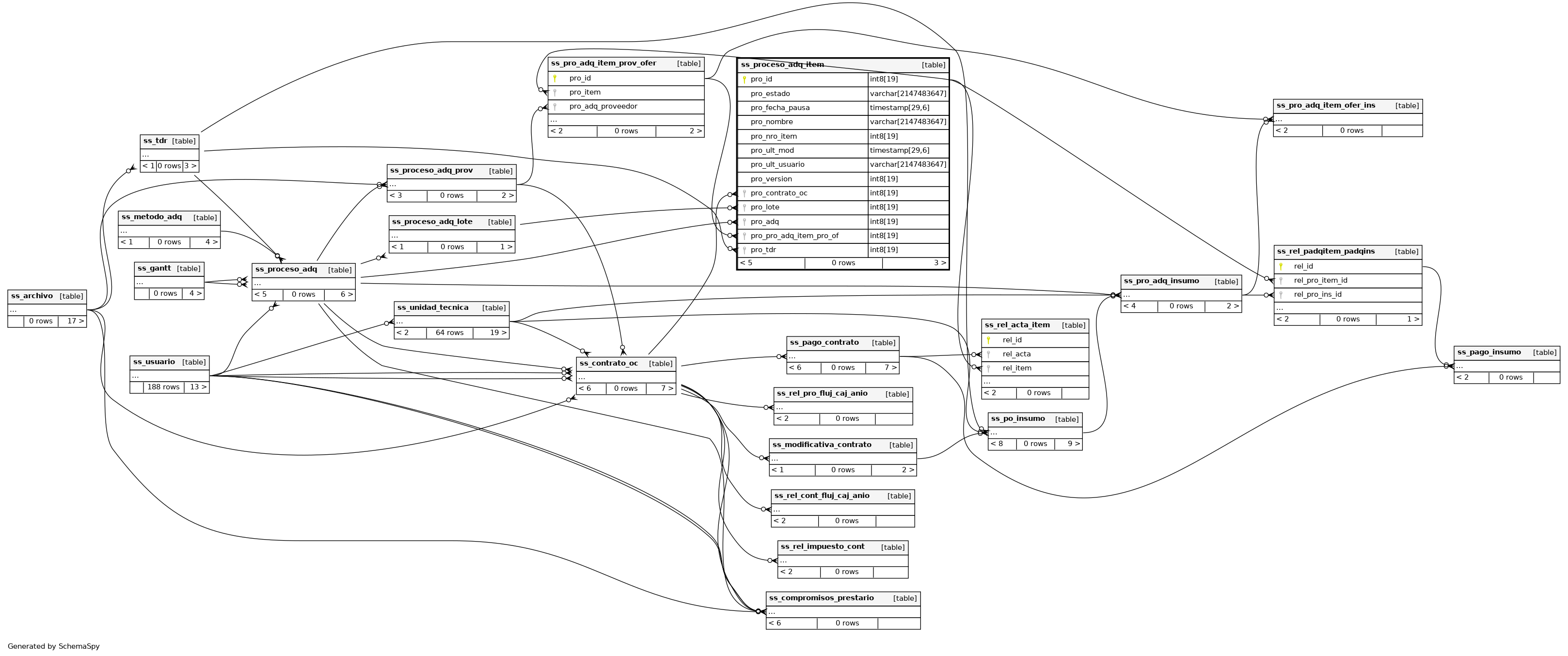
Columns
| Column | Type | Size | Nulls | Auto | Default | Children | Parents | Comments | |||||||||
|---|---|---|---|---|---|---|---|---|---|---|---|---|---|---|---|---|---|
| pro_id | int8 | 19 | null |
|
|
||||||||||||
| pro_estado | varchar | 2147483647 | √ | null |
|
|
|||||||||||
| pro_fecha_pausa | timestamp | 29,6 | √ | null |
|
|
|||||||||||
| pro_nombre | varchar | 2147483647 | √ | null |
|
|
|||||||||||
| pro_nro_item | int8 | 19 | √ | null |
|
|
|||||||||||
| pro_ult_mod | timestamp | 29,6 | √ | null |
|
|
|||||||||||
| pro_ult_usuario | varchar | 2147483647 | √ | null |
|
|
|||||||||||
| pro_version | int8 | 19 | √ | null |
|
|
|||||||||||
| pro_contrato_oc | int8 | 19 | √ | null |
|
|
|||||||||||
| pro_lote | int8 | 19 | √ | null |
|
|
|||||||||||
| pro_adq | int8 | 19 | √ | null |
|
|
|||||||||||
| pro_pro_adq_item_pro_of | int8 | 19 | √ | null |
|
|
|||||||||||
| pro_tdr | int8 | 19 | √ | null |
|
|
Indexes
| Constraint Name | Type | Sort | Column(s) |
|---|---|---|---|
| sys_c00154509 | Primary key | Asc | pro_id |

