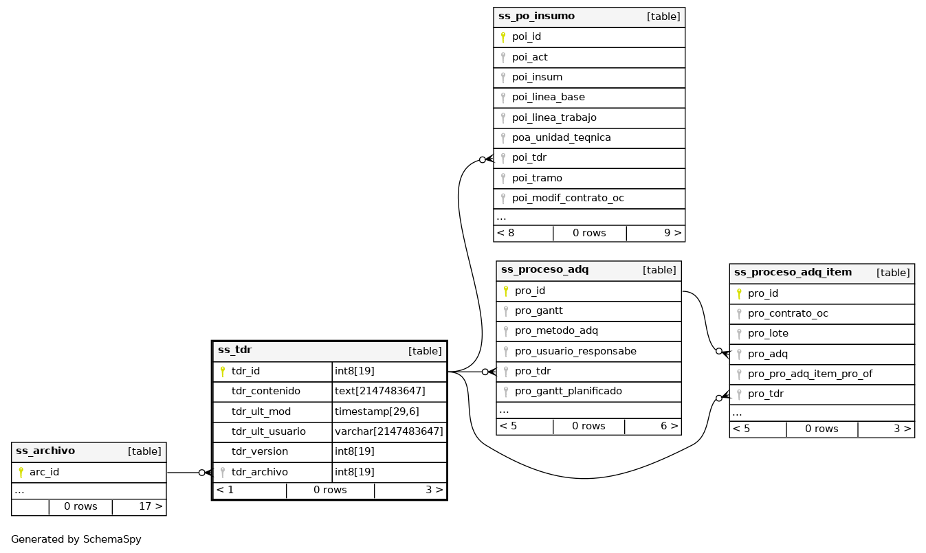
Columns
| Column | Type | Size | Nulls | Auto | Default | Children | Parents | Comments | |||||||||
|---|---|---|---|---|---|---|---|---|---|---|---|---|---|---|---|---|---|
| tdr_id | int8 | 19 | null |
|
|
||||||||||||
| tdr_contenido | text | 2147483647 | √ | null |
|
|
|||||||||||
| tdr_ult_mod | timestamp | 29,6 | √ | null |
|
|
|||||||||||
| tdr_ult_usuario | varchar | 2147483647 | √ | null |
|
|
|||||||||||
| tdr_version | int8 | 19 | √ | null |
|
|
|||||||||||
| tdr_archivo | int8 | 19 | √ | null |
|
|
Indexes
| Constraint Name | Type | Sort | Column(s) |
|---|---|---|---|
| sys_c00154726 | Primary key | Asc | tdr_id |

