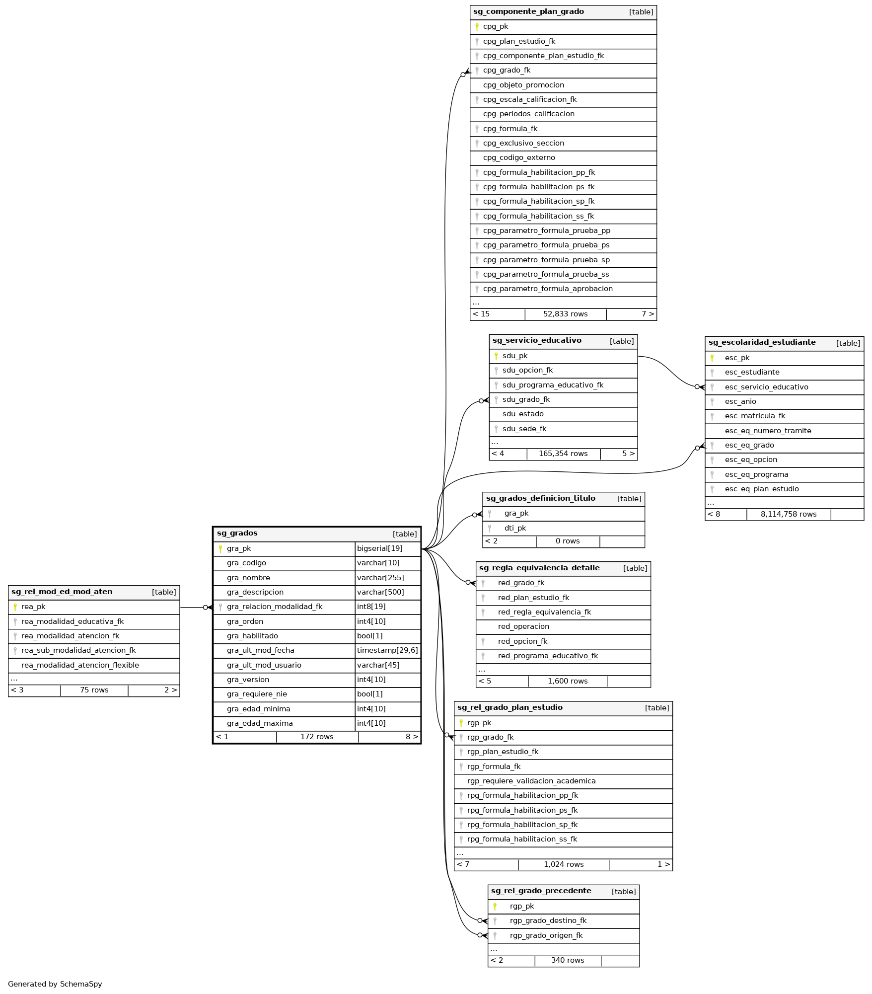
Columns
| Column | Type | Size | Nulls | Auto | Default | Children | Parents | Comments | ||||||||||||||||||||||||||||||||||||
|---|---|---|---|---|---|---|---|---|---|---|---|---|---|---|---|---|---|---|---|---|---|---|---|---|---|---|---|---|---|---|---|---|---|---|---|---|---|---|---|---|---|---|---|---|
| gra_pk | bigserial | 19 | √ | nextval('centros_educativos.sg_grados_gra_pk_seq'::regclass) |
|
|
Número correlativo autogenerado. |
|||||||||||||||||||||||||||||||||||||
| gra_codigo | varchar | 10 | √ | null |
|
|
Código del registro. |
|||||||||||||||||||||||||||||||||||||
| gra_nombre | varchar | 255 | √ | null |
|
|
Nombre del registro. |
|||||||||||||||||||||||||||||||||||||
| gra_descripcion | varchar | 500 | √ | null |
|
|
Descripción del registro. |
|||||||||||||||||||||||||||||||||||||
| gra_relacion_modalidad_fk | int8 | 19 | null |
|
|
Clave foránea que hace referencia a la relación entre modalidad educativa y modalidad de atención. |
||||||||||||||||||||||||||||||||||||||
| gra_orden | int4 | 10 | √ | null |
|
|
Orden del registro. |
|||||||||||||||||||||||||||||||||||||
| gra_habilitado | bool | 1 | √ | null |
|
|
Indica si el registro se encuentra habilitado(true) o inhabilitado(false). |
|||||||||||||||||||||||||||||||||||||
| gra_ult_mod_fecha | timestamp | 29,6 | √ | null |
|
|
Última fecha en la que se modificó el registro. |
|||||||||||||||||||||||||||||||||||||
| gra_ult_mod_usuario | varchar | 45 | √ | null |
|
|
Último usuario que modificó el registro. |
|||||||||||||||||||||||||||||||||||||
| gra_version | int4 | 10 | √ | null |
|
|
Versión del registro. |
|||||||||||||||||||||||||||||||||||||
| gra_requiere_nie | bool | 1 | √ | null |
|
|
requiere nie del registro. |
|||||||||||||||||||||||||||||||||||||
| gra_edad_minima | int4 | 10 | √ | null |
|
|
||||||||||||||||||||||||||||||||||||||
| gra_edad_maxima | int4 | 10 | √ | null |
|
|
Indexes
| Constraint Name | Type | Sort | Column(s) |
|---|---|---|---|
| sg_grados_pkey | Primary key | Asc | gra_pk |
| gra_codigo_uk | Must be unique | Asc | gra_codigo |
| sg_grados_rel_fk_idx | Performance | Asc | gra_relacion_modalidad_fk |



