Columns
| Column | Type | Size | Nulls | Auto | Default | Children | Parents | Comments | |||||||||||||||||||||
|---|---|---|---|---|---|---|---|---|---|---|---|---|---|---|---|---|---|---|---|---|---|---|---|---|---|---|---|---|---|
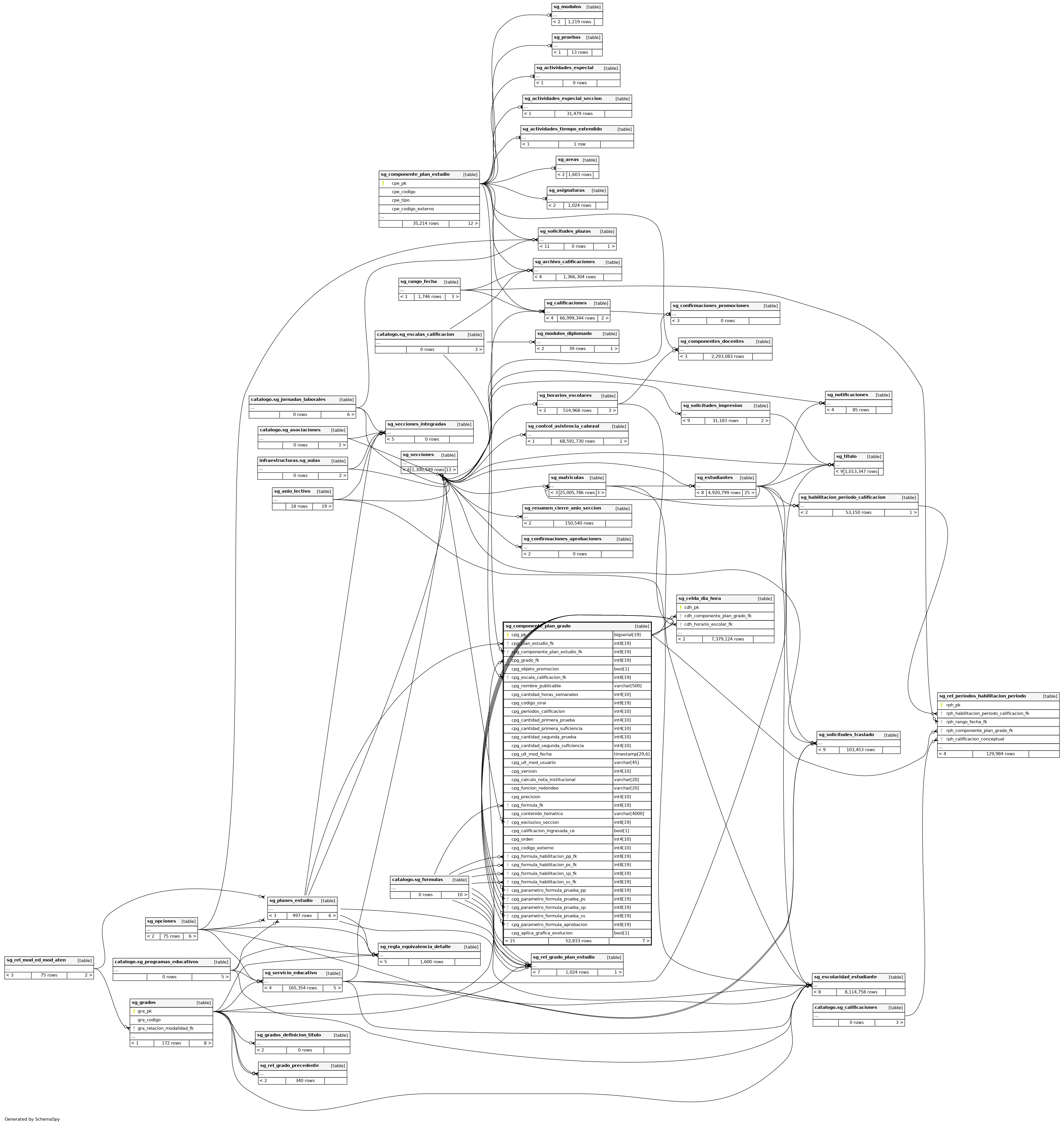
| cpg_pk | bigserial | 19 | √ | nextval('centros_educativos.sg_componente_plan_grado_cpg_pk_seq'::regclass) |
|
|
Número correlativo autogenerado. |
||||||||||||||||||||||
| cpg_plan_estudio_fk | int8 | 19 | √ | null |
|
|
Clave foránea que hace referencia al plan de estudio. |
||||||||||||||||||||||
| cpg_componente_plan_estudio_fk | int8 | 19 | √ | null |
|
|
Clave foránea que hace referencia al Componente Plan Estudio. |
||||||||||||||||||||||
| cpg_grado_fk | int8 | 19 | √ | null |
|
|
Clave foránea que hace referencia al grado. |
||||||||||||||||||||||
| cpg_objeto_promocion | bool | 1 | √ | null |
|
|
Objeto de promoción. |
||||||||||||||||||||||
| cpg_escala_calificacion_fk | int8 | 19 | √ | null |
|
|
Clave foránea que hace referencia a la escala de calificación. |
||||||||||||||||||||||
| cpg_nombre_publicable | varchar | 500 | √ | null |
|
|
Nombre publicable del registro. |
||||||||||||||||||||||
| cpg_cantidad_horas_semanales | int4 | 10 | √ | null |
|
|
Cantidad horas semanales. |
||||||||||||||||||||||
| cpg_codigo_sirai | int8 | 19 | √ | null |
|
|
Codigo sirai. |
||||||||||||||||||||||
| cpg_periodos_calificacion | int4 | 10 | √ | null |
|
|
Periodos de calificación. |
||||||||||||||||||||||
| cpg_cantidad_primera_prueba | int4 | 10 | √ | null |
|
|
Cantidad de primera prueba . |
||||||||||||||||||||||
| cpg_cantidad_primera_suficiencia | int4 | 10 | √ | null |
|
|
Cantidad de primera prueba por prueba de suficiencia. |
||||||||||||||||||||||
| cpg_cantidad_segunda_prueba | int4 | 10 | √ | null |
|
|
Cantidad de segunda prueba. |
||||||||||||||||||||||
| cpg_cantidad_segunda_suficiencia | int4 | 10 | √ | null |
|
|
Cantidad de segunda prueba por prueba de suficiencia. |
||||||||||||||||||||||
| cpg_ult_mod_fecha | timestamp | 29,6 | √ | null |
|
|
Última fecha en la que se modificó el registro. |
||||||||||||||||||||||
| cpg_ult_mod_usuario | varchar | 45 | √ | null |
|
|
Último usuario que modificó el registro. |
||||||||||||||||||||||
| cpg_version | int4 | 10 | √ | null |
|
|
Versión del registro. |
||||||||||||||||||||||
| cpg_calculo_nota_institucional | varchar | 20 | √ | null |
|
|
Tipo de calculo nota institucional del registro. |
||||||||||||||||||||||
| cpg_funcion_redondeo | varchar | 20 | √ | null |
|
|
Tipo de funcion de redondeo del registro. |
||||||||||||||||||||||
| cpg_precision | int4 | 10 | √ | null |
|
|
Precision del registro. |
||||||||||||||||||||||
| cpg_formula_fk | int8 | 19 | √ | null |
|
|
Clave foránea a la fórmula |
||||||||||||||||||||||
| cpg_contenido_tematico | varchar | 4000 | √ | null |
|
|
|||||||||||||||||||||||
| cpg_exclusivo_seccion | int8 | 19 | √ | null |
|
|
|||||||||||||||||||||||
| cpg_calificacion_ingresada_ce | bool | 1 | √ | null |
|
|
|||||||||||||||||||||||
| cpg_orden | int4 | 10 | √ | null |
|
|
|||||||||||||||||||||||
| cpg_codigo_externo | int4 | 10 | √ | null |
|
|
|||||||||||||||||||||||
| cpg_formula_habilitacion_pp_fk | int8 | 19 | √ | null |
|
|
Clave foránea a la fórmula |
||||||||||||||||||||||
| cpg_formula_habilitacion_ps_fk | int8 | 19 | √ | null |
|
|
Clave foránea a la fórmula |
||||||||||||||||||||||
| cpg_formula_habilitacion_sp_fk | int8 | 19 | √ | null |
|
|
Clave foránea a la fórmula |
||||||||||||||||||||||
| cpg_formula_habilitacion_ss_fk | int8 | 19 | √ | null |
|
|
Clave foránea a la fórmula |
||||||||||||||||||||||
| cpg_parametro_formula_prueba_pp | int8 | 19 | √ | null |
|
|
|||||||||||||||||||||||
| cpg_parametro_formula_prueba_ps | int8 | 19 | √ | null |
|
|
|||||||||||||||||||||||
| cpg_parametro_formula_prueba_sp | int8 | 19 | √ | null |
|
|
|||||||||||||||||||||||
| cpg_parametro_formula_prueba_ss | int8 | 19 | √ | null |
|
|
|||||||||||||||||||||||
| cpg_parametro_formula_aprobacion | int8 | 19 | √ | null |
|
|
|||||||||||||||||||||||
| cpg_aplica_grafica_evolucion | bool | 1 | √ | false |
|
|
Indexes
| Constraint Name | Type | Sort | Column(s) |
|---|---|---|---|
| sg_componente_plan_grado_pkey | Primary key | Asc | cpg_pk |
| sg_comp_plan_grado_exc_sec_idx | Performance | Asc | cpg_exclusivo_seccion |
| sg_comp_plan_grado_formula_fk_idx | Performance | Asc | cpg_formula_fk |
| sg_comp_plan_grado_formula_pp_fk_idx | Performance | Asc | cpg_formula_habilitacion_pp_fk |
| sg_comp_plan_grado_formula_ps_fk_idx | Performance | Asc | cpg_formula_habilitacion_ps_fk |
| sg_comp_plan_grado_formula_sp_fk_idx | Performance | Asc | cpg_formula_habilitacion_sp_fk |
| sg_comp_plan_grado_formula_ss_fk_idx | Performance | Asc | cpg_formula_habilitacion_ss_fk |
| sg_comp_plan_grado_obj_prom_idx | Performance | Asc | cpg_objeto_promocion |
| sg_comp_plan_grado_param_formula_apr_fk_idx | Performance | Asc | cpg_parametro_formula_aprobacion |
| sg_comp_plan_grado_param_formula_pp_fk_idx | Performance | Asc | cpg_parametro_formula_prueba_pp |
| sg_comp_plan_grado_param_formula_ps_fk_idx | Performance | Asc | cpg_parametro_formula_prueba_ps |
| sg_comp_plan_grado_param_formula_sp_fk_idx | Performance | Asc | cpg_parametro_formula_prueba_sp |
| sg_comp_plan_grado_param_formula_ss_fk_idx | Performance | Asc | cpg_parametro_formula_prueba_ss |
| sg_componente_plan_grado_codigo_externo | Must be unique | Asc | cpg_codigo_externo |
| sg_componente_plan_grado_cpe_fk_idx | Performance | Asc | cpg_componente_plan_estudio_fk |
| sg_componente_plan_grado_escala_calificacion_fk_idx | Performance | Asc | cpg_escala_calificacion_fk |
| sg_componente_plan_grado_exc_sec_fk_idx | Performance | Asc | cpg_exclusivo_seccion |
| sg_componente_plan_grado_grado_fk_idx | Performance | Asc | cpg_grado_fk |
| sg_componente_plan_grado_periodos_cal_idx | Performance | Asc | cpg_periodos_calificacion |
| sg_componente_plan_grado_ple_fk_idx | Performance | Asc | cpg_plan_estudio_fk |



