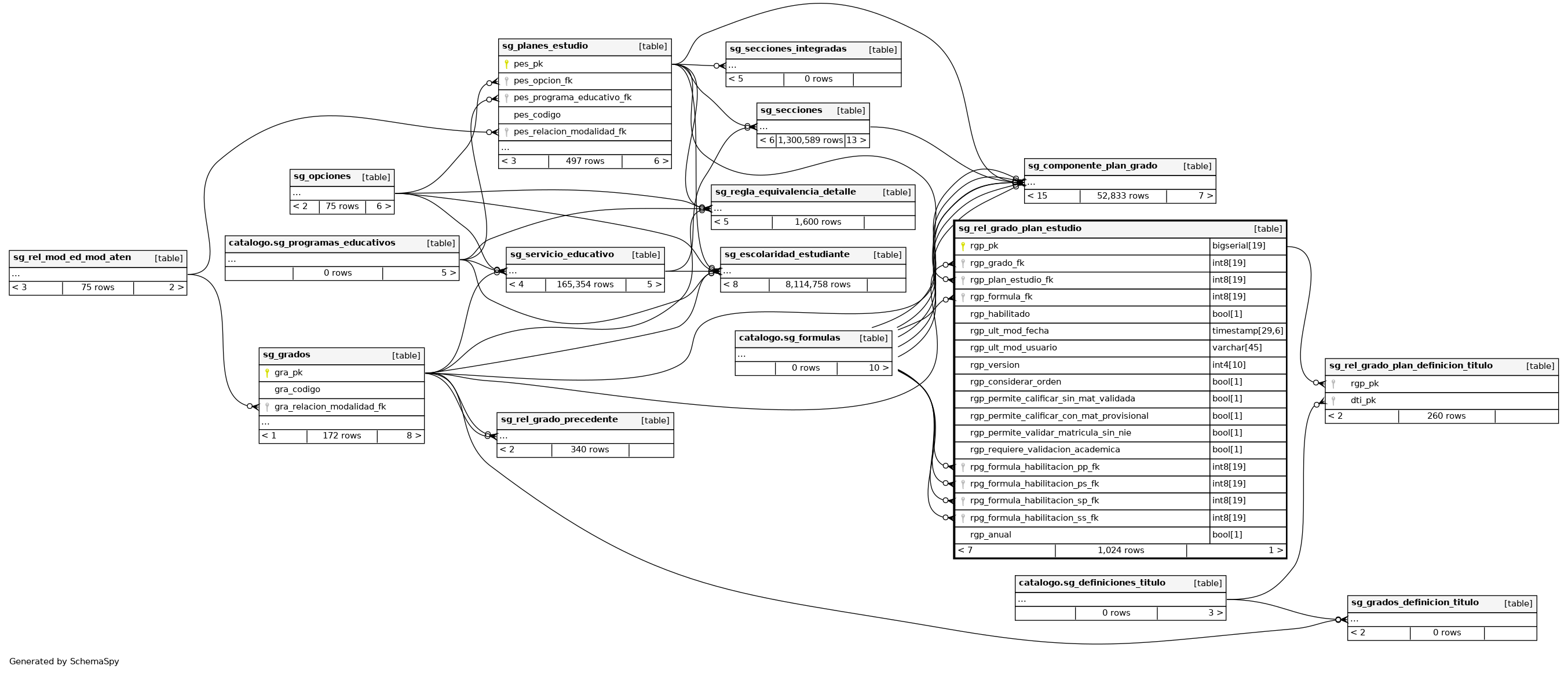
Columns
| Column | Type | Size | Nulls | Auto | Default | Children | Parents | Comments | |||
|---|---|---|---|---|---|---|---|---|---|---|---|
| rgp_pk | bigserial | 19 | √ | nextval('centros_educativos.sg_rel_grado_plan_estudio_rgp_pk_seq'::regclass) |
|
|
Número correlativo autogenerado. |
||||
| rgp_grado_fk | int8 | 19 | √ | null |
|
|
|||||
| rgp_plan_estudio_fk | int8 | 19 | √ | null |
|
|
|||||
| rgp_formula_fk | int8 | 19 | √ | null |
|
|
|||||
| rgp_habilitado | bool | 1 | √ | null |
|
|
Indica si el registro se encuentra habilitado(true) o inhabilitado(false). |
||||
| rgp_ult_mod_fecha | timestamp | 29,6 | √ | null |
|
|
Última fecha en la que se modificó el registro. |
||||
| rgp_ult_mod_usuario | varchar | 45 | √ | null |
|
|
Último usuario que modificó el registro. |
||||
| rgp_version | int4 | 10 | √ | null |
|
|
Versión del registro. |
||||
| rgp_considerar_orden | bool | 1 | √ | null |
|
|
|||||
| rgp_permite_calificar_sin_mat_validada | bool | 1 | √ | null |
|
|
Indica si se permite calificar estudiantes sin matrícula validada en este Grado - Plan Estudio. |
||||
| rgp_permite_calificar_con_mat_provisional | bool | 1 | √ | null |
|
|
Indica si se permite calificar estudiantes con matrícula provisional en este Grado - Plan Estudio. |
||||
| rgp_permite_validar_matricula_sin_nie | bool | 1 | √ | null |
|
|
|||||
| rgp_requiere_validacion_academica | bool | 1 | √ | null |
|
|
|||||
| rpg_formula_habilitacion_pp_fk | int8 | 19 | √ | null |
|
|
Clave foránea a la fórmula |
||||
| rpg_formula_habilitacion_ps_fk | int8 | 19 | √ | null |
|
|
Clave foránea a la fórmula |
||||
| rpg_formula_habilitacion_sp_fk | int8 | 19 | √ | null |
|
|
Clave foránea a la fórmula |
||||
| rpg_formula_habilitacion_ss_fk | int8 | 19 | √ | null |
|
|
Clave foránea a la fórmula |
||||
| rgp_anual | bool | 1 | √ | true |
|
|
Secciones de grado y plan son anuales o no. |
Indexes
| Constraint Name | Type | Sort | Column(s) |
|---|---|---|---|
| sg_rel_grado_plan_estudio_pkey | Primary key | Asc | rgp_pk |
| grado_plan_estudi_uk | Must be unique | Asc/Asc | rgp_grado_fk + rgp_plan_estudio_fk |
| sg_rel_grado_plan_estudio_grado_idx | Performance | Asc | rgp_grado_fk |
| sg_rel_grado_plan_estudio_plan_estudio_idx | Performance | Asc | rgp_plan_estudio_fk |
| sg_rel_grado_plan_estudio_req_val_acade_idx | Performance | Asc | rgp_requiere_validacion_academica |



