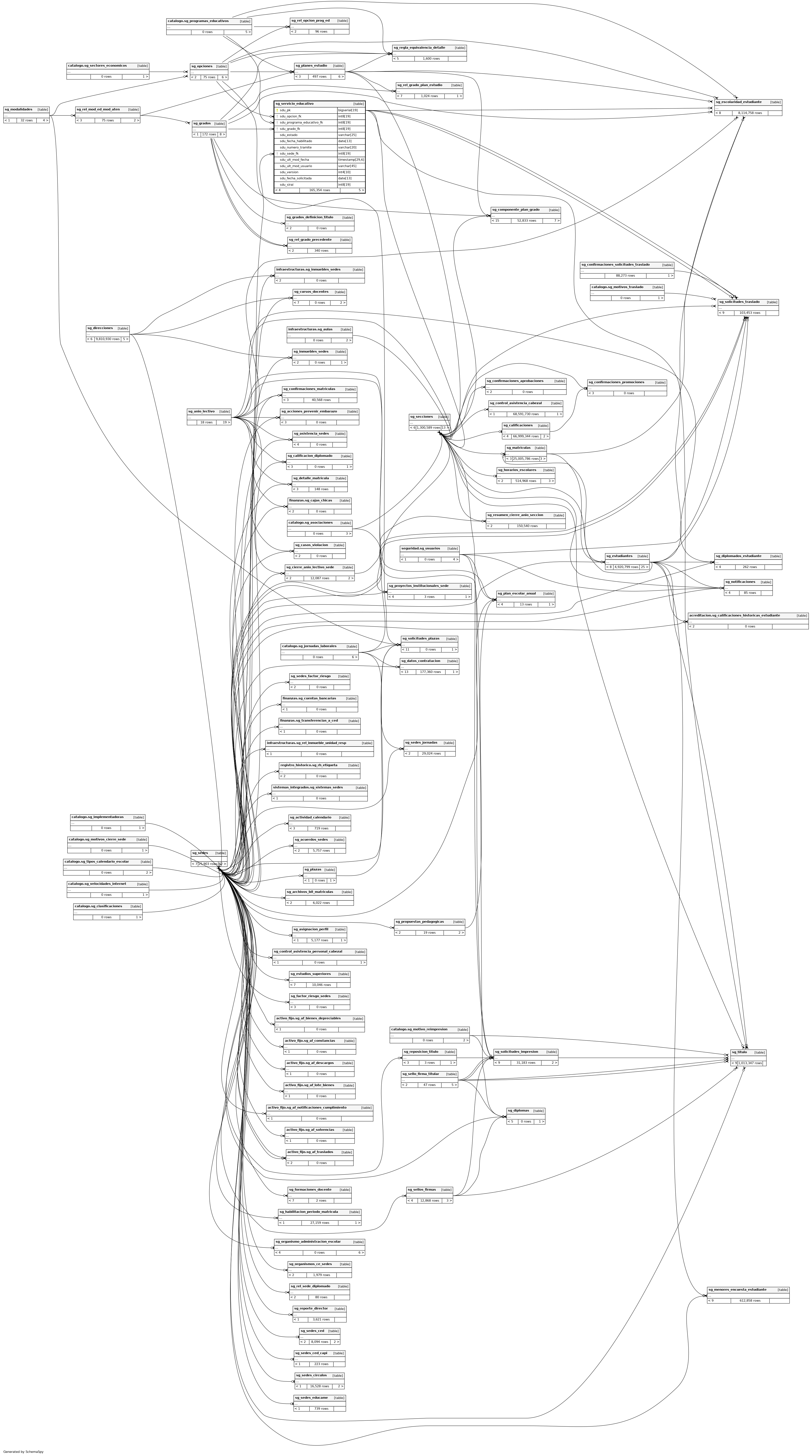
Columns
| Column | Type | Size | Nulls | Auto | Default | Children | Parents | Comments | |||||||||||||||
|---|---|---|---|---|---|---|---|---|---|---|---|---|---|---|---|---|---|---|---|---|---|---|---|
| sdu_pk | bigserial | 19 | √ | nextval('centros_educativos.sg_servicio_educativo_sdu_pk_seq'::regclass) |
|
|
Número correlativo autogenerado. |
||||||||||||||||
| sdu_opcion_fk | int8 | 19 | √ | null |
|
|
Opcion del registro. |
||||||||||||||||
| sdu_programa_educativo_fk | int8 | 19 | √ | null |
|
|
Programa Educativo del registro. |
||||||||||||||||
| sdu_grado_fk | int8 | 19 | null |
|
|
Clave foránea que hace referencia al grado. |
|||||||||||||||||
| sdu_estado | varchar | 25 | √ | null |
|
|
Estado del registro. |
||||||||||||||||
| sdu_fecha_habilitado | date | 13 | √ | null |
|
|
Fecha de habilitación. |
||||||||||||||||
| sdu_numero_tramite | varchar | 20 | √ | null |
|
|
Número de tramite. |
||||||||||||||||
| sdu_sede_fk | int8 | 19 | null |
|
|
Clave foránea que hace referencia a la sede. |
|||||||||||||||||
| sdu_ult_mod_fecha | timestamp | 29,6 | √ | null |
|
|
Última fecha en la que se modificó el registro. |
||||||||||||||||
| sdu_ult_mod_usuario | varchar | 45 | √ | null |
|
|
Último usuario que modificó el registro. |
||||||||||||||||
| sdu_version | int4 | 10 | √ | null |
|
|
Versión del registro. |
||||||||||||||||
| sdu_fecha_solicitada | date | 13 | √ | null |
|
|
Fecha solicitado de registro. |
||||||||||||||||
| sdu_sirai | int8 | 19 | √ | null |
|
|
Indexes
| Constraint Name | Type | Sort | Column(s) |
|---|---|---|---|
| sg_servicio_educativo_pkey | Primary key | Asc | sdu_pk |
| sg_servicio_educativo_grado_idx | Performance | Asc | sdu_grado_fk |
| sg_servicio_educativo_opcion_idx | Performance | Asc | sdu_opcion_fk |
| sg_servicio_educativo_ped_fk_idx | Performance | Asc | sdu_programa_educativo_fk |
| sg_servicio_educativo_programa_idx | Performance | Asc | sdu_programa_educativo_fk |
| sg_servicio_educativo_sed_fk_idx | Performance | Asc | sdu_sede_fk |
| sg_servicio_educativo_sede_grado_opcion_programa_uk | Must be unique | Asc/Asc/Asc/Asc | sdu_sede_fk + sdu_grado_fk + sdu_opcion_fk + sdu_programa_educativo_fk |
| sg_servicio_educativo_sede_sin_opcion_programa_uk | Must be unique | Asc/Asc | sdu_sede_fk + sdu_grado_fk |
| sg_servicio_estado_idx | Performance | Asc | sdu_estado |



