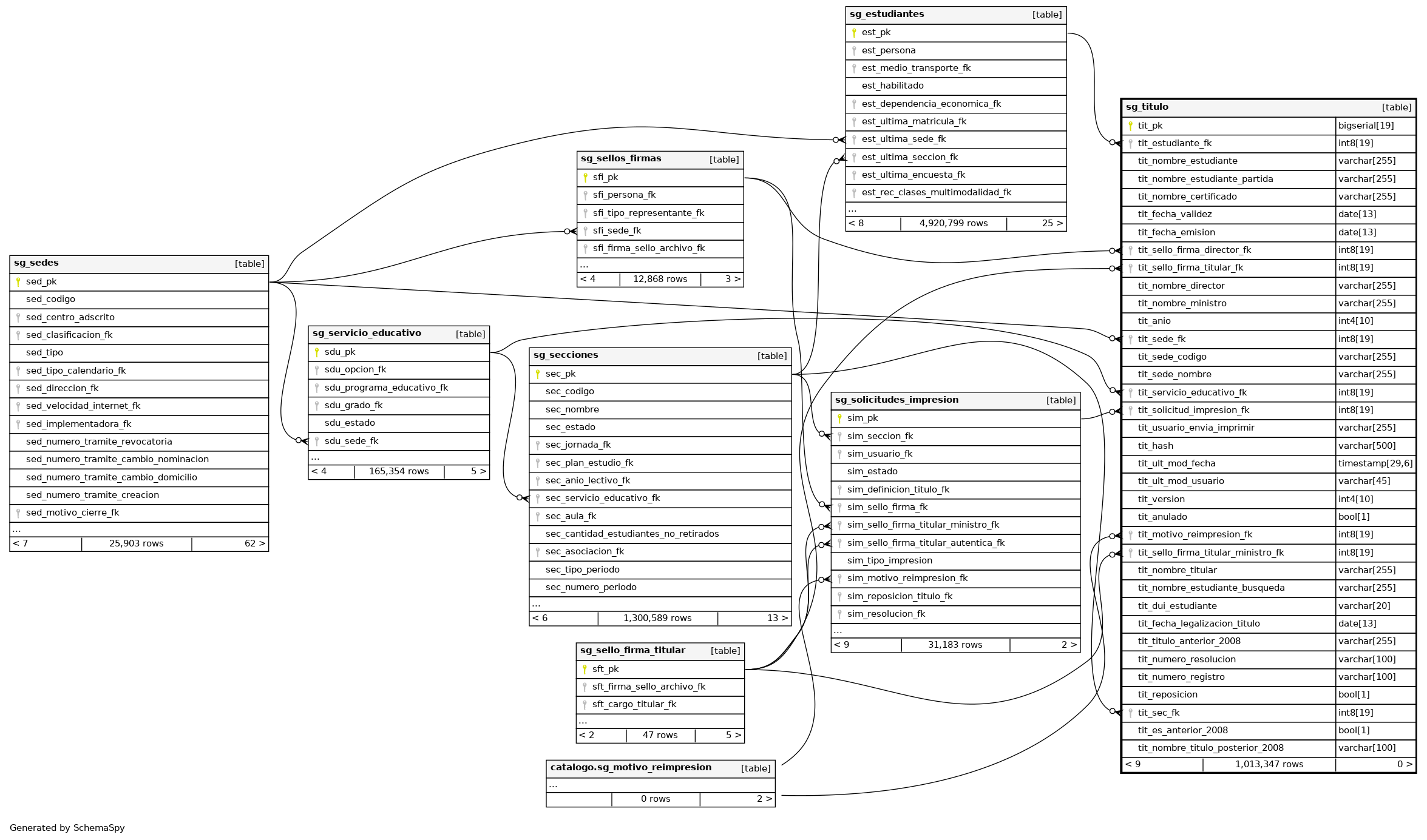
Columns
| Column | Type | Size | Nulls | Auto | Default | Children | Parents | Comments | |||
|---|---|---|---|---|---|---|---|---|---|---|---|
| tit_pk | bigserial | 19 | √ | nextval('centros_educativos.sg_titulo_tit_pk_seq'::regclass) |
|
|
Número correlativo autogenerado. |
||||
| tit_estudiante_fk | int8 | 19 | √ | null |
|
|
Estudiante del registro. |
||||
| tit_nombre_estudiante | varchar | 255 | √ | null |
|
|
Nombre del estudiante. |
||||
| tit_nombre_estudiante_partida | varchar | 255 | √ | null |
|
|
Nombre estudiante registro. |
||||
| tit_nombre_certificado | varchar | 255 | √ | null |
|
|
|||||
| tit_fecha_validez | date | 13 | √ | null |
|
|
Fecha validez en registro. |
||||
| tit_fecha_emision | date | 13 | √ | null |
|
|
Fecha emision en registro. |
||||
| tit_sello_firma_director_fk | int8 | 19 | √ | null |
|
|
Sello firma director. |
||||
| tit_sello_firma_titular_fk | int8 | 19 | √ | null |
|
|
Sello firma titular. |
||||
| tit_nombre_director | varchar | 255 | √ | null |
|
|
Nombre de director. |
||||
| tit_nombre_ministro | varchar | 255 | √ | null |
|
|
Nombre de ministro. |
||||
| tit_anio | int4 | 10 | √ | null |
|
|
Anio. |
||||
| tit_sede_fk | int8 | 19 | √ | null |
|
|
Sede. |
||||
| tit_sede_codigo | varchar | 255 | √ | null |
|
|
código de sede. |
||||
| tit_sede_nombre | varchar | 255 | √ | null |
|
|
Nombre de sede. |
||||
| tit_servicio_educativo_fk | int8 | 19 | √ | null |
|
|
Servicio educativo. |
||||
| tit_solicitud_impresion_fk | int8 | 19 | √ | null |
|
|
Solicitud impresión. |
||||
| tit_usuario_envia_imprimir | varchar | 255 | √ | null |
|
|
|||||
| tit_hash | varchar | 500 | √ | null |
|
|
Hash. |
||||
| tit_ult_mod_fecha | timestamp | 29,6 | √ | null |
|
|
Última fecha en la que se modificó el registro. |
||||
| tit_ult_mod_usuario | varchar | 45 | √ | null |
|
|
Último usuario que modificó el registro. |
||||
| tit_version | int4 | 10 | √ | null |
|
|
Versión del registro. |
||||
| tit_anulado | bool | 1 | √ | null |
|
|
|||||
| tit_motivo_reimpresion_fk | int8 | 19 | √ | null |
|
|
|||||
| tit_sello_firma_titular_ministro_fk | int8 | 19 | √ | null |
|
|
|||||
| tit_nombre_titular | varchar | 255 | √ | null |
|
|
|||||
| tit_nombre_estudiante_busqueda | varchar | 255 | √ | null |
|
|
|||||
| tit_dui_estudiante | varchar | 20 | √ | null |
|
|
|||||
| tit_fecha_legalizacion_titulo | date | 13 | √ | null |
|
|
|||||
| tit_titulo_anterior_2008 | varchar | 255 | √ | null |
|
|
|||||
| tit_numero_resolucion | varchar | 100 | √ | null |
|
|
|||||
| tit_numero_registro | varchar | 100 | √ | null |
|
|
|||||
| tit_reposicion | bool | 1 | √ | null |
|
|
|||||
| tit_sec_fk | int8 | 19 | √ | null |
|
|
Relacion de titulo con seccion. |
||||
| tit_es_anterior_2008 | bool | 1 | √ | null |
|
|
|||||
| tit_nombre_titulo_posterior_2008 | varchar | 100 | √ | null |
|
|
Indexes
| Constraint Name | Type | Sort | Column(s) |
|---|---|---|---|
| sg_titulo_pkey | Primary key | Asc | tit_pk |
| sg_titulo_anio_idx | Performance | Asc | tit_anio |
| sg_titulo_anulada_idx | Performance | Asc | tit_anulado |
| sg_titulo_estudiante_idx | Performance | Asc | tit_estudiante_fk |
| sg_titulo_hash_idx | Performance | Asc | tit_hash |
| sg_titulo_sede_idx | Performance | Asc | tit_sede_fk |



