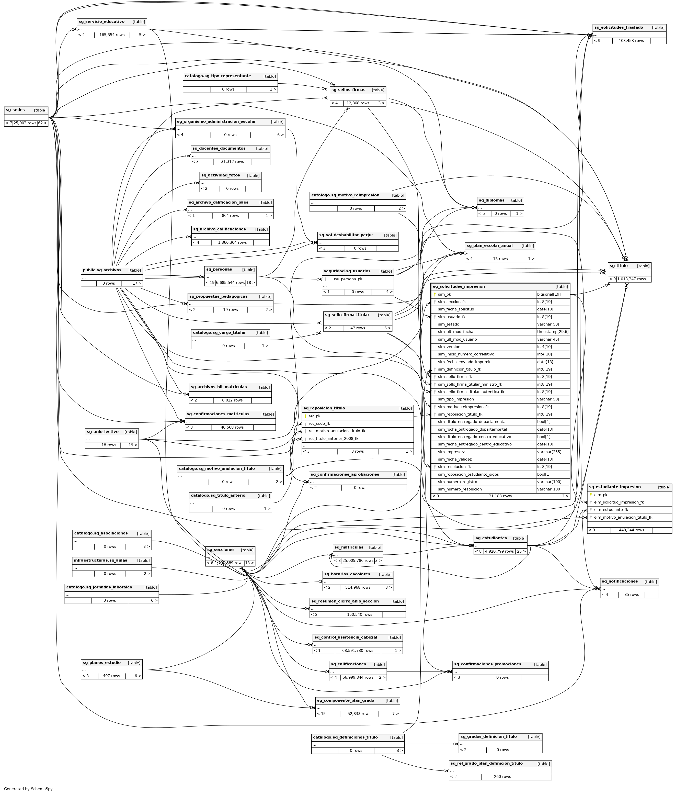
Columns
| Column | Type | Size | Nulls | Auto | Default | Children | Parents | Comments | ||||||
|---|---|---|---|---|---|---|---|---|---|---|---|---|---|---|
| sim_pk | bigserial | 19 | √ | nextval('centros_educativos.sg_solicitudes_impresion_sim_pk_seq'::regclass) |
|
|
Número correlativo autogenerado. |
|||||||
| sim_seccion_fk | int8 | 19 | √ | null |
|
|
||||||||
| sim_fecha_solicitud | date | 13 | √ | null |
|
|
||||||||
| sim_usuario_fk | int8 | 19 | √ | null |
|
|
||||||||
| sim_estado | varchar | 50 | √ | null |
|
|
||||||||
| sim_ult_mod_fecha | timestamp | 29,6 | √ | null |
|
|
Última fecha en la que se modificó el registro. |
|||||||
| sim_ult_mod_usuario | varchar | 45 | √ | null |
|
|
Último usuario que modificó el registro. |
|||||||
| sim_version | int4 | 10 | √ | null |
|
|
Versión del registro. |
|||||||
| sim_inicio_numero_correlativo | int4 | 10 | √ | null |
|
|
Número correlativo inicial. |
|||||||
| sim_fecha_enviado_imprimir | date | 13 | √ | null |
|
|
Fecha enviado imprimir. |
|||||||
| sim_definicion_titulo_fk | int8 | 19 | √ | null |
|
|
Llave foránea que hace referencia a la definición de título. |
|||||||
| sim_sello_firma_fk | int8 | 19 | √ | null |
|
|
Llave foránea que hace referencia a sello firma. |
|||||||
| sim_sello_firma_titular_ministro_fk | int8 | 19 | √ | null |
|
|
Llave foránea que hace referencia a sello firma titular ministro. |
|||||||
| sim_sello_firma_titular_autentica_fk | int8 | 19 | √ | null |
|
|
Llave foránea que hace referencia a sello firma titular autentica. |
|||||||
| sim_tipo_impresion | varchar | 50 | √ | null |
|
|
||||||||
| sim_motivo_reimpresion_fk | int8 | 19 | √ | null |
|
|
||||||||
| sim_reposicion_titulo_fk | int8 | 19 | √ | null |
|
|
||||||||
| sim_titulo_entregado_departamental | bool | 1 | √ | null |
|
|
||||||||
| sim_fecha_entregado_departamental | date | 13 | √ | null |
|
|
||||||||
| sim_titulo_entregado_centro_educativo | bool | 1 | √ | null |
|
|
||||||||
| sim_fecha_entregado_centro_educativo | date | 13 | √ | null |
|
|
||||||||
| sim_impresora | varchar | 255 | √ | null |
|
|
||||||||
| sim_fecha_validez | date | 13 | √ | null |
|
|
||||||||
| sim_resolucion_fk | int8 | 19 | √ | null |
|
|
||||||||
| sim_reposicion_estudiante_siges | bool | 1 | √ | false |
|
|
||||||||
| sim_numero_registro | varchar | 100 | √ | null |
|
|
||||||||
| sim_numero_resolucion | varchar | 100 | √ | null |
|
|
Indexes
| Constraint Name | Type | Sort | Column(s) |
|---|---|---|---|
| sg_solicitudes_impresion_pkey | Primary key | Asc | sim_pk |
| sg_solicitud_impresion_estado_idx | Performance | Asc | sim_estado |
| sg_solicitud_impresion_tipo_idx | Performance | Asc | sim_tipo_impresion |



