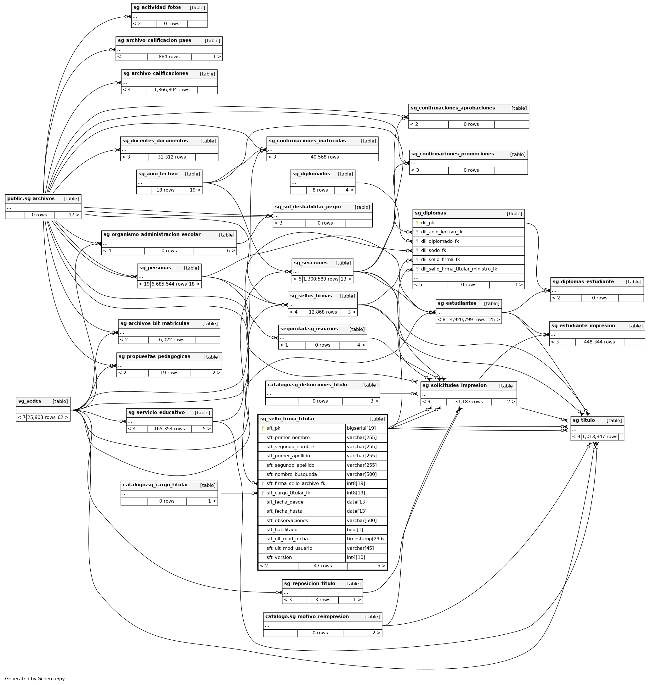
Columns
| Column | Type | Size | Nulls | Auto | Default | Children | Parents | Comments | |||||||||||||||
|---|---|---|---|---|---|---|---|---|---|---|---|---|---|---|---|---|---|---|---|---|---|---|---|
| sft_pk | bigserial | 19 | √ | nextval('centros_educativos.sg_sello_firma_titular_sft_pk_seq'::regclass) |
|
|
Número correlativo autogenerado. |
||||||||||||||||
| sft_primer_nombre | varchar | 255 | √ | null |
|
|
|||||||||||||||||
| sft_segundo_nombre | varchar | 255 | √ | null |
|
|
|||||||||||||||||
| sft_primer_apellido | varchar | 255 | √ | null |
|
|
|||||||||||||||||
| sft_segundo_apellido | varchar | 255 | √ | null |
|
|
|||||||||||||||||
| sft_nombre_busqueda | varchar | 500 | √ | null |
|
|
|||||||||||||||||
| sft_firma_sello_archivo_fk | int8 | 19 | √ | null |
|
|
|||||||||||||||||
| sft_cargo_titular_fk | int8 | 19 | √ | null |
|
|
|||||||||||||||||
| sft_fecha_desde | date | 13 | √ | null |
|
|
|||||||||||||||||
| sft_fecha_hasta | date | 13 | √ | null |
|
|
|||||||||||||||||
| sft_observaciones | varchar | 500 | √ | null |
|
|
|||||||||||||||||
| sft_habilitado | bool | 1 | √ | null |
|
|
Indica si el registro se encuentra habilitado(true) o inhabilitado(false). |
||||||||||||||||
| sft_ult_mod_fecha | timestamp | 29,6 | √ | null |
|
|
Última fecha en la que se modificó el registro. |
||||||||||||||||
| sft_ult_mod_usuario | varchar | 45 | √ | null |
|
|
Último usuario que modificó el registro. |
||||||||||||||||
| sft_version | int4 | 10 | √ | null |
|
|
Versión del registro. |
Indexes
| Constraint Name | Type | Sort | Column(s) |
|---|---|---|---|
| sg_sello_firma_titular_pkey | Primary key | Asc | sft_pk |

