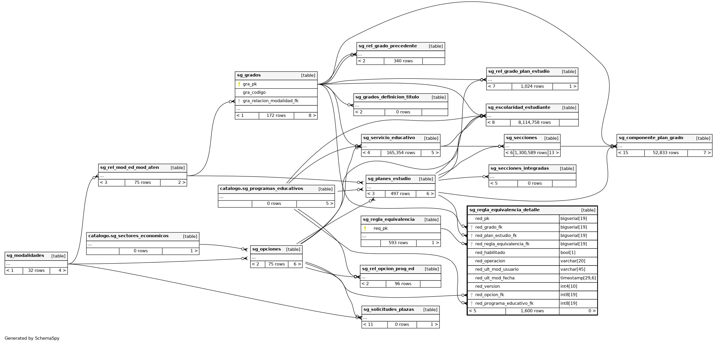
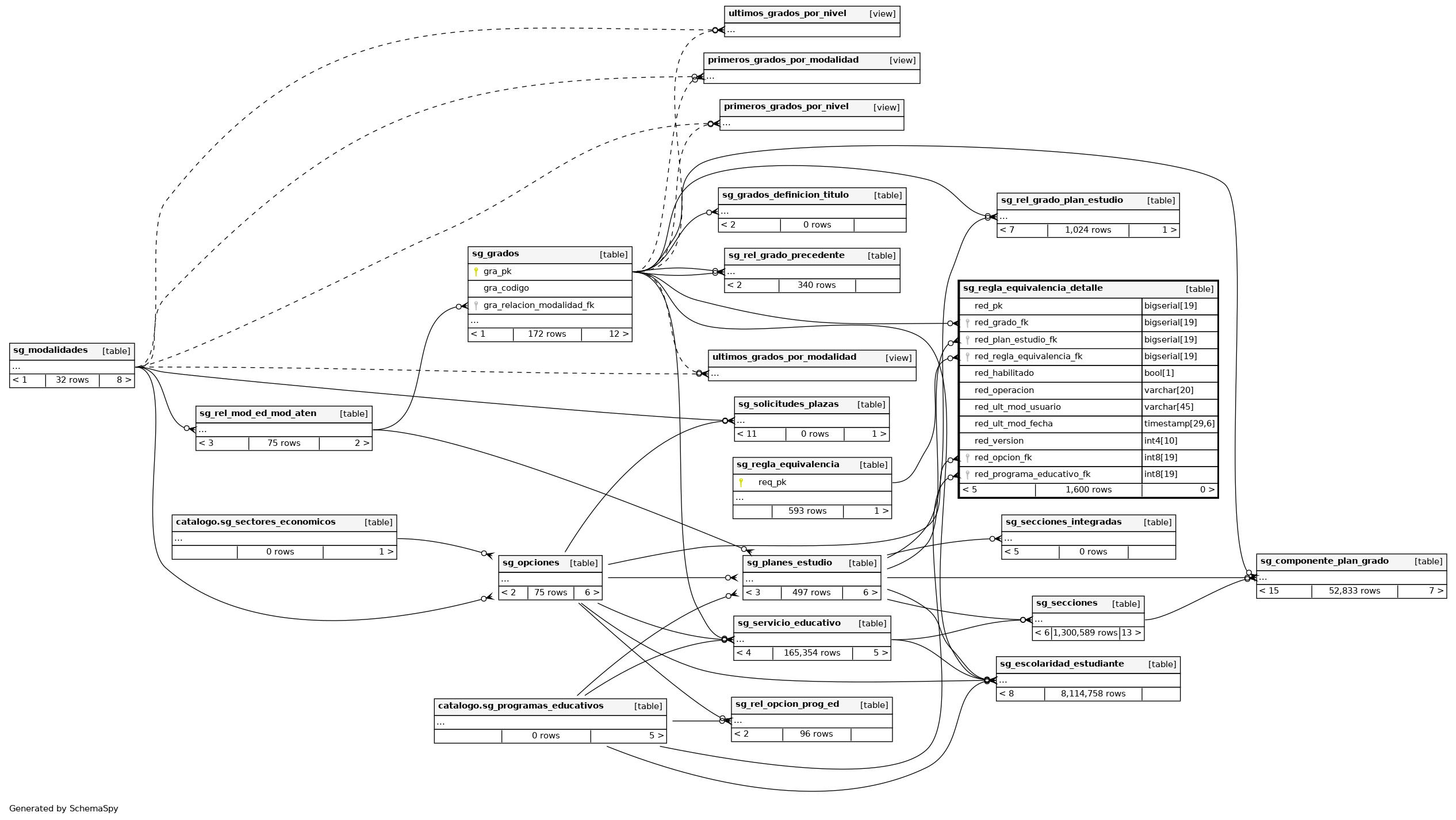
Columns
| Column | Type | Size | Nulls | Auto | Default | Children | Parents | Comments | |||
|---|---|---|---|---|---|---|---|---|---|---|---|
| red_pk | bigserial | 19 | √ | nextval('centros_educativos.sg_regla_equivalencia_detalle_pk_seq'::regclass) |
|
|
Número correlativo autogenerado. |
||||
| red_grado_fk | bigserial | 19 | √ | nextval('centros_educativos.sg_regla_equivalencia_detalle_red_grado_fk_seq'::regclass) |
|
|
Calve foranea de Grado. |
||||
| red_plan_estudio_fk | bigserial | 19 | √ | nextval('centros_educativos.sg_regla_equivalencia_detalle_red_plan_estudio_fk_seq'::regclass) |
|
|
Calve foranea de Plan de estudio. |
||||
| red_regla_equivalencia_fk | bigserial | 19 | √ | nextval('centros_educativos.sg_regla_equivalencia_detalle_red_regla_equivalencia_fk_seq'::regclass) |
|
|
Clave foranea de Reglas de Equivalencia. Tabla Padre. |
||||
| red_habilitado | bool | 1 | √ | null |
|
|
Estado. |
||||
| red_operacion | varchar | 20 | null |
|
|
||||||
| red_ult_mod_usuario | varchar | 45 | √ | null |
|
|
Última fecha en la que se modificó el registro. |
||||
| red_ult_mod_fecha | timestamp | 29,6 | √ | null |
|
|
Última fecha en la que se modificó el registro. |
||||
| red_version | int4 | 10 | √ | null |
|
|
|||||
| red_opcion_fk | int8 | 19 | √ | null |
|
|
|||||
| red_programa_educativo_fk | int8 | 19 | √ | null |
|
|
Indexes
| Constraint Name | Type | Sort | Column(s) |
|---|---|---|---|
| sg_regla_equivalencia_detalle_gra_plan_ope_uk | Must be unique | Asc/Asc/Asc/Asc | red_regla_equivalencia_fk + red_grado_fk + red_plan_estudio_fk + red_operacion |



