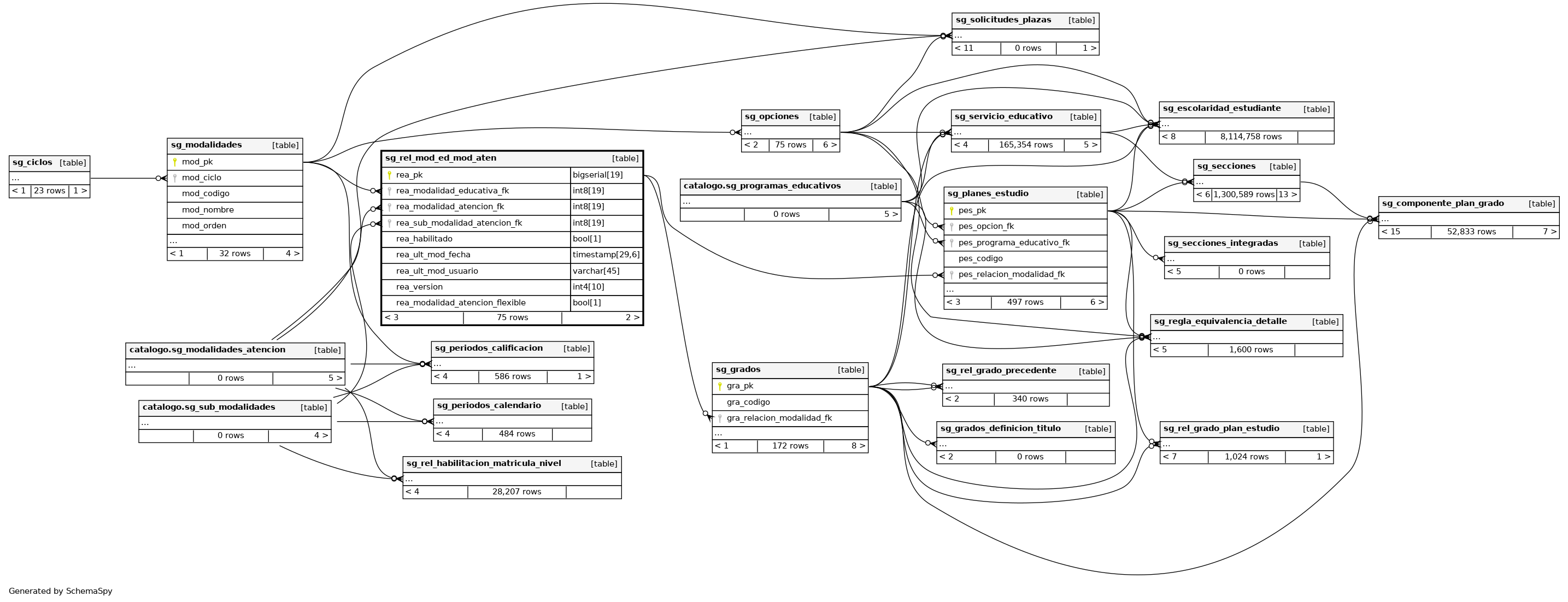
Columns
| Column | Type | Size | Nulls | Auto | Default | Children | Parents | Comments | |||||||||
|---|---|---|---|---|---|---|---|---|---|---|---|---|---|---|---|---|---|
| rea_pk | bigserial | 19 | √ | nextval('centros_educativos.sg_rel_mod_ed_mod_aten_rea_pk_seq'::regclass) |
|
|
Número correlativo autogenerado. |
||||||||||
| rea_modalidad_educativa_fk | int8 | 19 | null |
|
|
Clave foránea que hace referencia a la modalidad educativa. |
|||||||||||
| rea_modalidad_atencion_fk | int8 | 19 | null |
|
|
Clave foránea que hace referencia a la modalidad de atención. |
|||||||||||
| rea_sub_modalidad_atencion_fk | int8 | 19 | √ | null |
|
|
Clave foránea que hace referencia a la sub modalidad de atención. |
||||||||||
| rea_habilitado | bool | 1 | √ | null |
|
|
Indica si el registro se encuentra habilitado(true) o inhabilitado(false). |
||||||||||
| rea_ult_mod_fecha | timestamp | 29,6 | √ | null |
|
|
Última fecha en la que se modificó el registro. |
||||||||||
| rea_ult_mod_usuario | varchar | 45 | √ | null |
|
|
Último usuario que modificó el registro. |
||||||||||
| rea_version | int4 | 10 | √ | null |
|
|
Versión del registro. |
||||||||||
| rea_modalidad_atencion_flexible | bool | 1 | √ | null |
|
|
Campo que indica si la modalidad de la relación es flexible. |
Indexes
| Constraint Name | Type | Sort | Column(s) |
|---|---|---|---|
| sg_rel_mod_ed_mod_aten_pkey | Primary key | Asc | rea_pk |
| sg_rel_mod_aten_flexible_idx | Performance | Asc | rea_modalidad_atencion_flexible |
| sg_rel_mod_ed_mod_aten_ate_fk_idx | Performance | Asc | rea_modalidad_atencion_fk |
| sg_rel_mod_ed_mod_aten_con_sub_mod_uk | Must be unique | Asc/Asc/Asc | rea_modalidad_educativa_fk + rea_modalidad_atencion_fk + rea_sub_modalidad_atencion_fk |
| sg_rel_mod_ed_mod_aten_mod_fk_idx | Performance | Asc | rea_modalidad_educativa_fk |
| sg_rel_mod_ed_mod_aten_sin_sub_mod_uk | Must be unique | Asc/Asc | rea_modalidad_educativa_fk + rea_modalidad_atencion_fk |
| sg_rel_mod_ed_mod_aten_sub_modalidad_idx | Performance | Asc | rea_sub_modalidad_atencion_fk |



