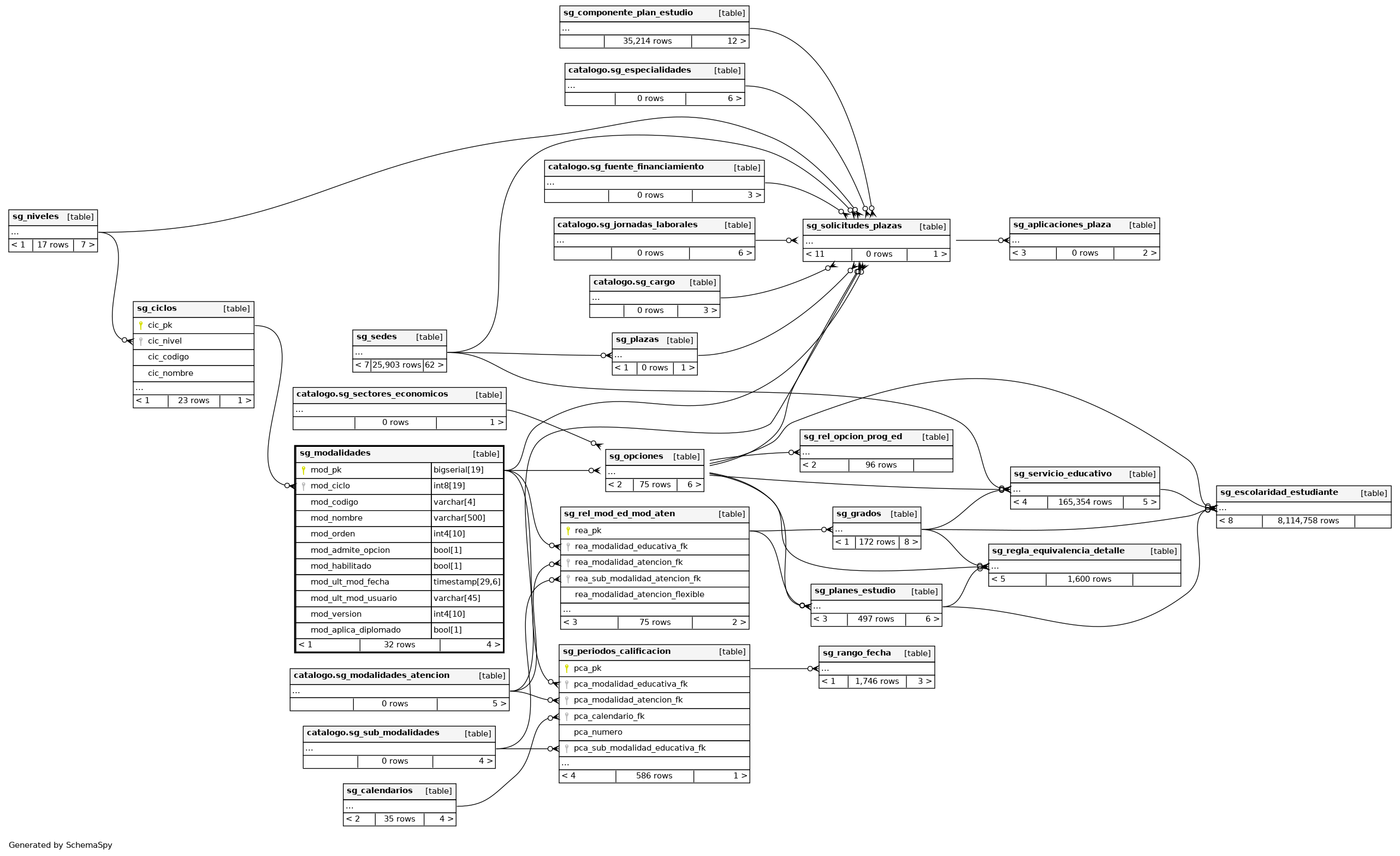
Columns
| Column | Type | Size | Nulls | Auto | Default | Children | Parents | Comments | ||||||||||||||||||||||||
|---|---|---|---|---|---|---|---|---|---|---|---|---|---|---|---|---|---|---|---|---|---|---|---|---|---|---|---|---|---|---|---|---|
| mod_pk | bigserial | 19 | √ | nextval('centros_educativos.sg_modalidades_mod_pk_seq'::regclass) |
|
|
Número correlativo autogenerado. |
|||||||||||||||||||||||||
| mod_ciclo | int8 | 19 | null |
|
|
Clave foránea que hace referencia al ciclo que pertenece la modalidad. |
||||||||||||||||||||||||||
| mod_codigo | varchar | 4 | √ | null |
|
|
Código del registro. |
|||||||||||||||||||||||||
| mod_nombre | varchar | 500 | √ | null |
|
|
Nombre del registro. |
|||||||||||||||||||||||||
| mod_orden | int4 | 10 | √ | null |
|
|
Orden del registro. |
|||||||||||||||||||||||||
| mod_admite_opcion | bool | 1 | √ | null |
|
|
Indica si el registro se admite opcion(true) o no admite opcion(false). |
|||||||||||||||||||||||||
| mod_habilitado | bool | 1 | √ | null |
|
|
Indica si el registro se encuentra habilitado(true) o inhabilitado(false). |
|||||||||||||||||||||||||
| mod_ult_mod_fecha | timestamp | 29,6 | √ | null |
|
|
Última fecha en la que se modificó el registro. |
|||||||||||||||||||||||||
| mod_ult_mod_usuario | varchar | 45 | √ | null |
|
|
Último usuario que modificó el registro. |
|||||||||||||||||||||||||
| mod_version | int4 | 10 | √ | null |
|
|
Versión del registro |
|||||||||||||||||||||||||
| mod_aplica_diplomado | bool | 1 | √ | null |
|
|
Indexes
| Constraint Name | Type | Sort | Column(s) |
|---|---|---|---|
| sg_modalidades_pkey | Primary key | Asc | mod_pk |
| mod_codigo_uk | Must be unique | Asc | mod_codigo |
| mod_nombre_ciclo_uk | Must be unique | Asc/Asc | mod_nombre + mod_ciclo |
| sg_modalidades_ciclo_idx | Performance | Asc | mod_ciclo |
| sg_modalidades_codigo__idx | Performance | Asc | mod_codigo |
| sg_modalidades_orden_idx | Performance | Asc | mod_orden |



