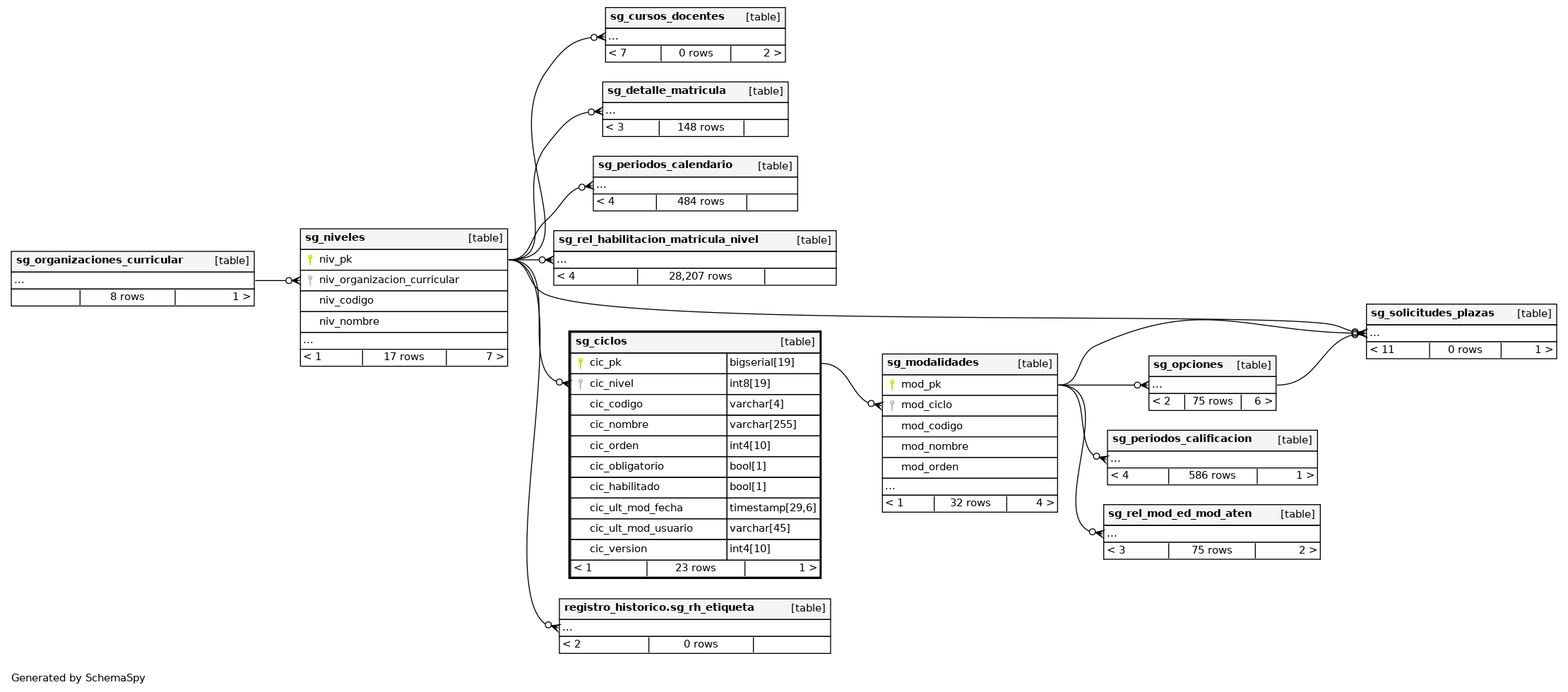
Columns
| Column | Type | Size | Nulls | Auto | Default | Children | Parents | Comments | |||||||||||||||||||||
|---|---|---|---|---|---|---|---|---|---|---|---|---|---|---|---|---|---|---|---|---|---|---|---|---|---|---|---|---|---|
| cic_pk | bigserial | 19 | √ | nextval('centros_educativos.sg_ciclos_cic_pk_seq'::regclass) |
|
|
Número correlativo autogenerado. |
||||||||||||||||||||||
| cic_nivel | int8 | 19 | null |
|
|
Clave foránea que hace referencia al nivel que pertenece el ciclo. |
|||||||||||||||||||||||
| cic_codigo | varchar | 4 | √ | null |
|
|
Código del registro. |
||||||||||||||||||||||
| cic_nombre | varchar | 255 | √ | null |
|
|
Nombre del registro. |
||||||||||||||||||||||
| cic_orden | int4 | 10 | √ | null |
|
|
Orden del registro. |
||||||||||||||||||||||
| cic_obligatorio | bool | 1 | √ | null |
|
|
Indica si el registro es obligatorio. |
||||||||||||||||||||||
| cic_habilitado | bool | 1 | √ | null |
|
|
Indica si el registro se encuentra habilitado(true) o inhabilitado(false). |
||||||||||||||||||||||
| cic_ult_mod_fecha | timestamp | 29,6 | √ | null |
|
|
Última fecha en la que se modificó el registro. |
||||||||||||||||||||||
| cic_ult_mod_usuario | varchar | 45 | √ | null |
|
|
Último usuario que modificó el registro. |
||||||||||||||||||||||
| cic_version | int4 | 10 | √ | null |
|
|
Versión del registro |
Indexes
| Constraint Name | Type | Sort | Column(s) |
|---|---|---|---|
| sg_ciclos_pkey | Primary key | Asc | cic_pk |
| cic_codigo_uk | Must be unique | Asc | cic_codigo |
| cic_nombre_nivel_uk | Must be unique | Asc/Asc | cic_nombre + cic_nivel |
| sg_ciclos_niv_fx_idx | Performance | Asc | cic_nivel |



