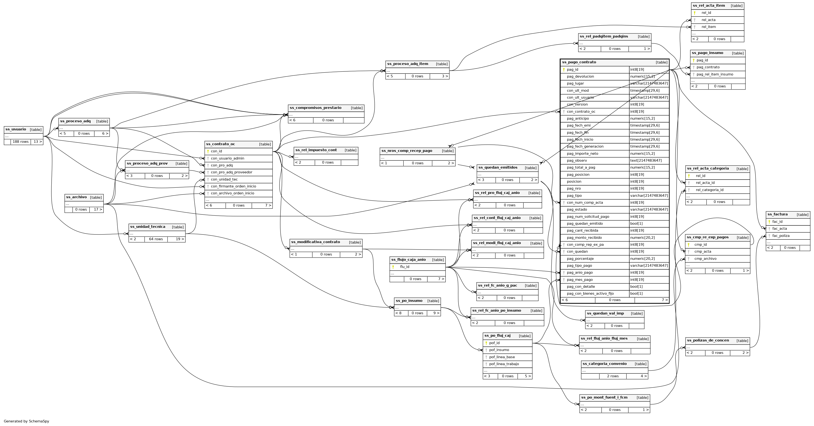
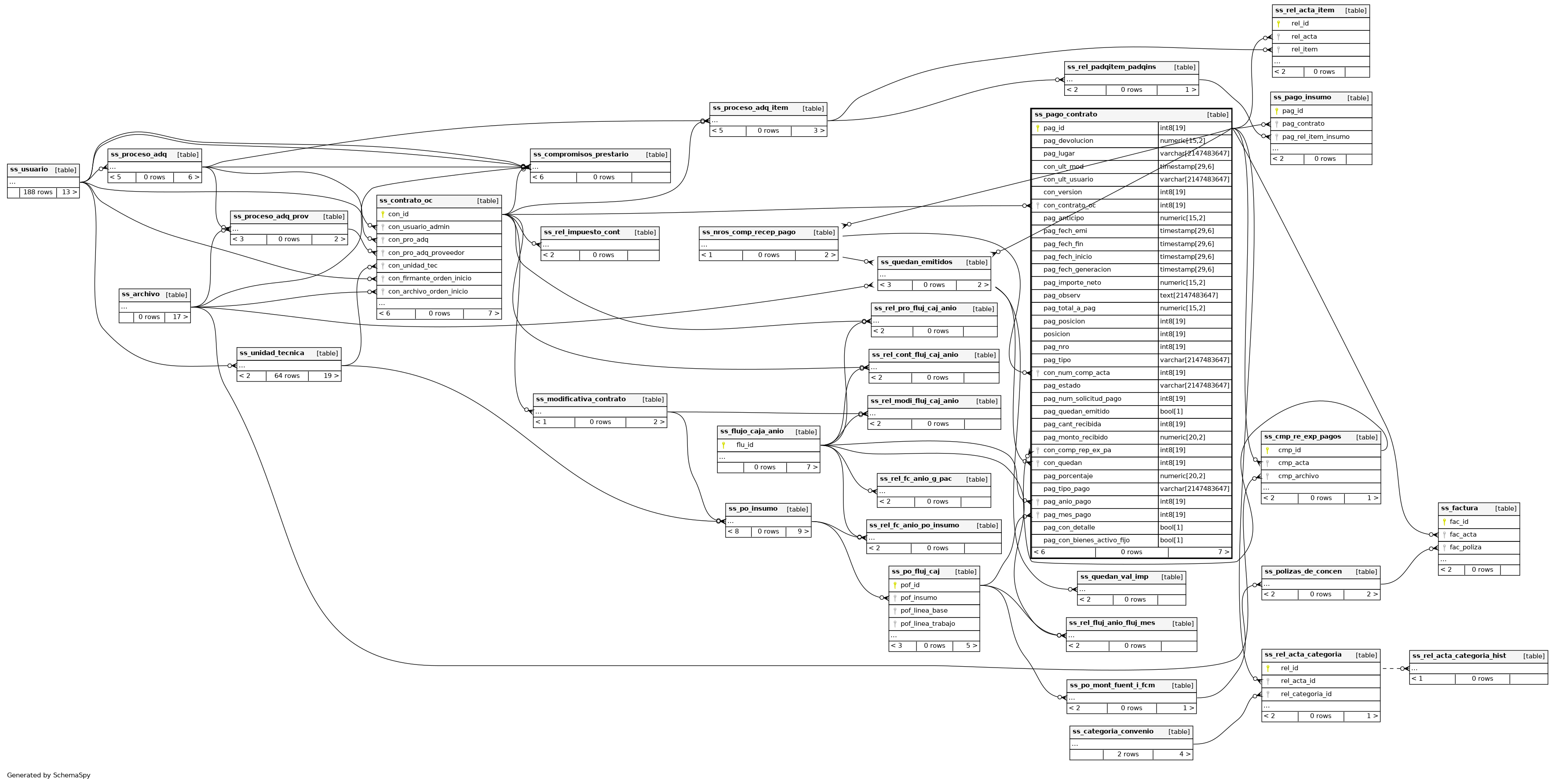
Columns
| Column | Type | Size | Nulls | Auto | Default | Children | Parents | Comments | |||||||||||||||||||||
|---|---|---|---|---|---|---|---|---|---|---|---|---|---|---|---|---|---|---|---|---|---|---|---|---|---|---|---|---|---|
| pag_id | int8 | 19 | null |
|
|
||||||||||||||||||||||||
| pag_devolucion | numeric | 15,2 | √ | null |
|
|
|||||||||||||||||||||||
| pag_lugar | varchar | 2147483647 | √ | null |
|
|
|||||||||||||||||||||||
| con_ult_mod | timestamp | 29,6 | √ | null |
|
|
|||||||||||||||||||||||
| con_ult_usuario | varchar | 2147483647 | √ | null |
|
|
|||||||||||||||||||||||
| con_version | int8 | 19 | √ | null |
|
|
|||||||||||||||||||||||
| con_contrato_oc | int8 | 19 | √ | null |
|
|
|||||||||||||||||||||||
| pag_anticipo | numeric | 15,2 | √ | null |
|
|
|||||||||||||||||||||||
| pag_fech_emi | timestamp | 29,6 | √ | null |
|
|
|||||||||||||||||||||||
| pag_fech_fin | timestamp | 29,6 | √ | null |
|
|
|||||||||||||||||||||||
| pag_fech_inicio | timestamp | 29,6 | √ | null |
|
|
|||||||||||||||||||||||
| pag_fech_generacion | timestamp | 29,6 | √ | null |
|
|
|||||||||||||||||||||||
| pag_importe_neto | numeric | 15,2 | √ | null |
|
|
|||||||||||||||||||||||
| pag_observ | text | 2147483647 | √ | null |
|
|
|||||||||||||||||||||||
| pag_total_a_pag | numeric | 15,2 | √ | null |
|
|
|||||||||||||||||||||||
| pag_posicion | int8 | 19 | √ | null |
|
|
|||||||||||||||||||||||
| posicion | int8 | 19 | √ | null |
|
|
|||||||||||||||||||||||
| pag_nro | int8 | 19 | √ | null |
|
|
|||||||||||||||||||||||
| pag_tipo | varchar | 2147483647 | √ | null |
|
|
|||||||||||||||||||||||
| con_num_comp_acta | int8 | 19 | √ | null |
|
|
|||||||||||||||||||||||
| pag_estado | varchar | 2147483647 | √ | null |
|
|
|||||||||||||||||||||||
| pag_num_solicitud_pago | int8 | 19 | √ | null |
|
|
|||||||||||||||||||||||
| pag_quedan_emitido | bool | 1 | √ | null |
|
|
|||||||||||||||||||||||
| pag_cant_recibida | int8 | 19 | √ | null |
|
|
|||||||||||||||||||||||
| pag_monto_recibido | numeric | 20,2 | √ | null |
|
|
|||||||||||||||||||||||
| con_comp_rep_ex_pa | int8 | 19 | √ | null |
|
|
|||||||||||||||||||||||
| con_quedan | int8 | 19 | √ | null |
|
|
|||||||||||||||||||||||
| pag_porcentaje | numeric | 20,2 | √ | null |
|
|
|||||||||||||||||||||||
| pag_tipo_pago | varchar | 2147483647 | √ | null |
|
|
|||||||||||||||||||||||
| pag_anio_pago | int8 | 19 | √ | null |
|
|
|||||||||||||||||||||||
| pag_mes_pago | int8 | 19 | √ | null |
|
|
|||||||||||||||||||||||
| pag_con_detalle | bool | 1 | √ | false |
|
|
|||||||||||||||||||||||
| pag_con_bienes_activo_fijo | bool | 1 | √ | false |
|
|
Indexes
| Constraint Name | Type | Sort | Column(s) |
|---|---|---|---|
| sys_c00154403 | Primary key | Asc | pag_id |



