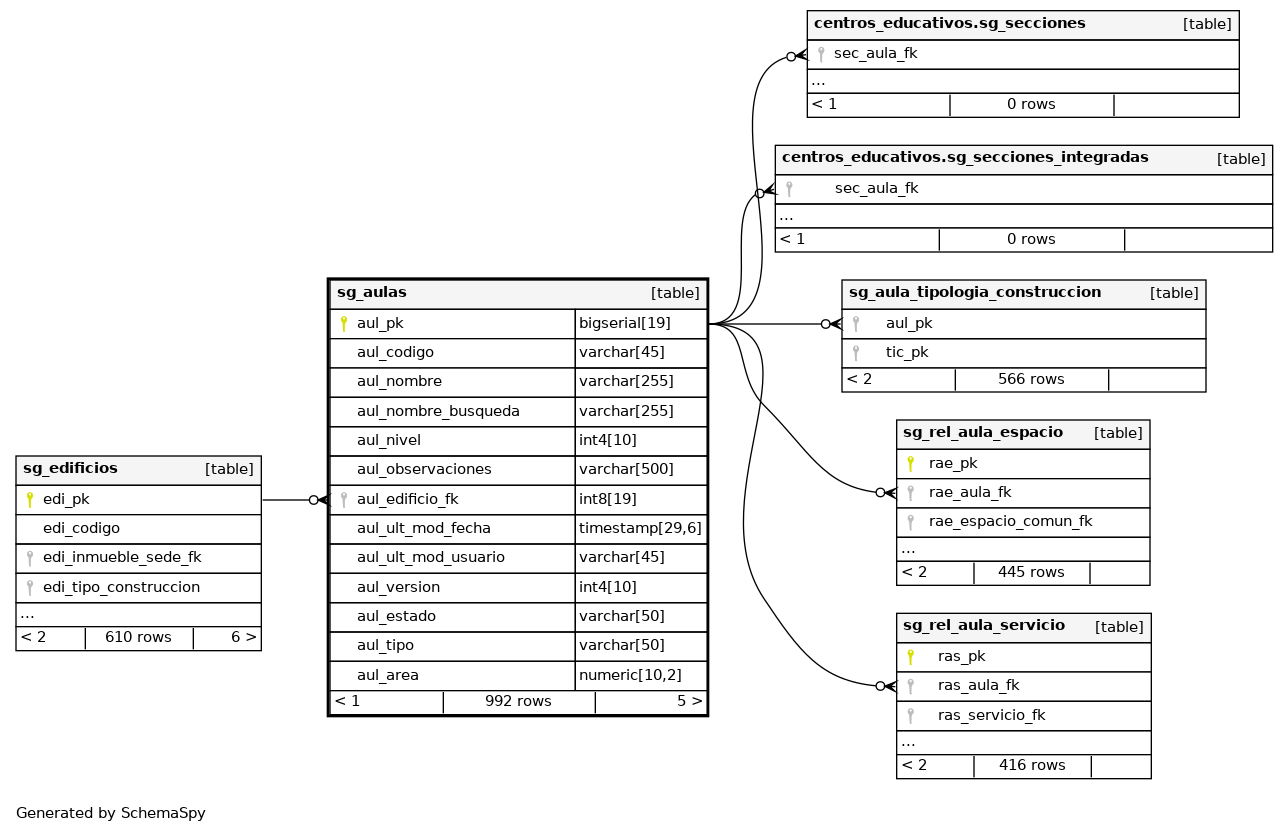
Columns
| Column | Type | Size | Nulls | Auto | Default | Children | Parents | Comments | ||||||||||||||||||
|---|---|---|---|---|---|---|---|---|---|---|---|---|---|---|---|---|---|---|---|---|---|---|---|---|---|---|
| aul_pk | bigserial | 19 | √ | nextval('infraestructuras.sg_aulas_aul_pk_seq'::regclass) |
|
|
Número correlativo autogenerado. |
|||||||||||||||||||
| aul_codigo | varchar | 45 | √ | null |
|
|
Código del registro. |
|||||||||||||||||||
| aul_nombre | varchar | 255 | √ | null |
|
|
Nombre del registro. |
|||||||||||||||||||
| aul_nombre_busqueda | varchar | 255 | √ | null |
|
|
Nombre del registro normalizado para búsquedas. |
|||||||||||||||||||
| aul_nivel | int4 | 10 | √ | null |
|
|
||||||||||||||||||||
| aul_observaciones | varchar | 500 | √ | null |
|
|
||||||||||||||||||||
| aul_edificio_fk | int8 | 19 | √ | null |
|
|
||||||||||||||||||||
| aul_ult_mod_fecha | timestamp | 29,6 | √ | null |
|
|
Última fecha en la que se modificó el registro. |
|||||||||||||||||||
| aul_ult_mod_usuario | varchar | 45 | √ | null |
|
|
Último usuario que modificó el registro. |
|||||||||||||||||||
| aul_version | int4 | 10 | √ | null |
|
|
Versión del registro. |
|||||||||||||||||||
| aul_estado | varchar | 50 | √ | null |
|
|
||||||||||||||||||||
| aul_tipo | varchar | 50 | √ | null |
|
|
||||||||||||||||||||
| aul_area | numeric | 10,2 | √ | null |
|
|
Indexes
| Constraint Name | Type | Sort | Column(s) |
|---|---|---|---|
| sg_aulas_pkey | Primary key | Asc | aul_pk |
| aul_codigo_uk | Must be unique | Asc | aul_codigo |
| aul_nombre_uk | Must be unique | Asc | aul_nombre |



