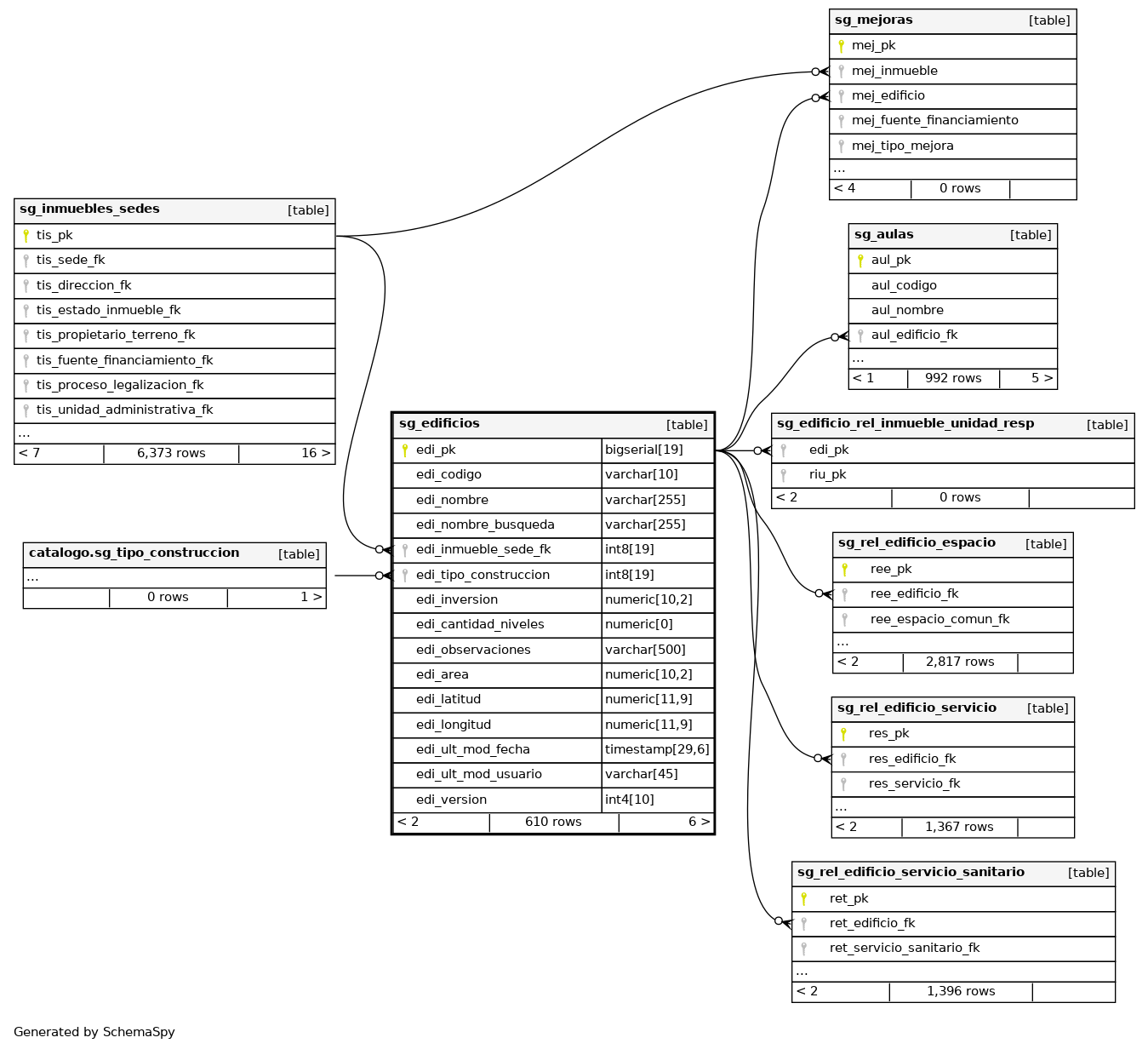
Columns
| Column | Type | Size | Nulls | Auto | Default | Children | Parents | Comments | |||||||||||||||||||||
|---|---|---|---|---|---|---|---|---|---|---|---|---|---|---|---|---|---|---|---|---|---|---|---|---|---|---|---|---|---|
| edi_pk | bigserial | 19 | √ | nextval('infraestructuras.sg_edificios_edi_pk_seq'::regclass) |
|
|
Número correlativo autogenerado. |
||||||||||||||||||||||
| edi_codigo | varchar | 10 | √ | null |
|
|
Código del registro. |
||||||||||||||||||||||
| edi_nombre | varchar | 255 | √ | null |
|
|
|||||||||||||||||||||||
| edi_nombre_busqueda | varchar | 255 | √ | null |
|
|
|||||||||||||||||||||||
| edi_inmueble_sede_fk | int8 | 19 | √ | null |
|
|
|||||||||||||||||||||||
| edi_tipo_construccion | int8 | 19 | √ | null |
|
|
|||||||||||||||||||||||
| edi_inversion | numeric | 10,2 | √ | null |
|
|
inversion del registro. |
||||||||||||||||||||||
| edi_cantidad_niveles | numeric | 0 | √ | null |
|
|
Cantidad de niveles. |
||||||||||||||||||||||
| edi_observaciones | varchar | 500 | √ | null |
|
|
Observaciones. |
||||||||||||||||||||||
| edi_area | numeric | 10,2 | √ | null |
|
|
Area. |
||||||||||||||||||||||
| edi_latitud | numeric | 11,9 | √ | null |
|
|
|||||||||||||||||||||||
| edi_longitud | numeric | 11,9 | √ | null |
|
|
|||||||||||||||||||||||
| edi_ult_mod_fecha | timestamp | 29,6 | √ | null |
|
|
Última fecha en la que se modificó el registro. |
||||||||||||||||||||||
| edi_ult_mod_usuario | varchar | 45 | √ | null |
|
|
Último usuario que modificó el registro. |
||||||||||||||||||||||
| edi_version | int4 | 10 | √ | null |
|
|
Versión del registro. |
Indexes
| Constraint Name | Type | Sort | Column(s) |
|---|---|---|---|
| sg_edificios_pkey | Primary key | Asc | edi_pk |
| edi_codigo_uk | Must be unique | Asc | edi_codigo |



