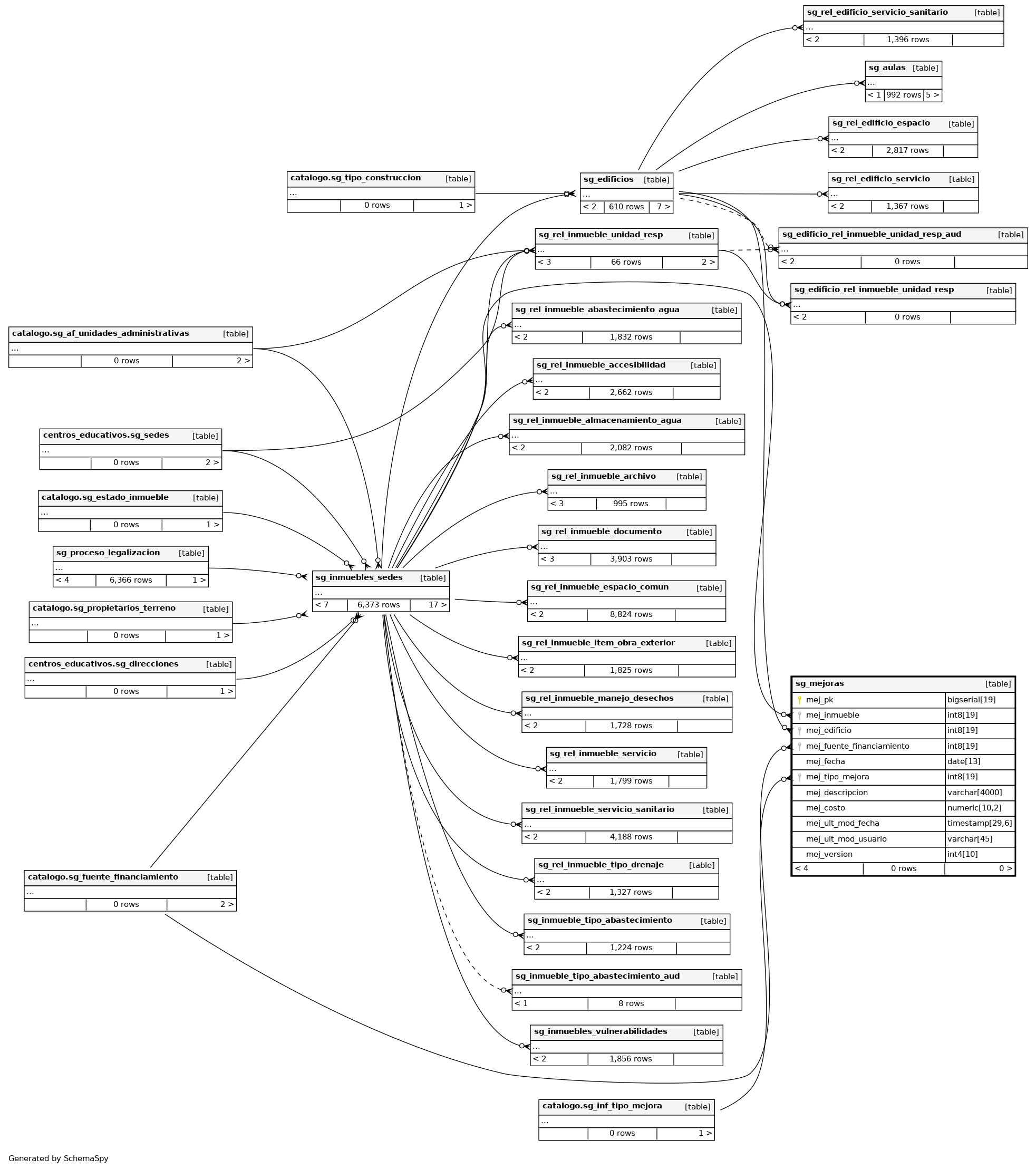
Columns
| Column | Type | Size | Nulls | Auto | Default | Children | Parents | Comments | |||
|---|---|---|---|---|---|---|---|---|---|---|---|
| mej_pk | bigserial | 19 | √ | nextval('infraestructuras.sg_mejoras_mej_pk_seq'::regclass) |
|
|
|||||
| mej_inmueble | int8 | 19 | √ | null |
|
|
|||||
| mej_edificio | int8 | 19 | √ | null |
|
|
|||||
| mej_fuente_financiamiento | int8 | 19 | √ | null |
|
|
|||||
| mej_fecha | date | 13 | √ | null |
|
|
|||||
| mej_tipo_mejora | int8 | 19 | √ | null |
|
|
|||||
| mej_descripcion | varchar | 4000 | √ | null |
|
|
|||||
| mej_costo | numeric | 10,2 | √ | null |
|
|
|||||
| mej_ult_mod_fecha | timestamp | 29,6 | √ | null |
|
|
Última fecha en la que se modificó el registro. |
||||
| mej_ult_mod_usuario | varchar | 45 | √ | null |
|
|
Último usuario que modificó el registro. |
||||
| mej_version | int4 | 10 | √ | null |
|
|
Versión del registro. |
Indexes
| Constraint Name | Type | Sort | Column(s) |
|---|---|---|---|
| sg_mejoras_pkey | Primary key | Asc | mej_pk |



