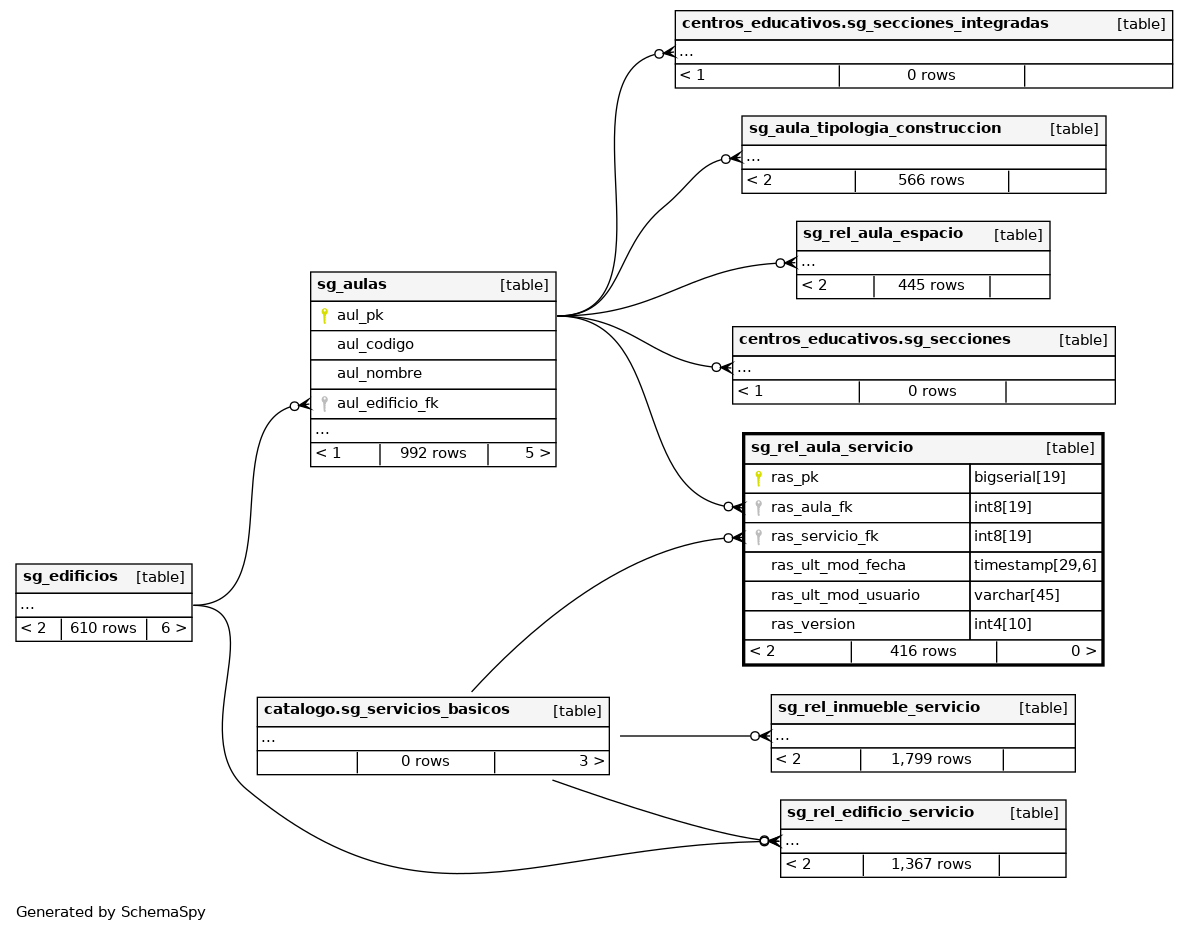
Columns
| Column | Type | Size | Nulls | Auto | Default | Children | Parents | Comments | |||
|---|---|---|---|---|---|---|---|---|---|---|---|
| ras_pk | bigserial | 19 | √ | nextval('infraestructuras.sg_rel_aula_servicio_ras_pk_seq'::regclass) |
|
|
Número correlativo autogenerado. |
||||
| ras_aula_fk | int8 | 19 | √ | null |
|
|
|||||
| ras_servicio_fk | int8 | 19 | √ | null |
|
|
|||||
| ras_ult_mod_fecha | timestamp | 29,6 | √ | null |
|
|
Última fecha en la que se modificó el registro. |
||||
| ras_ult_mod_usuario | varchar | 45 | √ | null |
|
|
Último usuario que modificó el registro. |
||||
| ras_version | int4 | 10 | √ | null |
|
|
Versión del registro. |
Indexes
| Constraint Name | Type | Sort | Column(s) |
|---|---|---|---|
| sg_rel_aula_servicio_pkey | Primary key | Asc | ras_pk |
| sg_rel_aula_servicio_uk | Must be unique | Asc/Asc | ras_aula_fk + ras_servicio_fk |



