Columns
| Column | Type | Size | Nulls | Auto | Default | Children | Parents | Comments | |||
|---|---|---|---|---|---|---|---|---|---|---|---|
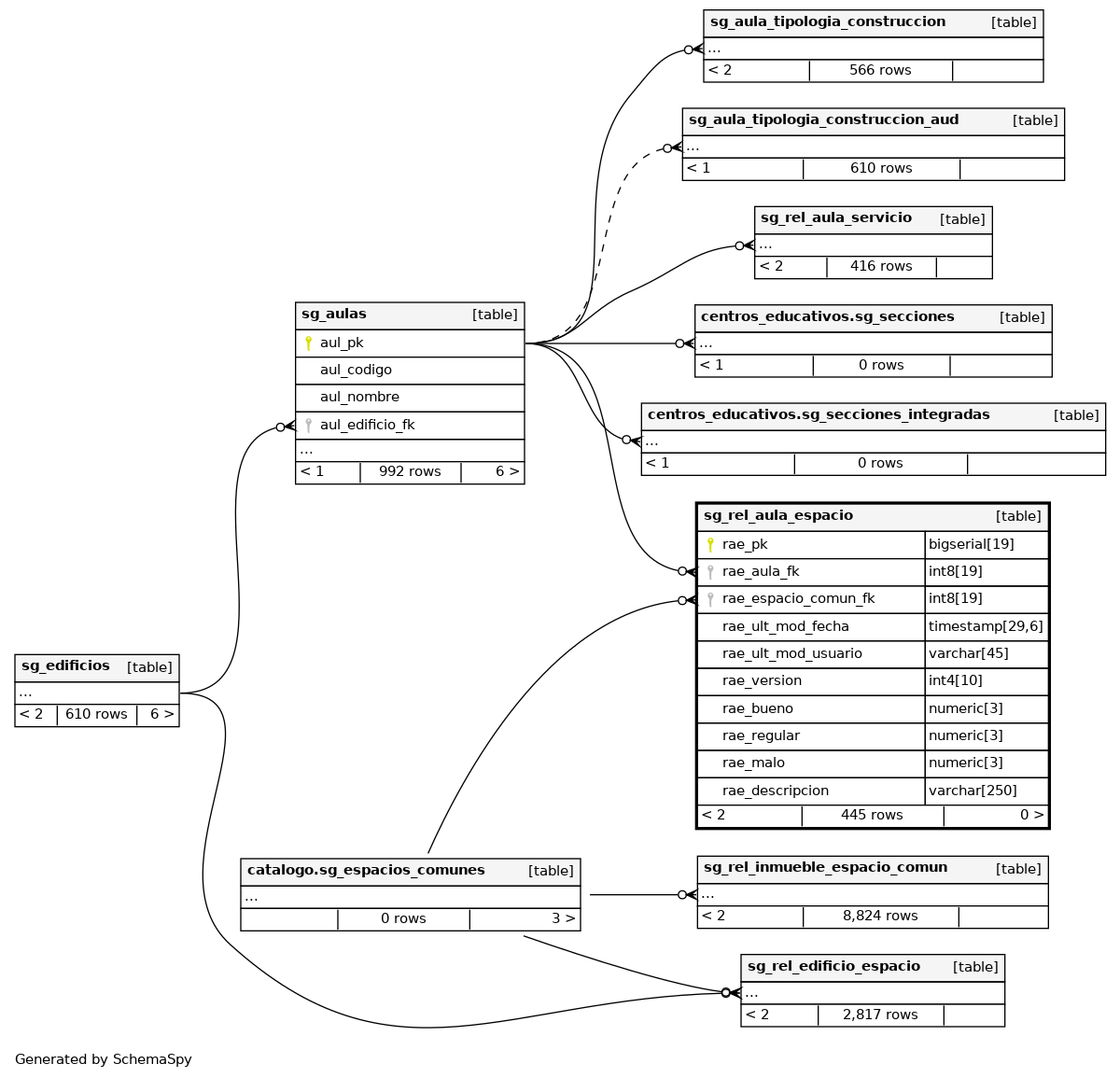
| rae_pk | bigserial | 19 | √ | nextval('infraestructuras.sg_rel_aula_espacio_rae_pk_seq'::regclass) |
|
|
Número correlativo autogenerado. |
||||
| rae_aula_fk | int8 | 19 | √ | null |
|
|
|||||
| rae_espacio_comun_fk | int8 | 19 | √ | null |
|
|
|||||
| rae_ult_mod_fecha | timestamp | 29,6 | √ | null |
|
|
Última fecha en la que se modificó el registro. |
||||
| rae_ult_mod_usuario | varchar | 45 | √ | null |
|
|
Último usuario que modificó el registro. |
||||
| rae_version | int4 | 10 | √ | null |
|
|
Versión del registro. |
||||
| rae_bueno | numeric | 3 | √ | null |
|
|
Cantidad de bueno |
||||
| rae_regular | numeric | 3 | √ | null |
|
|
Cantidad de regular |
||||
| rae_malo | numeric | 3 | √ | null |
|
|
Cantidad de malo |
||||
| rae_descripcion | varchar | 250 | √ | null |
|
|
Descripcion |
Indexes
| Constraint Name | Type | Sort | Column(s) |
|---|---|---|---|
| sg_rae_aula_espacio_pkey | Primary key | Asc | rae_pk |
| sg_rae_aula_espacio_uk | Must be unique | Asc/Asc | rae_aula_fk + rae_espacio_comun_fk |



