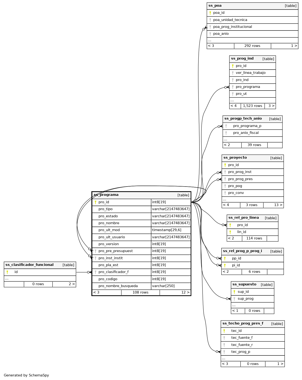
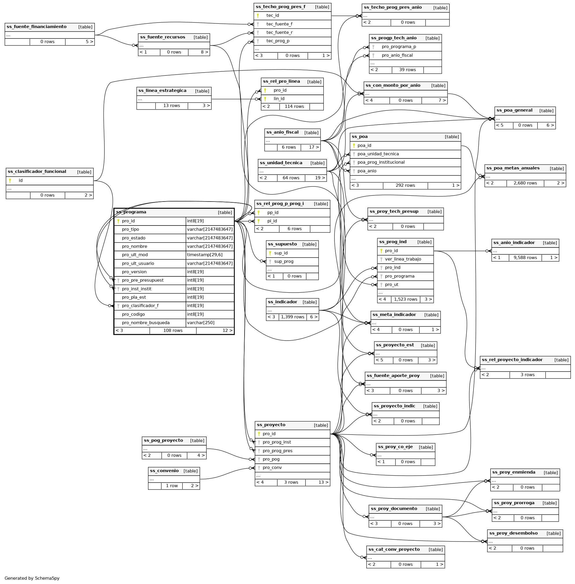
Columns
| Column | Type | Size | Nulls | Auto | Default | Children | Parents | Comments | ||||||||||||||||||||||||||||||||||||
|---|---|---|---|---|---|---|---|---|---|---|---|---|---|---|---|---|---|---|---|---|---|---|---|---|---|---|---|---|---|---|---|---|---|---|---|---|---|---|---|---|---|---|---|---|
| pro_id | int8 | 19 | null |
|
|
|||||||||||||||||||||||||||||||||||||||
| pro_tipo | varchar | 2147483647 | √ | null |
|
|
||||||||||||||||||||||||||||||||||||||
| pro_estado | varchar | 2147483647 | √ | null |
|
|
||||||||||||||||||||||||||||||||||||||
| pro_nombre | varchar | 2147483647 | √ | null |
|
|
||||||||||||||||||||||||||||||||||||||
| pro_ult_mod | timestamp | 29,6 | √ | null |
|
|
||||||||||||||||||||||||||||||||||||||
| pro_ult_usuario | varchar | 2147483647 | √ | null |
|
|
||||||||||||||||||||||||||||||||||||||
| pro_version | int8 | 19 | √ | null |
|
|
||||||||||||||||||||||||||||||||||||||
| pro_pre_presupuest | int8 | 19 | √ | null |
|
|
||||||||||||||||||||||||||||||||||||||
| pro_inst_instit | int8 | 19 | √ | null |
|
|
||||||||||||||||||||||||||||||||||||||
| pro_pla_est | int8 | 19 | √ | null |
|
|
||||||||||||||||||||||||||||||||||||||
| pro_clasificador_f | int8 | 19 | √ | null |
|
|
||||||||||||||||||||||||||||||||||||||
| pro_codigo | int8 | 19 | √ | null |
|
|
||||||||||||||||||||||||||||||||||||||
| pro_nombre_busqueda | varchar | 250 | √ | null |
|
|
Indexes
| Constraint Name | Type | Sort | Column(s) |
|---|---|---|---|
| sys_c00154534 | Primary key | Asc | pro_id |

