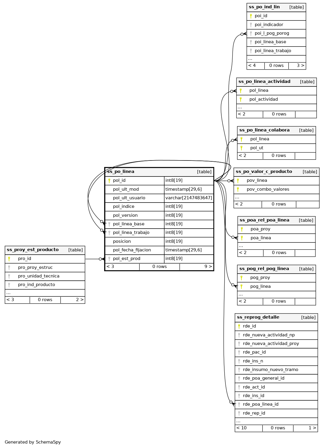
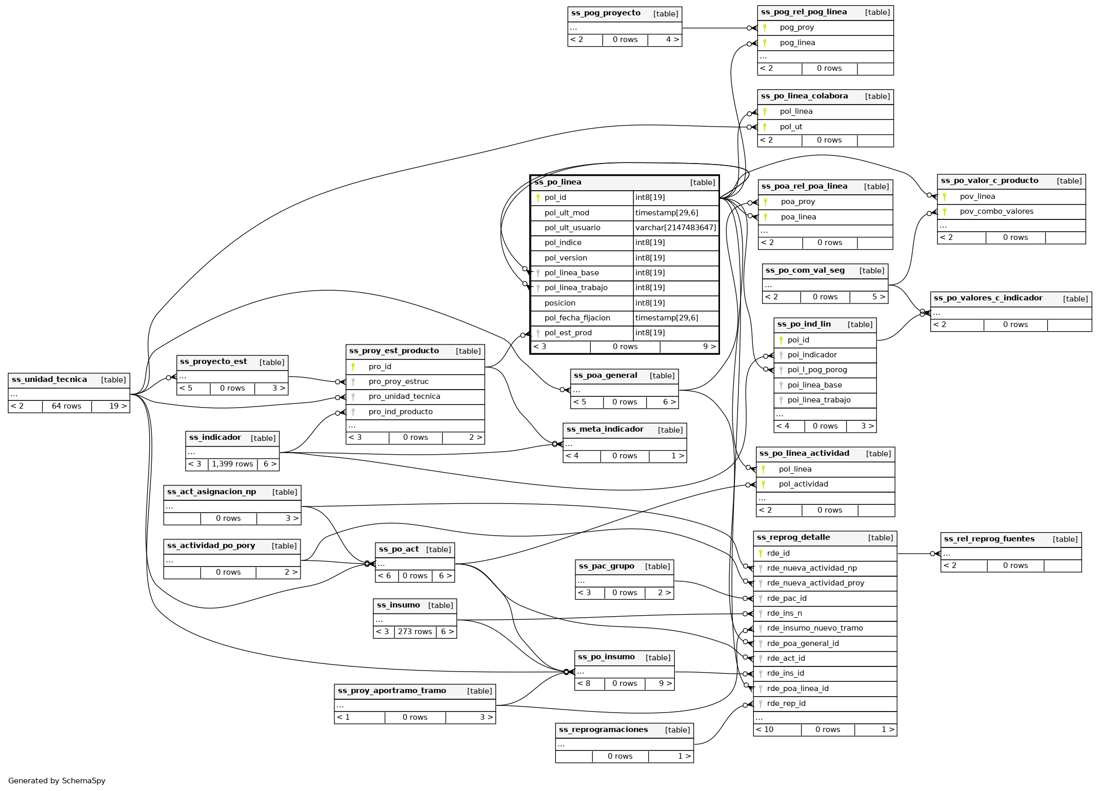
Columns
| Column | Type | Size | Nulls | Auto | Default | Children | Parents | Comments | |||||||||||||||||||||||||||
|---|---|---|---|---|---|---|---|---|---|---|---|---|---|---|---|---|---|---|---|---|---|---|---|---|---|---|---|---|---|---|---|---|---|---|---|
| pol_id | int8 | 19 | null |
|
|
||||||||||||||||||||||||||||||
| pol_ult_mod | timestamp | 29,6 | √ | null |
|
|
|||||||||||||||||||||||||||||
| pol_ult_usuario | varchar | 2147483647 | √ | null |
|
|
|||||||||||||||||||||||||||||
| pol_indice | int8 | 19 | √ | null |
|
|
|||||||||||||||||||||||||||||
| pol_version | int8 | 19 | √ | null |
|
|
|||||||||||||||||||||||||||||
| pol_linea_base | int8 | 19 | √ | null |
|
|
|||||||||||||||||||||||||||||
| pol_linea_trabajo | int8 | 19 | √ | null |
|
|
|||||||||||||||||||||||||||||
| posicion | int8 | 19 | √ | null |
|
|
|||||||||||||||||||||||||||||
| pol_fecha_fijacion | timestamp | 29,6 | √ | null |
|
|
|||||||||||||||||||||||||||||
| pol_est_prod | int8 | 19 | √ | null |
|
|
Indexes
| Constraint Name | Type | Sort | Column(s) |
|---|---|---|---|
| sys_c00154468 | Primary key | Asc | pol_id |

