Columns
| Column | Type | Size | Nulls | Auto | Default | Children | Parents | Comments | |||
|---|---|---|---|---|---|---|---|---|---|---|---|
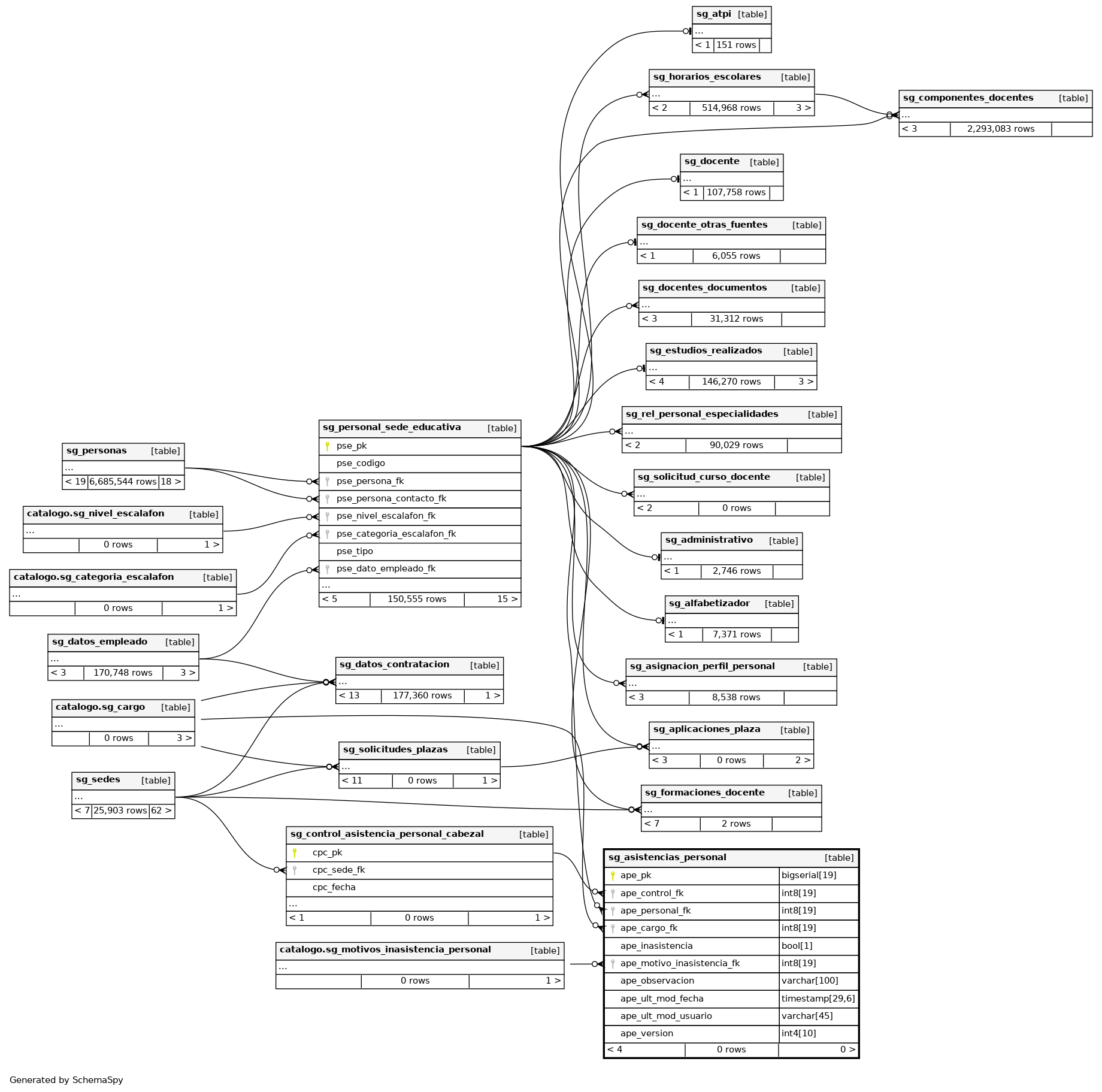
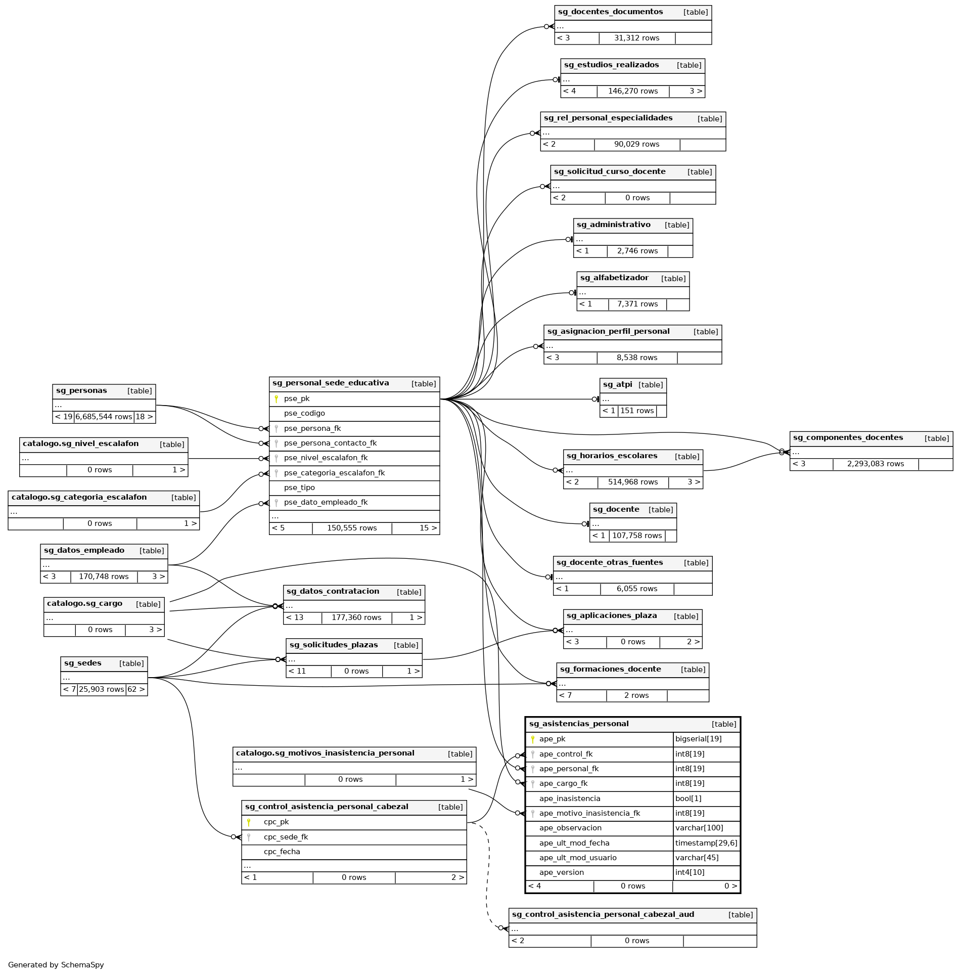
| ape_pk | bigserial | 19 | √ | nextval('centros_educativos.sg_asistencias_personal_ape_pk_seq'::regclass) |
|
|
Número correlativo autogenerado. |
||||
| ape_control_fk | int8 | 19 | √ | null |
|
|
Clave foránea que hace referencia al control de asistencia cabezal del personal. |
||||
| ape_personal_fk | int8 | 19 | √ | null |
|
|
Clave foránea que hace referencia al personal. |
||||
| ape_cargo_fk | int8 | 19 | √ | null |
|
|
Clave foránea que hace referencia al cargo. |
||||
| ape_inasistencia | bool | 1 | √ | null |
|
|
Indica si es una inasistencia. |
||||
| ape_motivo_inasistencia_fk | int8 | 19 | √ | null |
|
|
Clave foránea que hace referencia al tipo de inasistencia del personal. |
||||
| ape_observacion | varchar | 100 | √ | null |
|
|
Observación de la inasistencia. |
||||
| ape_ult_mod_fecha | timestamp | 29,6 | √ | null |
|
|
Última fecha en la que se modificó el registro. |
||||
| ape_ult_mod_usuario | varchar | 45 | √ | null |
|
|
Último usuario que modificó el registro. |
||||
| ape_version | int4 | 10 | √ | null |
|
|
Versión del registro. |
Indexes
| Constraint Name | Type | Sort | Column(s) |
|---|---|---|---|
| sg_asistencias_personal_pkey | Primary key | Asc | ape_pk |



