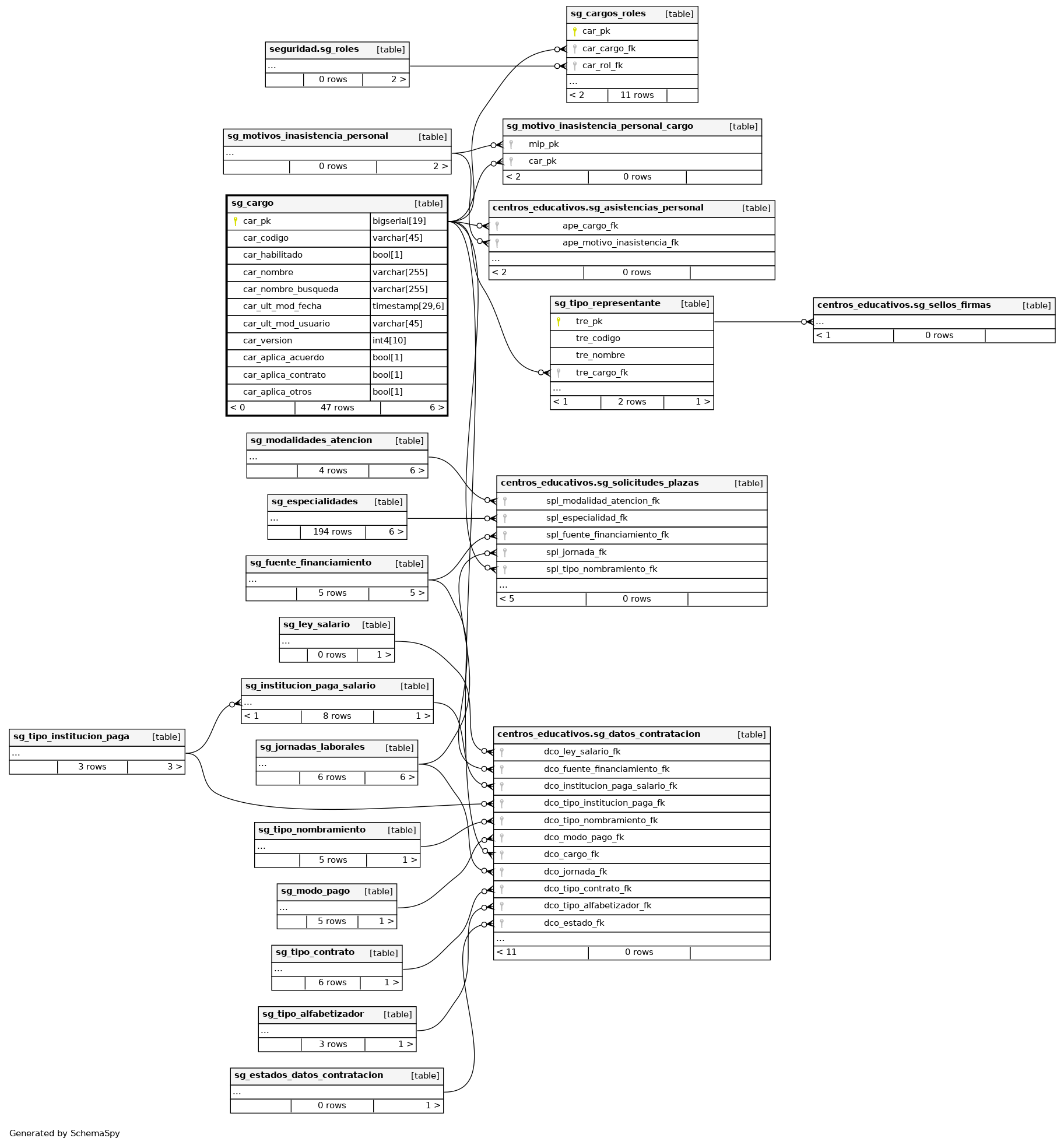
Columns
| Column | Type | Size | Nulls | Auto | Default | Children | Parents | Comments | ||||||||||||||||||
|---|---|---|---|---|---|---|---|---|---|---|---|---|---|---|---|---|---|---|---|---|---|---|---|---|---|---|
| car_pk | bigserial | 19 | √ | nextval('catalogo.sg_cargo_car_pk_seq'::regclass) |
|
|
Número correlativo autogenerado. |
|||||||||||||||||||
| car_codigo | varchar | 45 | √ | null |
|
|
Código del registro. |
|||||||||||||||||||
| car_habilitado | bool | 1 | √ | null |
|
|
Indica si el registro se encuentra habilitado(true) o inhabilitado(false). |
|||||||||||||||||||
| car_nombre | varchar | 255 | √ | null |
|
|
Nombre del registro. |
|||||||||||||||||||
| car_nombre_busqueda | varchar | 255 | √ | null |
|
|
Nombre del registro normalizado para búsquedas. |
|||||||||||||||||||
| car_ult_mod_fecha | timestamp | 29,6 | √ | null |
|
|
Última fecha en la que se modificó el registro. |
|||||||||||||||||||
| car_ult_mod_usuario | varchar | 45 | √ | null |
|
|
Último usuario que modificó el registro. |
|||||||||||||||||||
| car_version | int4 | 10 | √ | null |
|
|
Versión del registro. |
|||||||||||||||||||
| car_aplica_acuerdo | bool | 1 | √ | null |
|
|
||||||||||||||||||||
| car_aplica_contrato | bool | 1 | √ | null |
|
|
||||||||||||||||||||
| car_aplica_otros | bool | 1 | √ | null |
|
|
Indexes
| Constraint Name | Type | Sort | Column(s) |
|---|---|---|---|
| sg_cargo_pkey | Primary key | Asc | car_pk |
| car_codigo_uk | Must be unique | Asc | car_codigo |
| car_nombre_uk | Must be unique | Asc | car_nombre |

