Columns
| Column | Type | Size | Nulls | Auto | Default | Children | Parents | Comments | ||||||
|---|---|---|---|---|---|---|---|---|---|---|---|---|---|---|
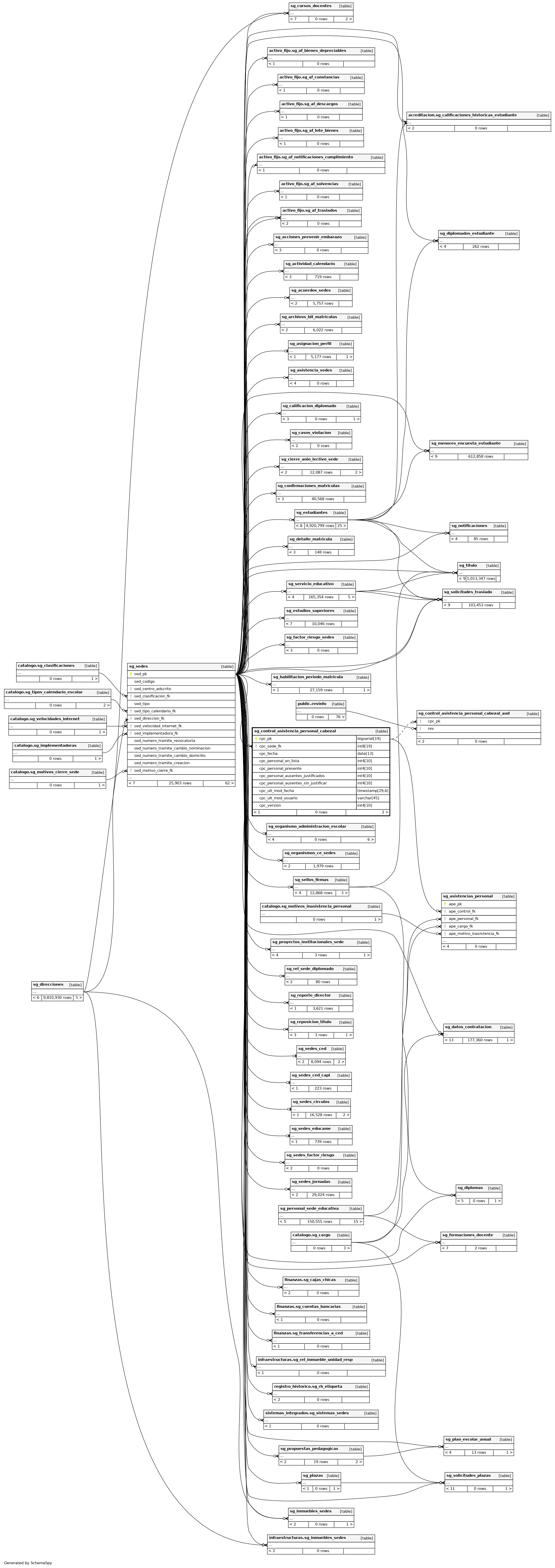
| cpc_pk | bigserial | 19 | √ | nextval('centros_educativos.sg_control_asistencia_personal_cabezal_cpc_pk_seq'::regclass) |
|
|
Número correlativo autogenerado. |
|||||||
| cpc_sede_fk | int8 | 19 | √ | null |
|
|
Llave foranea que hace referencia a la sede. |
|||||||
| cpc_fecha | date | 13 | √ | null |
|
|
Fecha del registro. |
|||||||
| cpc_personal_en_lista | int4 | 10 | √ | null |
|
|
Cantidad de estudiantes en la lista. |
|||||||
| cpc_personal_presente | int4 | 10 | √ | null |
|
|
Cantidad de estudiantes presentes. |
|||||||
| cpc_personal_ausentes_justificados | int4 | 10 | √ | null |
|
|
Cantidad de estudiantes ausentes con justificación. |
|||||||
| cpc_personal_ausentes_sin_justificar | int4 | 10 | √ | null |
|
|
Cantidad de estudiantes ausentes sin justificación. |
|||||||
| cpc_ult_mod_fecha | timestamp | 29,6 | √ | null |
|
|
Última fecha en la que se modificó el registro. |
|||||||
| cpc_ult_mod_usuario | varchar | 45 | √ | null |
|
|
Último usuario que modificó el registro. |
|||||||
| cpc_version | int4 | 10 | √ | null |
|
|
Versión del registro. |
Indexes
| Constraint Name | Type | Sort | Column(s) |
|---|---|---|---|
| sg_control_asistencia_personal_cabezal_pkey | Primary key | Asc | cpc_pk |
| cpc_fecha_sede_uk | Must be unique | Asc/Asc | cpc_fecha + cpc_sede_fk |



