Columns
| Column | Type | Size | Nulls | Auto | Default | Children | Parents | Comments | |||
|---|---|---|---|---|---|---|---|---|---|---|---|
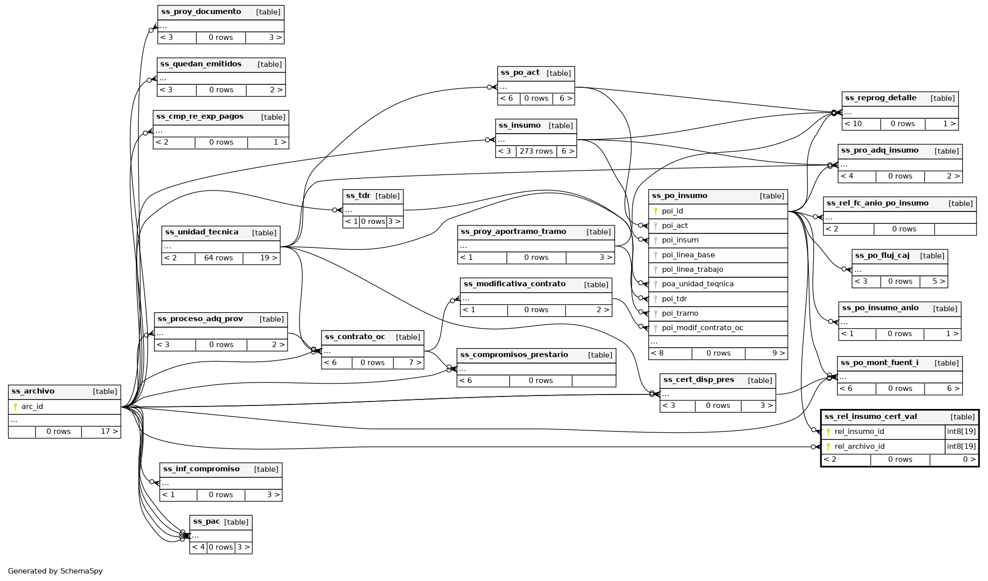
| rel_insumo_id | int8 | 19 | null |
|
|
||||||
| rel_archivo_id | int8 | 19 | null |
|
|
Indexes
| Constraint Name | Type | Sort | Column(s) |
|---|---|---|---|
| sys_c00154641 | Primary key | Asc/Asc | rel_insumo_id + rel_archivo_id |

