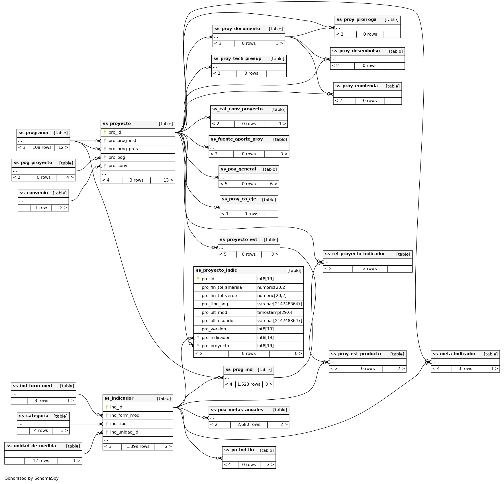
Columns
| Column | Type | Size | Nulls | Auto | Default | Children | Parents | Comments | |||
|---|---|---|---|---|---|---|---|---|---|---|---|
| pro_id | int8 | 19 | null |
|
|
||||||
| pro_fin_tol_amariila | numeric | 20,2 | √ | null |
|
|
|||||
| pro_fin_tol_verde | numeric | 20,2 | √ | null |
|
|
|||||
| pro_tipo_seg | varchar | 2147483647 | √ | null |
|
|
|||||
| pro_ult_mod | timestamp | 29,6 | √ | null |
|
|
|||||
| pro_ult_usuario | varchar | 2147483647 | √ | null |
|
|
|||||
| pro_version | int8 | 19 | √ | null |
|
|
|||||
| pro_indicador | int8 | 19 | √ | null |
|
|
|||||
| pro_proyecto | int8 | 19 | √ | null |
|
|
Indexes
| Constraint Name | Type | Sort | Column(s) |
|---|---|---|---|
| sys_c00154561 | Primary key | Asc | pro_id |

