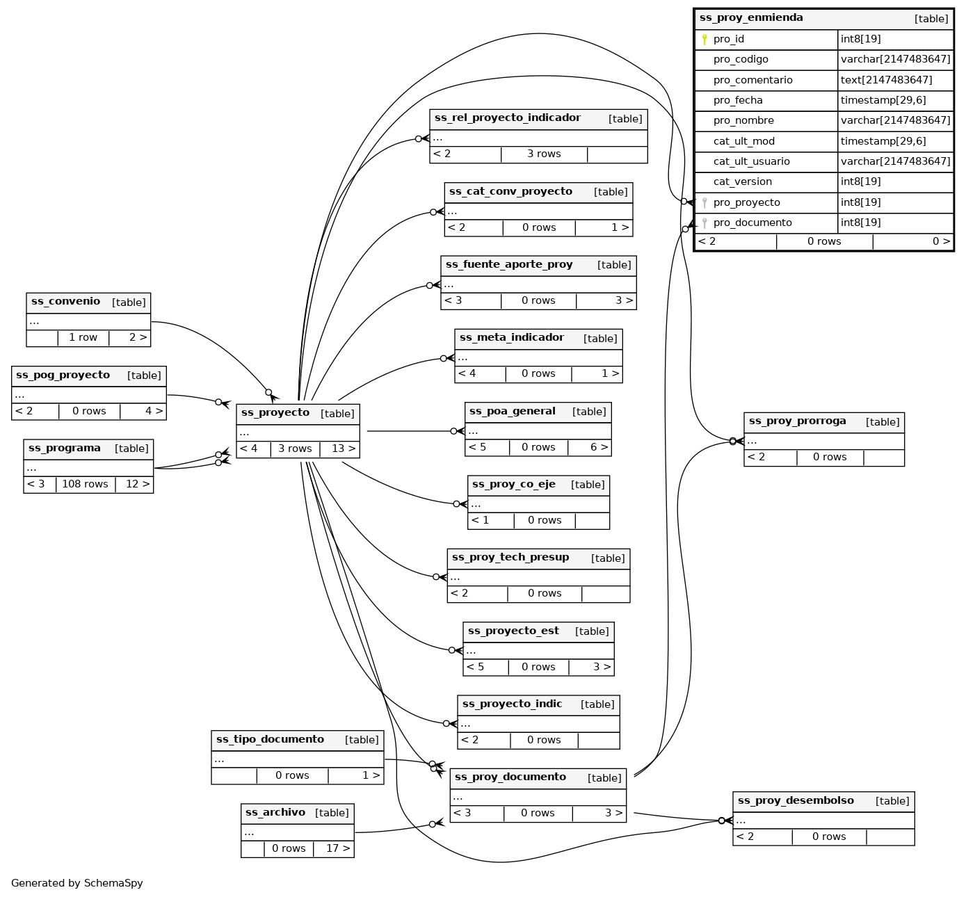
Columns
| Column | Type | Size | Nulls | Auto | Default | Children | Parents | Comments | |||
|---|---|---|---|---|---|---|---|---|---|---|---|
| pro_id | int8 | 19 | null |
|
|
||||||
| pro_codigo | varchar | 2147483647 | √ | null |
|
|
|||||
| pro_comentario | text | 2147483647 | √ | null |
|
|
|||||
| pro_fecha | timestamp | 29,6 | √ | null |
|
|
|||||
| pro_nombre | varchar | 2147483647 | √ | null |
|
|
|||||
| cat_ult_mod | timestamp | 29,6 | √ | null |
|
|
|||||
| cat_ult_usuario | varchar | 2147483647 | √ | null |
|
|
|||||
| cat_version | int8 | 19 | √ | null |
|
|
|||||
| pro_proyecto | int8 | 19 | √ | null |
|
|
|||||
| pro_documento | int8 | 19 | √ | null |
|
|
Indexes
| Constraint Name | Type | Sort | Column(s) |
|---|---|---|---|
| sys_c00154564 | Primary key | Asc | pro_id |

