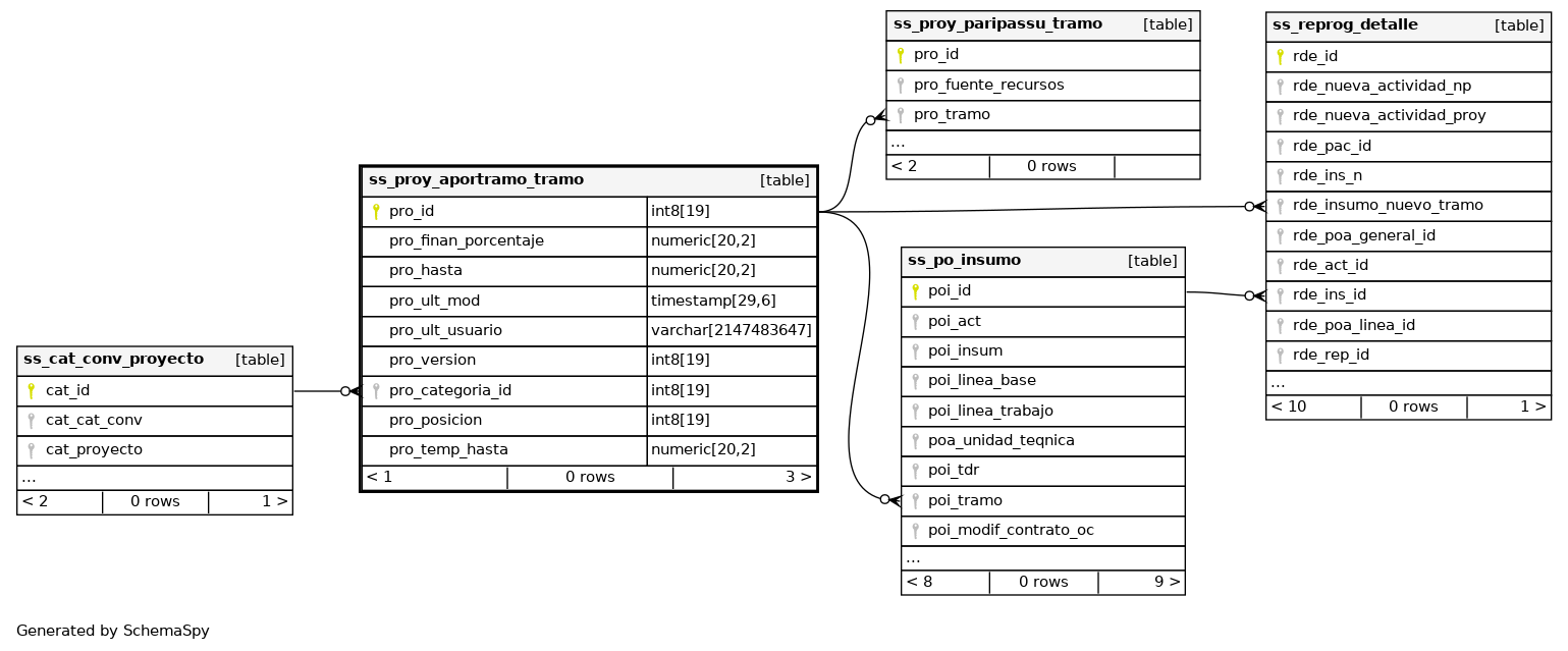
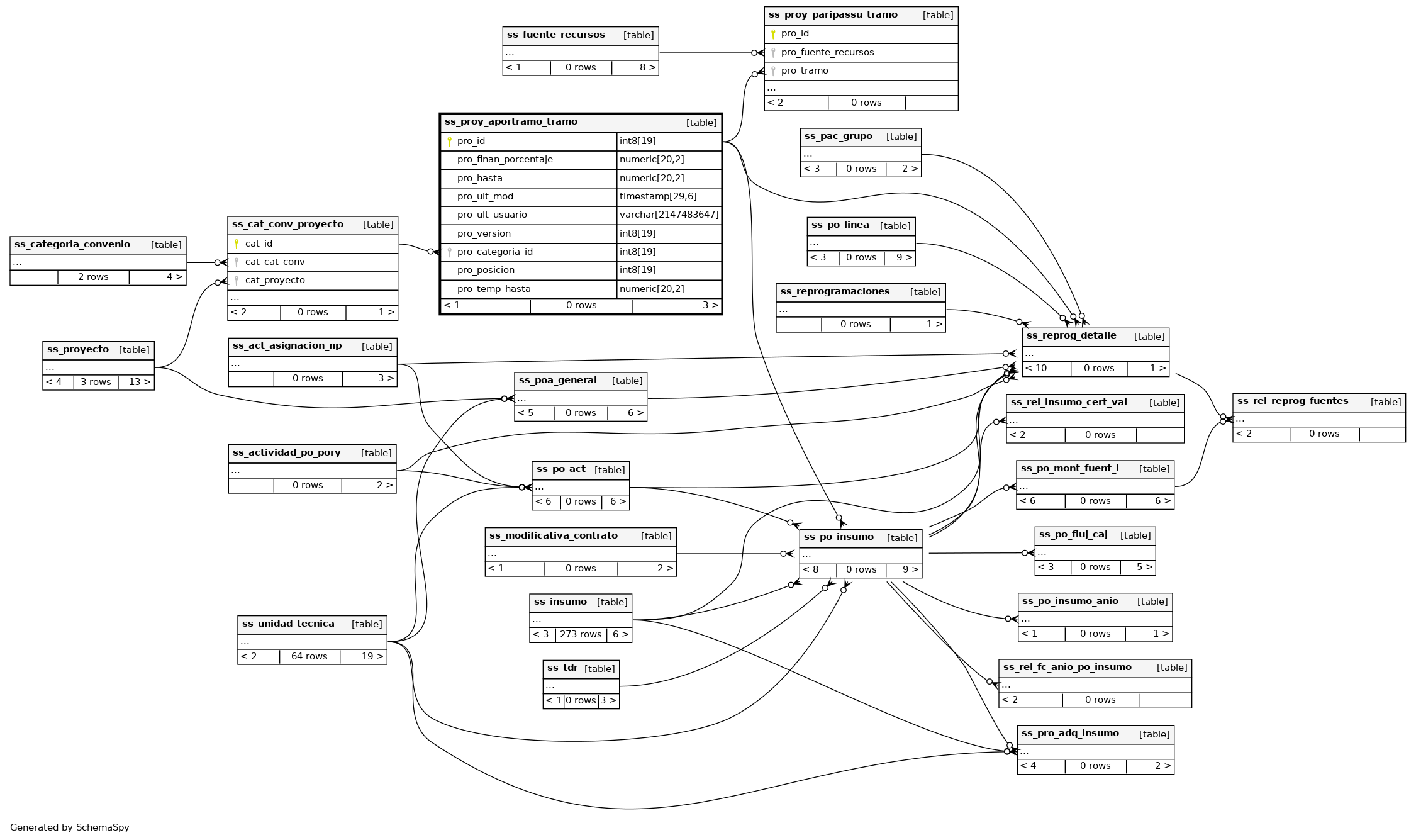
Columns
| Column | Type | Size | Nulls | Auto | Default | Children | Parents | Comments | |||||||||
|---|---|---|---|---|---|---|---|---|---|---|---|---|---|---|---|---|---|
| pro_id | int8 | 19 | null |
|
|
||||||||||||
| pro_finan_porcentaje | numeric | 20,2 | √ | null |
|
|
|||||||||||
| pro_hasta | numeric | 20,2 | √ | null |
|
|
|||||||||||
| pro_ult_mod | timestamp | 29,6 | √ | null |
|
|
|||||||||||
| pro_ult_usuario | varchar | 2147483647 | √ | null |
|
|
|||||||||||
| pro_version | int8 | 19 | √ | null |
|
|
|||||||||||
| pro_categoria_id | int8 | 19 | √ | null |
|
|
|||||||||||
| pro_posicion | int8 | 19 | √ | null |
|
|
|||||||||||
| pro_temp_hasta | numeric | 20,2 | √ | null |
|
|
Indexes
| Constraint Name | Type | Sort | Column(s) |
|---|---|---|---|
| sys_c00154540 | Primary key | Asc | pro_id |

