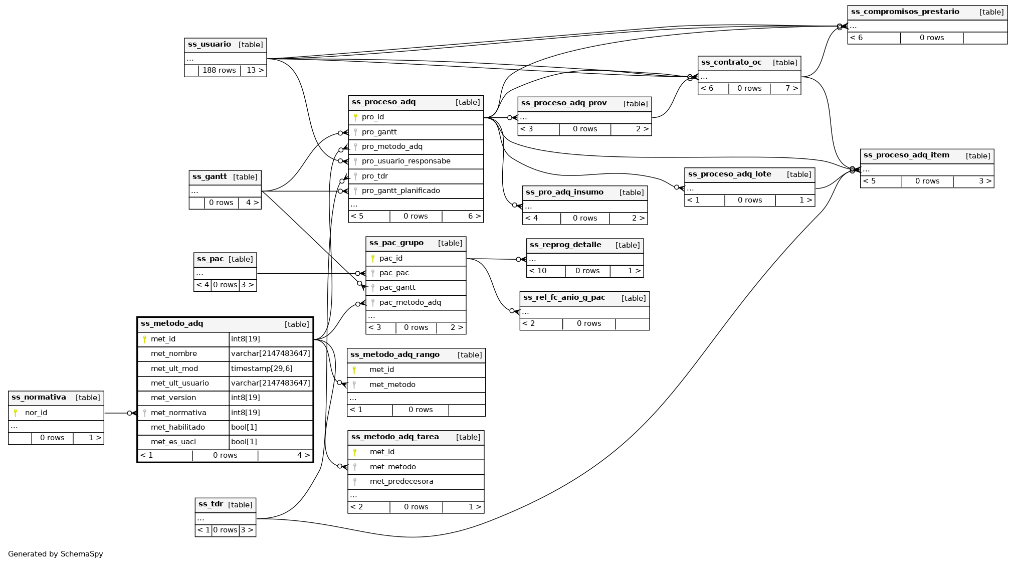
Columns
| Column | Type | Size | Nulls | Auto | Default | Children | Parents | Comments | ||||||||||||
|---|---|---|---|---|---|---|---|---|---|---|---|---|---|---|---|---|---|---|---|---|
| met_id | int8 | 19 | null |
|
|
|||||||||||||||
| met_nombre | varchar | 2147483647 | √ | null |
|
|
||||||||||||||
| met_ult_mod | timestamp | 29,6 | √ | null |
|
|
||||||||||||||
| met_ult_usuario | varchar | 2147483647 | √ | null |
|
|
||||||||||||||
| met_version | int8 | 19 | √ | null |
|
|
||||||||||||||
| met_normativa | int8 | 19 | √ | null |
|
|
||||||||||||||
| met_habilitado | bool | 1 | √ | true |
|
|
||||||||||||||
| met_es_uaci | bool | 1 | √ | null |
|
|
Indexes
| Constraint Name | Type | Sort | Column(s) |
|---|---|---|---|
| sys_c00154358 | Primary key | Asc | met_id |

