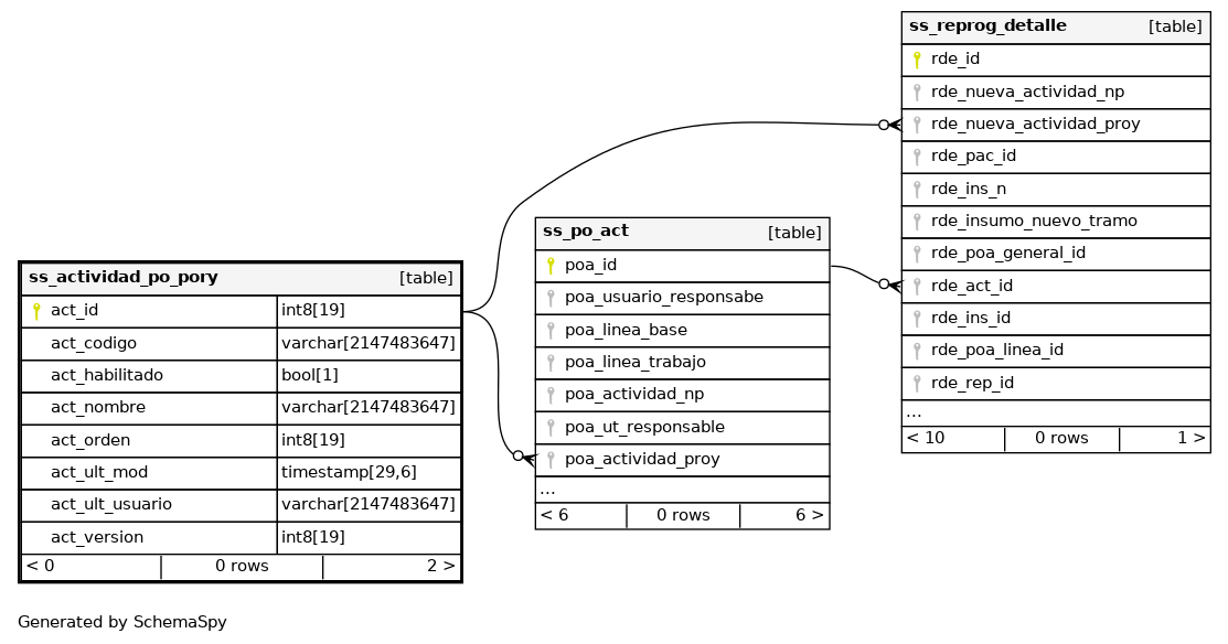
Columns
| Column | Type | Size | Nulls | Auto | Default | Children | Parents | Comments | ||||||
|---|---|---|---|---|---|---|---|---|---|---|---|---|---|---|
| act_id | int8 | 19 | null |
|
|
|||||||||
| act_codigo | varchar | 2147483647 | null |
|
|
|||||||||
| act_habilitado | bool | 1 | √ | false |
|
|
||||||||
| act_nombre | varchar | 2147483647 | √ | null |
|
|
||||||||
| act_orden | int8 | 19 | √ | null |
|
|
||||||||
| act_ult_mod | timestamp | 29,6 | √ | null |
|
|
||||||||
| act_ult_usuario | varchar | 2147483647 | √ | null |
|
|
||||||||
| act_version | int8 | 19 | √ | null |
|
|
Indexes
| Constraint Name | Type | Sort | Column(s) |
|---|---|---|---|
| sys_c00154230 | Primary key | Asc | act_id |
| sys_c00154231 | Must be unique | Asc | act_codigo |

