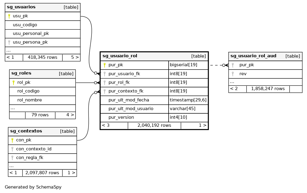
Columns
| Column | Type | Size | Nulls | Auto | Default | Children | Parents | Comments | |||
|---|---|---|---|---|---|---|---|---|---|---|---|
| pur_pk | bigserial | 19 | √ | nextval('seguridad.sg_usuario_rol_pur_pk_seq'::regclass) |
|
|
Número correlativo autogenerado. |
||||
| pur_usuario_fk | int8 | 19 | √ | null |
|
|
Clave foránea que hace referencia al usuario. |
||||
| pur_rol_fk | int8 | 19 | √ | null |
|
|
Clave foránea que hace referencia al rol. |
||||
| pur_contexto_fk | int8 | 19 | √ | null |
|
|
Clave foránea que hace referencia al contexto y ambito. |
||||
| pur_ult_mod_fecha | timestamp | 29,6 | √ | null |
|
|
Última fecha en la que se modificó el registro. |
||||
| pur_ult_mod_usuario | varchar | 45 | √ | null |
|
|
Último usuario que modificó el registro. |
||||
| pur_version | int4 | 10 | √ | null |
|
|
Versión del registro. |
Indexes
| Constraint Name | Type | Sort | Column(s) |
|---|---|---|---|
| sg_personas_usuario_rol_pkey | Primary key | Asc | pur_pk |
| sg_usu_rol_contexto_fk_idx | Performance | Asc | pur_contexto_fk |
| sg_usu_rol_rol_fk_idx | Performance | Asc | pur_rol_fk |
| sg_usu_rol_usuario_fk_idx | Performance | Asc | pur_usuario_fk |



