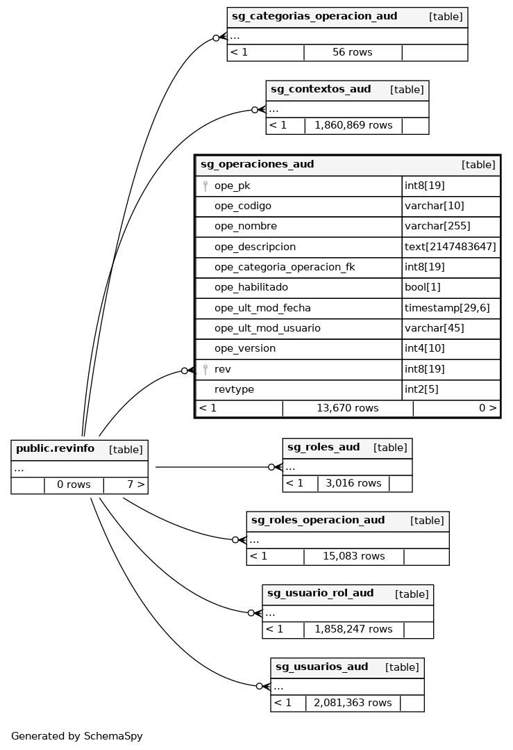
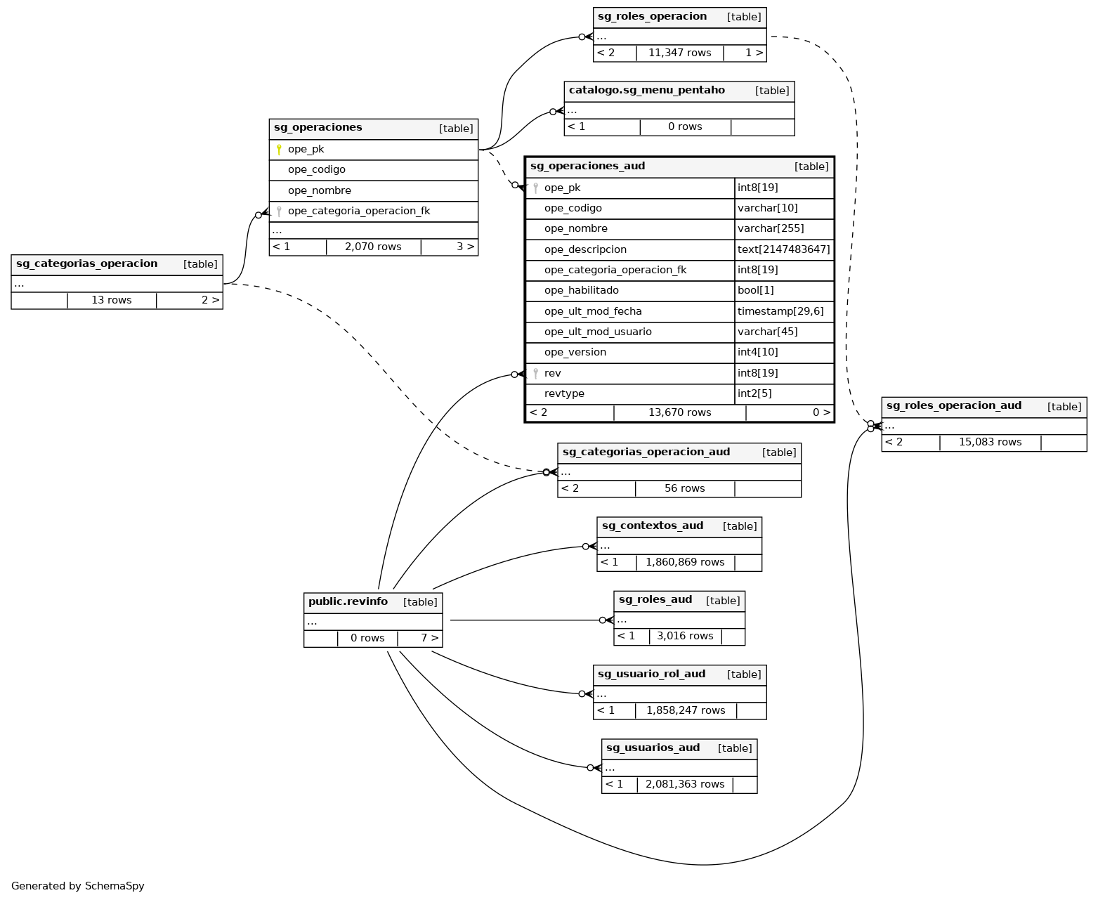
Columns
| Column | Type | Size | Nulls | Auto | Default | Children | Parents | Comments | |||
|---|---|---|---|---|---|---|---|---|---|---|---|
| ope_pk | int8 | 19 | null |
|
|
||||||
| ope_codigo | varchar | 10 | √ | null |
|
|
|||||
| ope_nombre | varchar | 255 | √ | null |
|
|
|||||
| ope_descripcion | text | 2147483647 | √ | null |
|
|
|||||
| ope_categoria_operacion_fk | int8 | 19 | √ | null |
|
|
|||||
| ope_habilitado | bool | 1 | √ | null |
|
|
|||||
| ope_ult_mod_fecha | timestamp | 29,6 | √ | null |
|
|
|||||
| ope_ult_mod_usuario | varchar | 45 | √ | null |
|
|
|||||
| ope_version | int4 | 10 | √ | null |
|
|
|||||
| rev | int8 | 19 | √ | null |
|
|
|||||
| revtype | int2 | 5 | √ | null |
|
|



