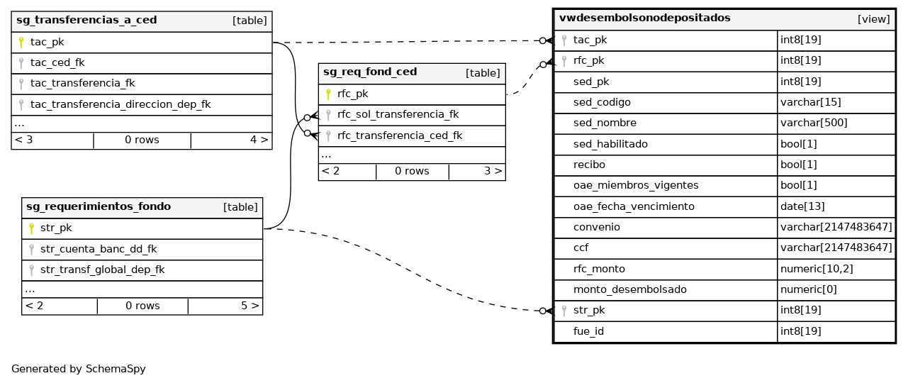
Columns
| Column | Type | Size | Nulls | Auto | Default | Children | Parents | Comments | |||
|---|---|---|---|---|---|---|---|---|---|---|---|
| tac_pk | int8 | 19 | √ | null |
|
|
|||||
| rfc_pk | int8 | 19 | √ | null |
|
|
|||||
| sed_pk | int8 | 19 | √ | null |
|
|
|||||
| sed_codigo | varchar | 15 | √ | null |
|
|
|||||
| sed_nombre | varchar | 500 | √ | null |
|
|
|||||
| sed_habilitado | bool | 1 | √ | null |
|
|
|||||
| recibo | bool | 1 | √ | null |
|
|
|||||
| oae_miembros_vigentes | bool | 1 | √ | null |
|
|
|||||
| oae_fecha_vencimiento | date | 13 | √ | null |
|
|
|||||
| convenio | varchar | 2147483647 | √ | null |
|
|
|||||
| ccf | varchar | 2147483647 | √ | null |
|
|
|||||
| rfc_monto | numeric | 10,2 | √ | null |
|
|
|||||
| monto_desembolsado | numeric | 0 | √ | null |
|
|
|||||
| str_pk | int8 | 19 | √ | null |
|
|
|||||
| fue_id | int8 | 19 | √ | null |
|
|


