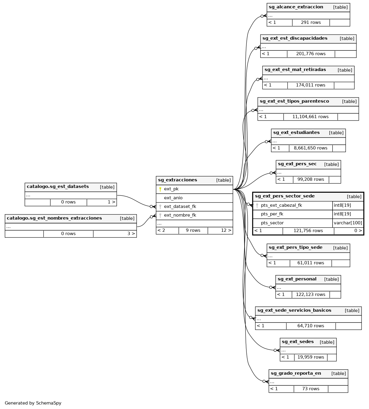
Columns
| Column | Type | Size | Nulls | Auto | Default | Children | Parents | Comments | |||
|---|---|---|---|---|---|---|---|---|---|---|---|
| pts_ext_cabezal_fk | int8 | 19 | √ | null |
|
|
|||||
| pts_per_fk | int8 | 19 | null |
|
|
||||||
| pts_sector | varchar | 100 | √ | null |
|
|
Indexes
| Constraint Name | Type | Sort | Column(s) |
|---|---|---|---|
| sg_per_sector_ext_cabezal_idx | Performance | Asc | pts_ext_cabezal_fk |

