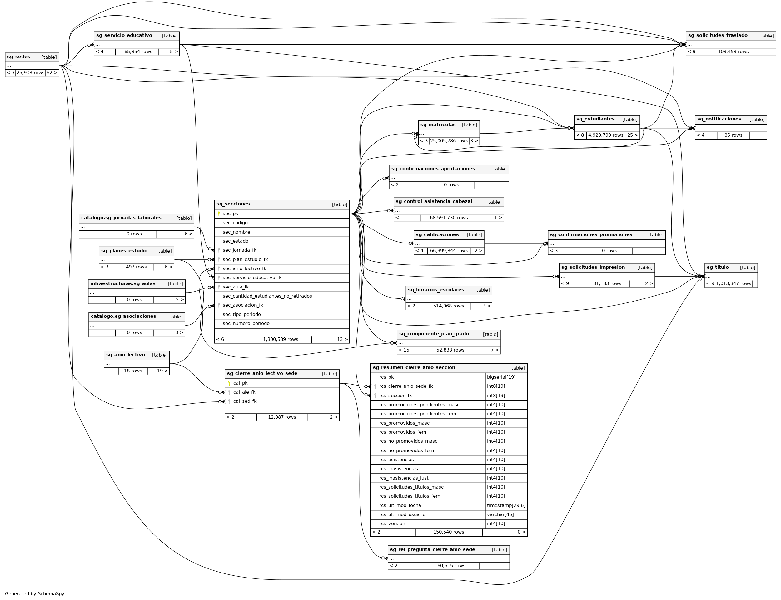
Columns
| Column | Type | Size | Nulls | Auto | Default | Children | Parents | Comments | |||
|---|---|---|---|---|---|---|---|---|---|---|---|
| rcs_pk | bigserial | 19 | √ | nextval('centros_educativos.sg_resumen_cierre_anio_seccion_pk_seq'::regclass) |
|
|
|||||
| rcs_cierre_anio_sede_fk | int8 | 19 | null |
|
|
||||||
| rcs_seccion_fk | int8 | 19 | null |
|
|
||||||
| rcs_promociones_pendientes_masc | int4 | 10 | √ | null |
|
|
|||||
| rcs_promociones_pendientes_fem | int4 | 10 | √ | null |
|
|
|||||
| rcs_promovidos_masc | int4 | 10 | √ | null |
|
|
|||||
| rcs_promovidos_fem | int4 | 10 | √ | null |
|
|
|||||
| rcs_no_promovidos_masc | int4 | 10 | √ | null |
|
|
|||||
| rcs_no_promovidos_fem | int4 | 10 | √ | null |
|
|
|||||
| rcs_asistencias | int4 | 10 | √ | null |
|
|
|||||
| rcs_inasistencias | int4 | 10 | √ | null |
|
|
|||||
| rcs_inasistencias_just | int4 | 10 | √ | null |
|
|
|||||
| rcs_solicitudes_titulos_masc | int4 | 10 | √ | null |
|
|
|||||
| rcs_solicitudes_titulos_fem | int4 | 10 | √ | null |
|
|
|||||
| rcs_ult_mod_fecha | timestamp | 29,6 | √ | null |
|
|
|||||
| rcs_ult_mod_usuario | varchar | 45 | √ | null |
|
|
|||||
| rcs_version | int4 | 10 | √ | null |
|
|



