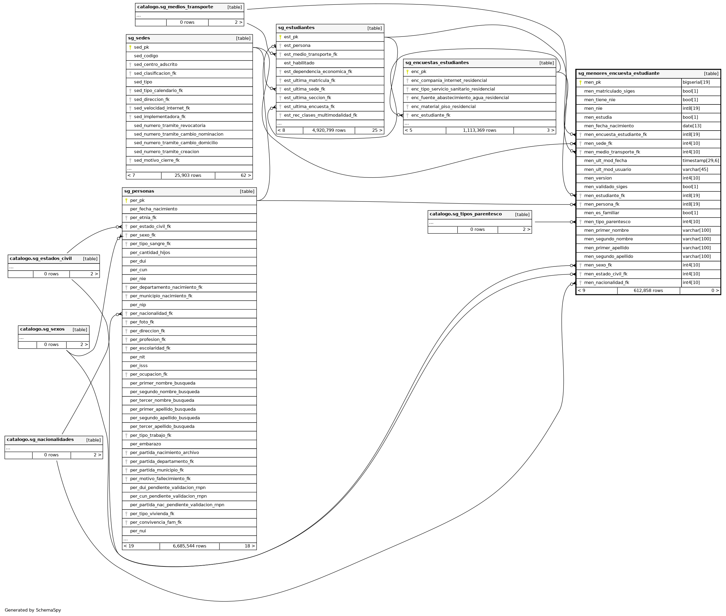
Columns
| Column | Type | Size | Nulls | Auto | Default | Children | Parents | Comments | |||
|---|---|---|---|---|---|---|---|---|---|---|---|
| men_pk | bigserial | 19 | √ | nextval('centros_educativos.sg_menores_encuestas_estudiantes_men_pk_seq'::regclass) |
|
|
|||||
| men_matriculado_siges | bool | 1 | √ | null |
|
|
|||||
| men_tiene_nie | bool | 1 | √ | null |
|
|
|||||
| men_nie | int8 | 19 | √ | null |
|
|
|||||
| men_estudia | bool | 1 | √ | null |
|
|
|||||
| men_fecha_nacimiento | date | 13 | √ | null |
|
|
|||||
| men_encuesta_estudiante_fk | int8 | 19 | √ | null |
|
|
|||||
| men_sede_fk | int4 | 10 | √ | null |
|
|
|||||
| men_medio_transporte_fk | int4 | 10 | √ | null |
|
|
|||||
| men_ult_mod_fecha | timestamp | 29,6 | √ | null |
|
|
|||||
| men_ult_mod_usuario | varchar | 45 | √ | null |
|
|
|||||
| men_version | int4 | 10 | √ | null |
|
|
|||||
| men_validado_siges | bool | 1 | √ | null |
|
|
|||||
| men_estudiante_fk | int8 | 19 | √ | null |
|
|
|||||
| men_persona_fk | int8 | 19 | √ | null |
|
|
|||||
| men_es_familiar | bool | 1 | √ | null |
|
|
|||||
| men_tipo_parentesco | int4 | 10 | √ | null |
|
|
|||||
| men_primer_nombre | varchar | 100 | √ | null |
|
|
|||||
| men_segundo_nombre | varchar | 100 | √ | null |
|
|
|||||
| men_primer_apellido | varchar | 100 | √ | null |
|
|
|||||
| men_segundo_apellido | varchar | 100 | √ | null |
|
|
|||||
| men_sexo_fk | int4 | 10 | √ | null |
|
|
|||||
| men_estado_civil_fk | int4 | 10 | √ | null |
|
|
|||||
| men_nacionalidad_fk | int4 | 10 | √ | null |
|
|
Indexes
| Constraint Name | Type | Sort | Column(s) |
|---|---|---|---|
| sg_menores_encuestas_estudiantes_pkey | Primary key | Asc | men_pk |



